|
PostGIS
3.7.0dev-r@@SVN_REVISION@@
|
| GEOSGeometry* POSTGIS2GEOS | ( | const GSERIALIZED * | pglwgeom | ) |
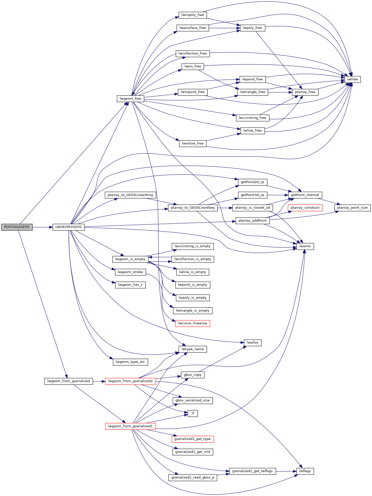
Definition at line 1823 of file postgis/lwgeom_geos.c.
References LWGEOM2GEOS(), lwgeom_free(), and lwgeom_from_gserialized().
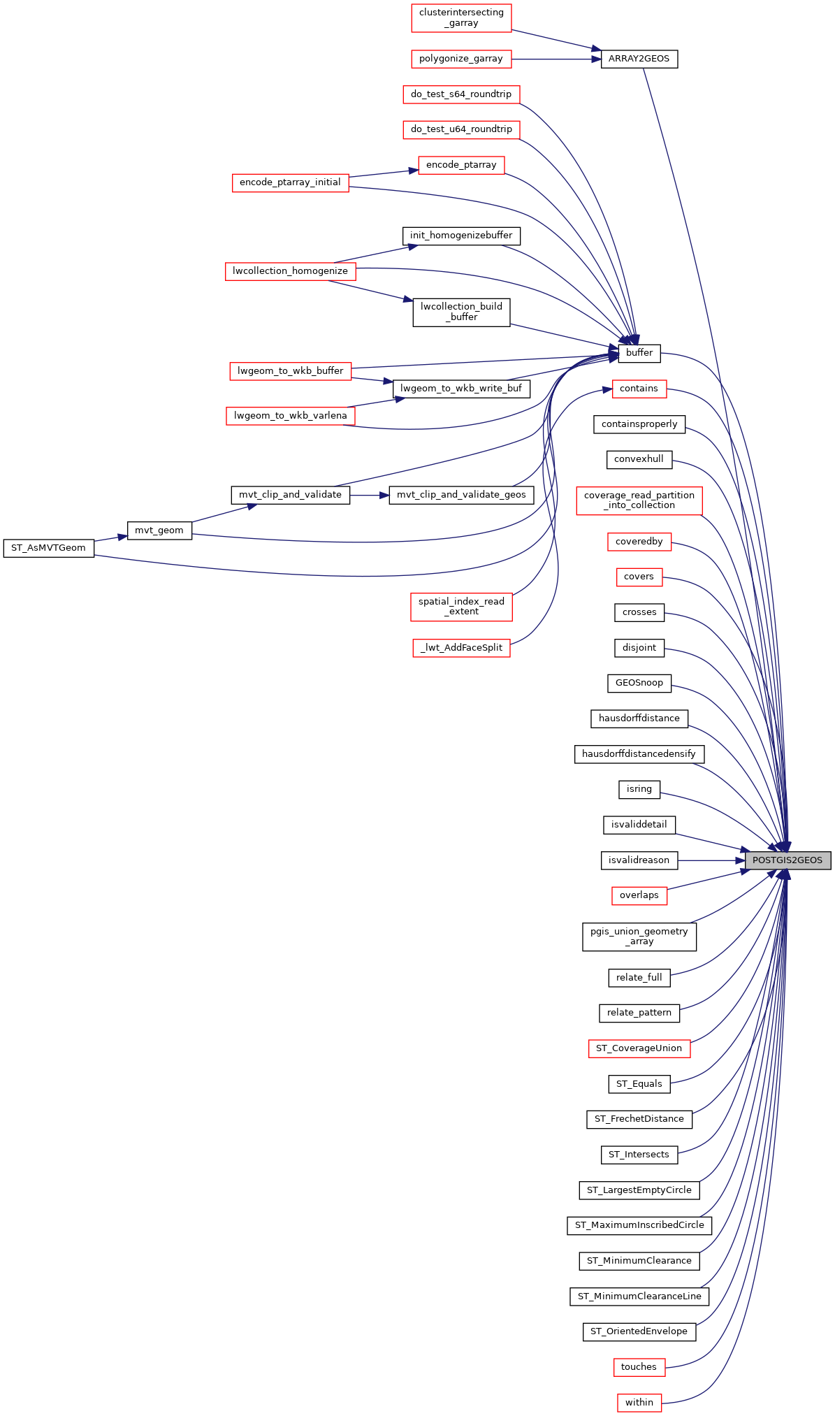
Referenced by ARRAY2GEOS(), buffer(), contains(), containsproperly(), convexhull(), coverage_read_partition_into_collection(), coveredby(), covers(), crosses(), disjoint(), GEOSnoop(), hausdorffdistance(), hausdorffdistancedensify(), isring(), isvaliddetail(), isvalidreason(), overlaps(), pgis_union_geometry_array(), relate_full(), relate_pattern(), ST_CoverageUnion(), ST_Equals(), ST_FrechetDistance(), ST_Intersects(), ST_LargestEmptyCircle(), ST_MaximumInscribedCircle(), ST_MinimumClearance(), ST_MinimumClearanceLine(), ST_OrientedEnvelope(), touches(), and within().

