PostGIS 3.7.0dev-r@@SVN_REVISION@@
Loading...
Searching...
No Matches

◆ cluster_within_distance_garray()

Datum cluster_within_distance_garray ( PG_FUNCTION_ARGS  )

Definition at line 2094 of file postgis/lwgeom_geos.c.

2095{
2096 Datum* result_array_data;
2097 ArrayType *array, *result;
2098 int is3d = 0;
2099 uint32 nelems, nclusters, i;
2100 LWGEOM** lw_inputs;
2101 LWGEOM** lw_results;
2102 double tolerance;
2103 int32_t srid = SRID_UNKNOWN;
2104
2105 /* Parameters used to construct a result array */
2106 int16 elmlen;
2107 bool elmbyval;
2108 char elmalign;
2109
2110 /* Null array, null geometry (should be empty?) */
2111 if (PG_ARGISNULL(0))
2112 PG_RETURN_NULL();
2113
2114 array = PG_GETARG_ARRAYTYPE_P(0);
2115
2116 tolerance = PG_GETARG_FLOAT8(1);
2117 if (tolerance < 0)
2118 {
2119 lwpgerror("Tolerance must be a positive number.");
2120 PG_RETURN_NULL();
2121 }
2122
2123 nelems = array_nelems_not_null(array);
2124
2125 POSTGIS_DEBUGF(3, "cluster_within_distance_garray: number of non-null elements: %d", nelems);
2126
2127 if ( nelems == 0 ) PG_RETURN_NULL();
2128
2129 /* TODO short-circuit for one element? */
2130
2131 /* Ok, we really need geos now ;) */
2132 initGEOS(lwpgnotice, lwgeom_geos_error);
2133
2134 lw_inputs = ARRAY2LWGEOM(array, nelems, &is3d, &srid);
2135 if (!lw_inputs)
2136 {
2137 PG_RETURN_NULL();
2138 }
2139
2140 if (cluster_within_distance(lw_inputs, nelems, tolerance, &lw_results, &nclusters) != LW_SUCCESS)
2141 {
2142 elog(ERROR, "cluster_within: Error performing clustering");
2143 PG_RETURN_NULL();
2144 }
2145 pfree(lw_inputs); /* don't need to destroy items because GeometryCollections have taken ownership */
2146
2147 if (!lw_results) PG_RETURN_NULL();
2148
2149 result_array_data = palloc(nclusters * sizeof(Datum));
2150 for (i=0; i<nclusters; ++i)
2151 {
2152 result_array_data[i] = PointerGetDatum(geometry_serialize(lw_results[i]));
2153 lwgeom_free(lw_results[i]);
2154 }
2155 lwfree(lw_results);
2156
2157 get_typlenbyvalalign(array->elemtype, &elmlen, &elmbyval, &elmalign);
2158 result = construct_array(result_array_data, nclusters, array->elemtype, elmlen, elmbyval, elmalign);
2159
2160 if (!result)
2161 {
2162 elog(ERROR, "clusterwithin: Error constructing return-array");
2163 PG_RETURN_NULL();
2164 }
2165
2166 PG_RETURN_POINTER(result);
2167}
char result[OUT_DOUBLE_BUFFER_SIZE]
Definition cu_print.c:267
void lwgeom_geos_error(const char *fmt,...)
int cluster_within_distance(LWGEOM **geoms, uint32_t num_geoms, double tolerance, LWGEOM ***clusterGeoms, uint32_t *num_clusters)
Takes an array of LWGEOM* and constructs an array of LWGEOM*, where each element in the constructed a...
void lwgeom_free(LWGEOM *geom)
Definition lwgeom.c:1246
#define LW_SUCCESS
Definition liblwgeom.h:97
void lwfree(void *mem)
Definition lwutil.c:248
#define SRID_UNKNOWN
Unknown SRID value.
Definition liblwgeom.h:215
LWGEOM ** ARRAY2LWGEOM(ArrayType *array, uint32_t nelems, int *is3d, int *srid)
static uint32_t array_nelems_not_null(ArrayType *array)

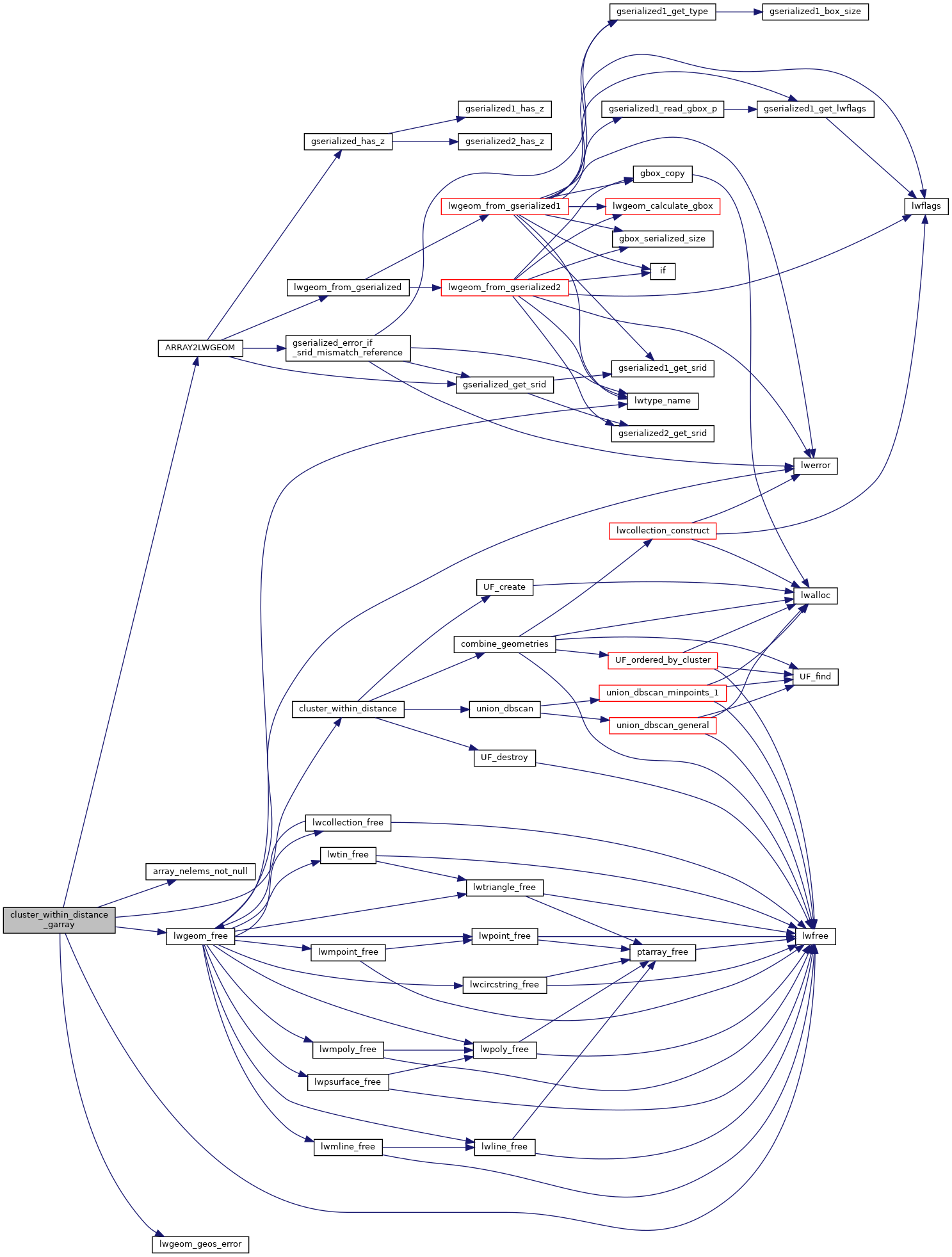
References ARRAY2LWGEOM(), array_nelems_not_null(), cluster_within_distance(), LW_SUCCESS, lwfree(), lwgeom_free(), lwgeom_geos_error(), result, and SRID_UNKNOWN.

Referenced by pgis_geometry_clusterwithin_finalfn().

Here is the call graph for this function:
Here is the caller graph for this function: