|
PostGIS
3.7.0dev-r@@SVN_REVISION@@
|
|
static |
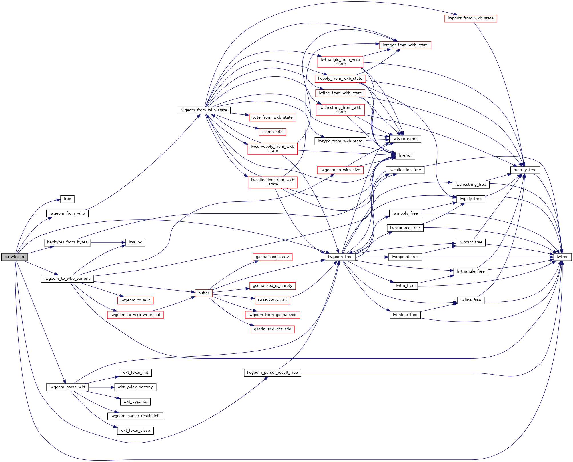
Definition at line 62 of file cu_in_wkb.c.
References lwvarlena_t::data, struct_lwgeom_parser_result::errcode, struct_lwgeom_parser_result::errlocation, free(), struct_lwgeom_parser_result::geom, hex_a, hex_b, hexbytes_from_bytes(), LW_PARSER_CHECK_NONE, lwfree(), lwgeom_free(), lwgeom_from_wkb(), lwgeom_parse_wkt(), lwgeom_parser_result_free(), lwgeom_to_wkb_varlena(), LWSIZE_GET, LWVARHDRSZ, struct_lwgeom_parser_result::message, lwvarlena_t::size, WKB_EXTENDED, and WKB_NDR.
Referenced by test_wkb_in_circularstring(), test_wkb_in_collection(), test_wkb_in_compoundcurve(), test_wkb_in_curvpolygon(), test_wkb_in_linestring(), test_wkb_in_multipoint(), test_wkb_in_multipolygon(), test_wkb_in_point(), and test_wkb_in_polygon().

