|
PostGIS 3.7.0dev-r@@SVN_REVISION@@
|
|
static |
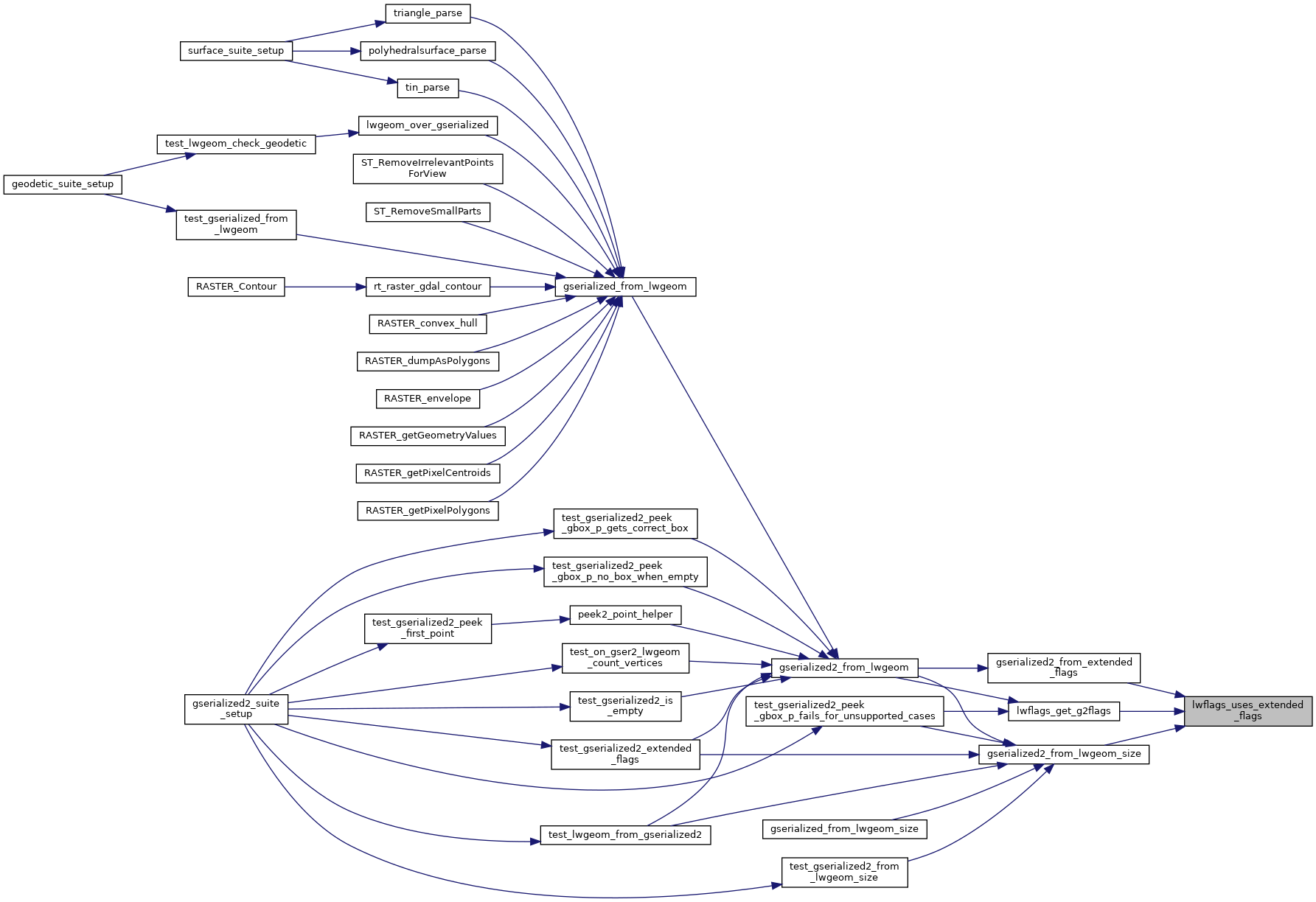
Definition at line 76 of file gserialized2.c.
References LWFLAG_BBOX, LWFLAG_GEODETIC, LWFLAG_M, LWFLAG_Z, and lwflags().
Referenced by gserialized2_from_extended_flags(), gserialized2_from_lwgeom_size(), and lwflags_get_g2flags().

