PostGIS 3.7.0dev-r@@SVN_REVISION@@
Loading...
Searching...
No Matches

◆ rt_raster_clone()

rt_raster rt_raster_clone ( rt_raster  raster,
uint8_t  deep 
)

Clone an existing raster.

Parameters
raster: raster to clone
deep: flag indicating if bands should be cloned
Returns
a new rt_raster or NULL on error

Definition at line 1446 of file rt_raster.c.

1446 {
1447 rt_raster rtn = NULL;
1448 double gt[6] = {0};
1449
1450 assert(NULL != raster);
1451
1452 if (deep) {
1453 int numband = rt_raster_get_num_bands(raster);
1454 uint32_t *nband = NULL;
1455 int i = 0;
1456
1457 nband = rtalloc(sizeof(uint32_t) * numband);
1458 if (nband == NULL) {
1459 rterror("rt_raster_clone: Could not allocate memory for deep clone");
1460 return NULL;
1461 }
1462 for (i = 0; i < numband; i++)
1463 nband[i] = i;
1464
1465 rtn = rt_raster_from_band(raster, nband, numband);
1466 rtdealloc(nband);
1467
1468 return rtn;
1469 }
1470
1471 rtn = rt_raster_new(
1472 rt_raster_get_width(raster),
1473 rt_raster_get_height(raster)
1474 );
1475 if (rtn == NULL) {
1476 rterror("rt_raster_clone: Could not create cloned raster");
1477 return NULL;
1478 }
1479
1483
1484 return rtn;
1485}
void rterror(const char *fmt,...) __attribute__((format(printf
Wrappers used for reporting errors and info.
void * rtalloc(size_t size)
Wrappers used for managing memory.
Definition rt_context.c:191
void rtdealloc(void *mem)
Definition rt_context.c:206
nband
Definition pixval.py:56
int32_t rt_raster_get_srid(rt_raster raster)
Get raster's SRID.
Definition rt_raster.c:360
void rt_raster_set_geotransform_matrix(rt_raster raster, double *gt)
Set raster's geotransform using 6-element array.
Definition rt_raster.c:609
rt_raster rt_raster_new(uint32_t width, uint32_t height)
Construct a raster with given dimensions.
Definition rt_raster.c:52
uint16_t rt_raster_get_num_bands(rt_raster raster)
Definition rt_raster.c:376
uint16_t rt_raster_get_height(rt_raster raster)
Definition rt_raster.c:133
void rt_raster_set_srid(rt_raster raster, int32_t srid)
Set raster's SRID.
Definition rt_raster.c:367
rt_raster rt_raster_from_band(rt_raster raster, uint32_t *bandNums, int count)
Construct a new rt_raster from an existing rt_raster and an array of band numbers.
Definition rt_raster.c:1341
uint16_t rt_raster_get_width(rt_raster raster)
Definition rt_raster.c:125
void rt_raster_get_geotransform_matrix(rt_raster raster, double *gt)
Get 6-element array of raster geotransform matrix.
Definition rt_raster.c:588

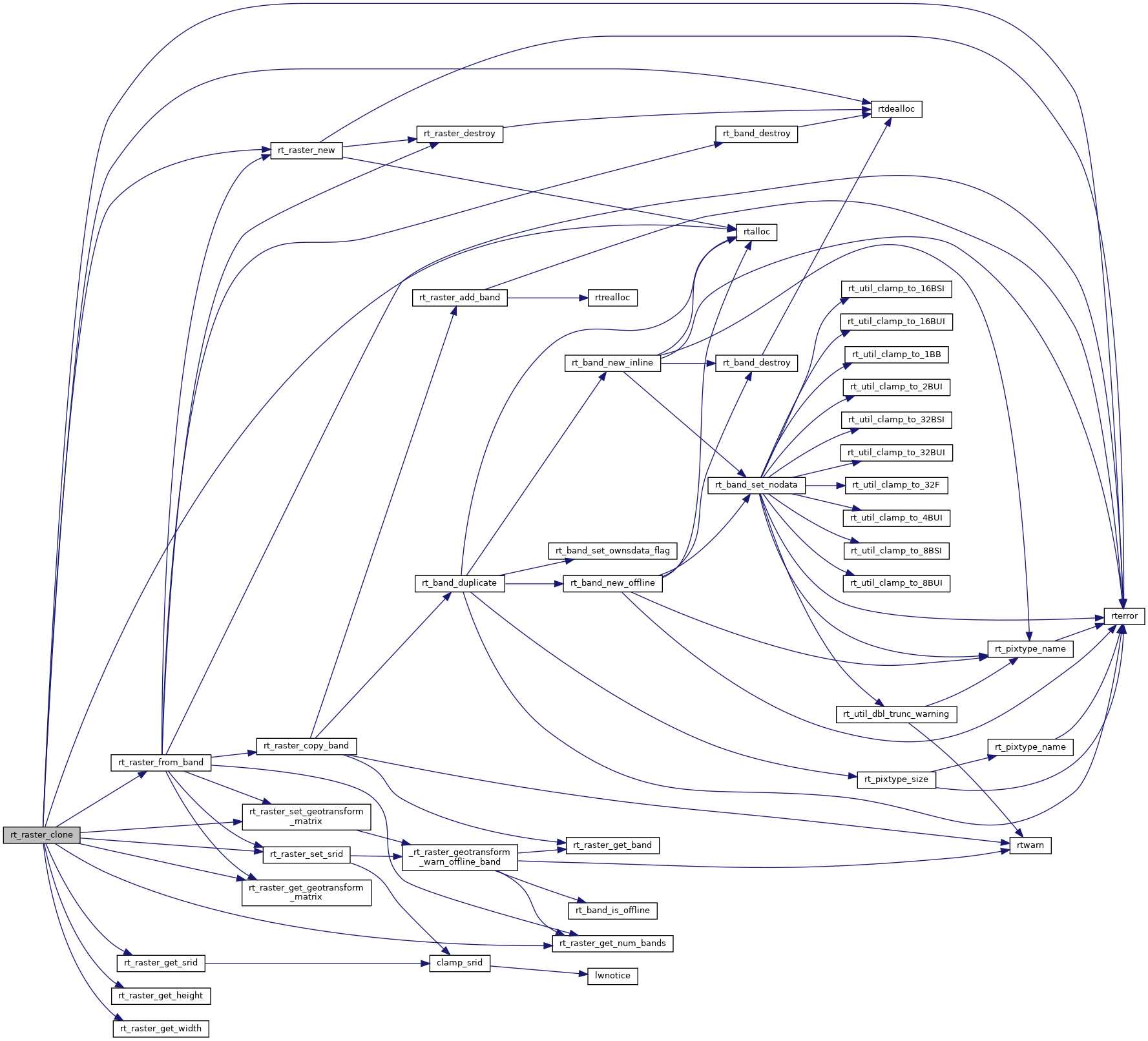
References rt_raster_from_band(), rt_raster_get_geotransform_matrix(), rt_raster_get_height(), rt_raster_get_num_bands(), rt_raster_get_srid(), rt_raster_get_width(), rt_raster_new(), rt_raster_set_geotransform_matrix(), rt_raster_set_srid(), rtalloc(), rtdealloc(), and rterror().

Referenced by _rti_colormap_arg_init(), RASTER_colorMap(), RASTER_union_transfn(), rtpg_union_noarg(), and test_raster_clone().

Here is the call graph for this function:
Here is the caller graph for this function: