PostGIS  3.7.0dev-r@@SVN_REVISION@@

◆ rt_raster_get_inverse_geotransform_matrix()

rt_errorstate rt_raster_get_inverse_geotransform_matrix ( rt_raster  raster,
double *  gt,
double *  igt 
)

Get 6-element array of raster inverse geotransform matrix.

Parameters
raster: the raster to get matrix of
gt: optional input parameter, 6-element geotransform matrix
igt: output parameter, 6-element inverse geotransform matrix
Returns
ES_NONE if success, ES_ERROR if error

Definition at line 558 of file rt_raster.c.

561  {
562  double _gt[6] = {0};
563 
564  assert((raster != NULL || gt != NULL));
565  assert(igt != NULL);
566 
567  if (gt == NULL)
569  else
570  memcpy(_gt, gt, sizeof(double) * 6);
571 
572  if (!GDALInvGeoTransform(_gt, igt)) {
573  rterror("rt_raster_get_inverse_geotransform_matrix: Could not compute inverse geotransform matrix");
574  return ES_ERROR;
575  }
576 
577  return ES_NONE;
578 }
void rterror(const char *fmt,...) __attribute__((format(printf
Wrappers used for reporting errors and info.
@ ES_NONE
Definition: librtcore.h:182
@ ES_ERROR
Definition: librtcore.h:183
raster
Be careful!! Zeros function's input parameter can be a (height x width) array, not (width x height): ...
Definition: rtrowdump.py:121
gt
Definition: window.py:78
void rt_raster_get_geotransform_matrix(rt_raster raster, double *gt)
Get 6-element array of raster geotransform matrix.
Definition: rt_raster.c:588

References ES_ERROR, ES_NONE, window::gt, rtrowdump::raster, rt_raster_get_geotransform_matrix(), and rterror().

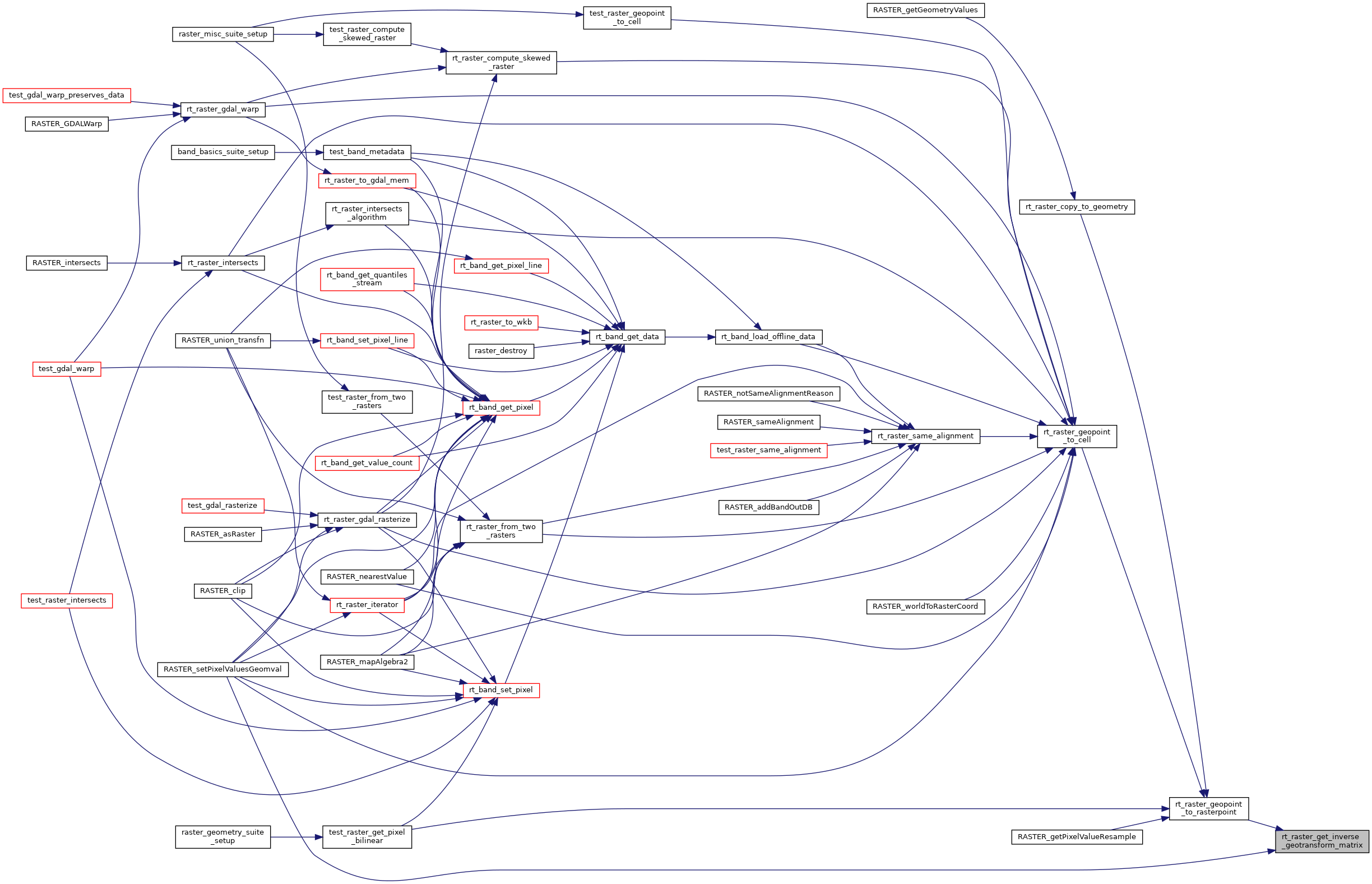
Referenced by RASTER_setPixelValuesGeomval(), and rt_raster_geopoint_to_rasterpoint().

Here is the call graph for this function:
Here is the caller graph for this function: