|
PostGIS 3.7.0dev-r@@SVN_REVISION@@
|
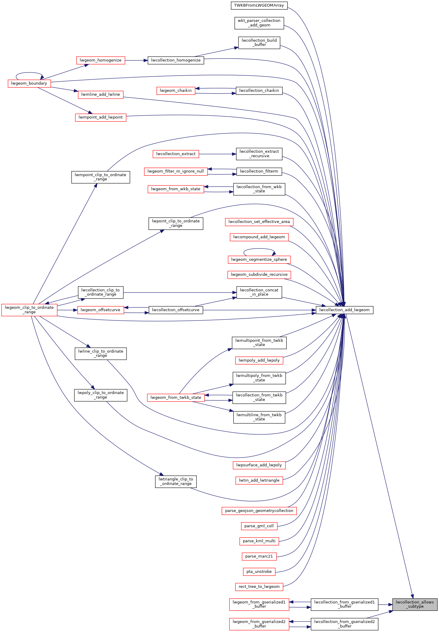
| int lwcollection_allows_subtype | ( | int | collectiontype, |
| int | subtype | ||
| ) |
Check if subtype is allowed in collectiontype.
Definition at line 513 of file lwcollection.c.
References CIRCSTRINGTYPE, COLLECTIONTYPE, COMPOUNDTYPE, CURVEPOLYTYPE, LINETYPE, LW_FALSE, LW_TRUE, MULTICURVETYPE, MULTILINETYPE, MULTIPOINTTYPE, MULTIPOLYGONTYPE, MULTISURFACETYPE, POINTTYPE, POLYGONTYPE, POLYHEDRALSURFACETYPE, TINTYPE, and TRIANGLETYPE.
Referenced by lwcollection_add_lwgeom(), lwcollection_from_gserialized1_buffer(), and lwcollection_from_gserialized2_buffer().
