|
PostGIS 3.7.0dev-r@@SVN_REVISION@@
|
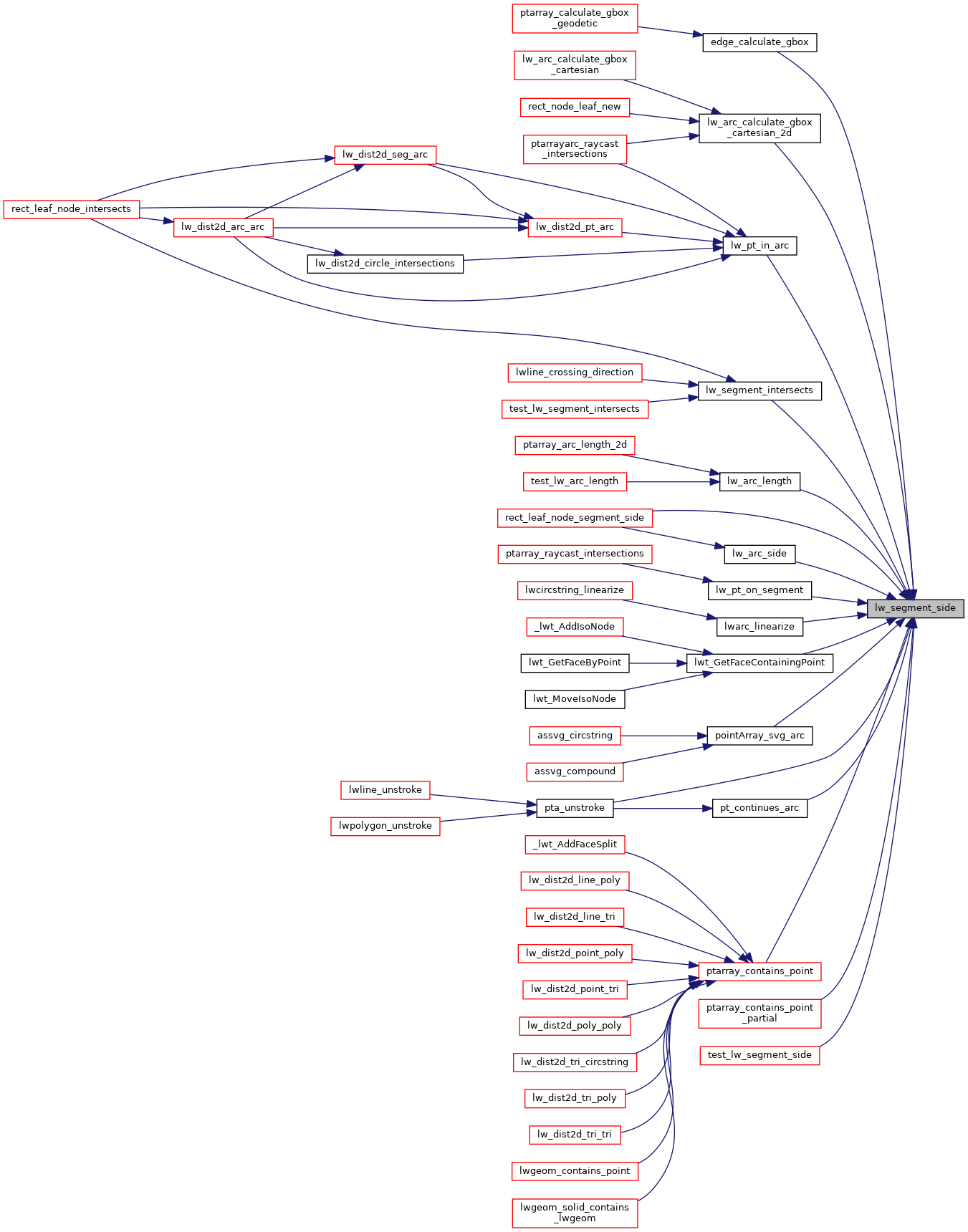
Return -1 if point Q is left of segment P Return 1 if point Q is right of segment P Return 0 if point Q in on segment P
Definition at line 70 of file lwalgorithm.c.
References SIGNUM, POINT2D::x, and POINT2D::y.
Referenced by edge_calculate_gbox(), lw_arc_calculate_gbox_cartesian_2d(), lw_arc_length(), lw_arc_side(), lw_pt_in_arc(), lw_pt_on_segment(), lw_segment_intersects(), lwarc_linearize(), lwt_GetFaceContainingPoint(), pointArray_svg_arc(), pt_continues_arc(), pta_unstroke(), ptarray_contains_point(), ptarray_contains_point_partial(), rect_leaf_node_segment_side(), and test_lw_segment_side().
