PostGIS 3.7.0dev-r@@SVN_REVISION@@
Loading...
Searching...
No Matches

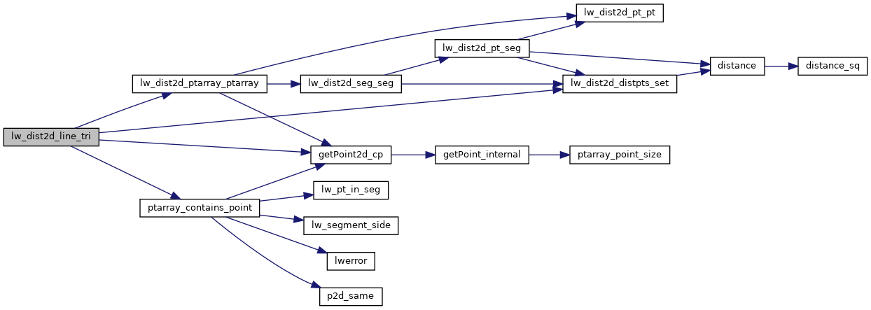
◆ lw_dist2d_line_tri()

int lw_dist2d_line_tri ( LWLINE line,
LWTRIANGLE tri,
DISTPTS dl 
)

Definition at line 717 of file measures.c.

718{
719 const POINT2D *pt = getPoint2d_cp(line->points, 0);
720 /* Is there a point inside triangle? */
721 if (dl->mode == DIST_MIN && ptarray_contains_point(tri->points, pt) != LW_OUTSIDE)
722 {
723 lw_dist2d_distpts_set(dl, 0.0, pt, pt);
724 return LW_TRUE;
725 }
726
727 return lw_dist2d_ptarray_ptarray(line->points, tri->points, dl);
728}
#define LW_TRUE
Return types for functions with status returns.
Definition liblwgeom.h:93
int ptarray_contains_point(const POINTARRAY *pa, const POINT2D *pt)
The following is based on the "Fast Winding Number Inclusion of a Point in a Polygon" algorithm by Da...
Definition ptarray.c:755
#define LW_OUTSIDE
static const POINT2D * getPoint2d_cp(const POINTARRAY *pa, uint32_t n)
Returns a POINT2D pointer into the POINTARRAY serialized_ptlist, suitable for reading from.
Definition lwinline.h:97
static void lw_dist2d_distpts_set(DISTPTS *dl, double distance, const POINT2D *p1, const POINT2D *p2)
Definition measures.c:81
int lw_dist2d_ptarray_ptarray(POINTARRAY *l1, POINTARRAY *l2, DISTPTS *dl)
test each segment of l1 against each segment of l2.
Definition measures.c:1197
#define DIST_MIN
Definition measures.h:44
int mode
Definition measures.h:54
POINTARRAY * points
Definition liblwgeom.h:483
POINTARRAY * points
Definition liblwgeom.h:495

References DIST_MIN, getPoint2d_cp(), lw_dist2d_distpts_set(), lw_dist2d_ptarray_ptarray(), LW_OUTSIDE, LW_TRUE, DISTPTS::mode, LWLINE::points, LWTRIANGLE::points, and ptarray_contains_point().

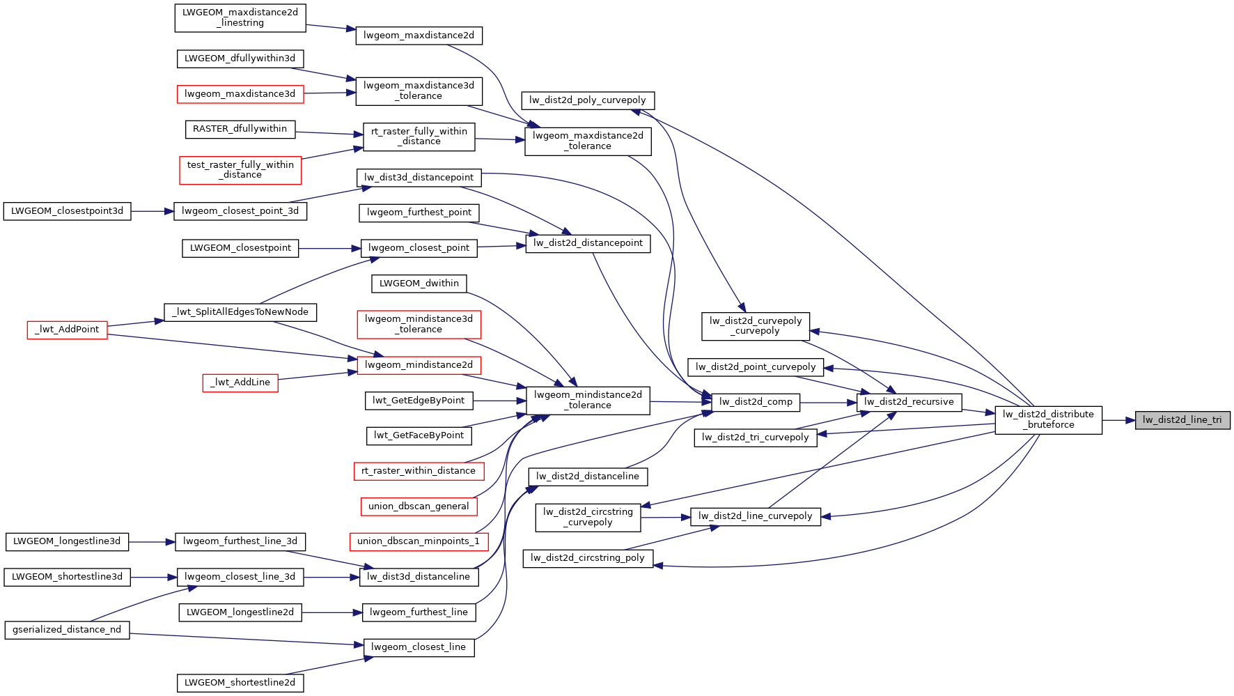
Referenced by lw_dist2d_distribute_bruteforce().

Here is the call graph for this function:
Here is the caller graph for this function: