PostGIS 3.7.0dev-r@@SVN_REVISION@@
Loading...
Searching...
No Matches

◆ test_twkb_in_multipoint()

static void test_twkb_in_multipoint ( void  )
static

Definition at line 137 of file cu_in_twkb.c.

138{
139 cu_twkb_in("MULTIPOINT Z EMPTY");
141
142 cu_twkb_in("MULTIPOINT(1 2, EMPTY, 5 6)");
144 // printf(" 1st: %s\n 2nd: %s\n", hex_a, hex_b);
145
146 cu_twkb_in("MULTIPOINT(0 0 0,0 1 0,1 1 0,1 0 0,0 0 1)");
148
149 cu_twkb_in("MULTIPOINT(1 2 3, 1 2 3, 4 5 6, -3 -4 -5, -10 -5 -1)");
151}
static char * hex_a
Definition cu_in_twkb.c:23
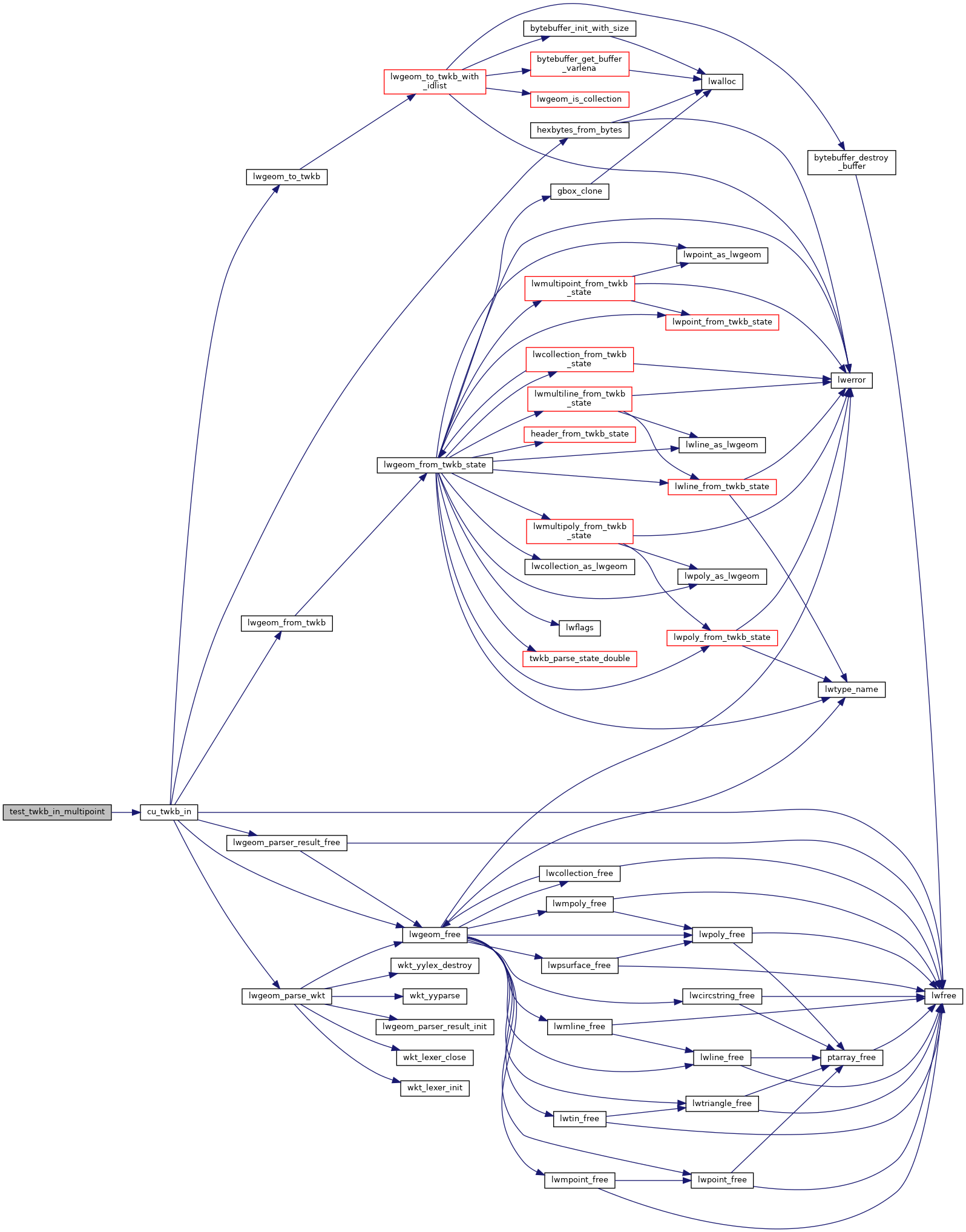
static void cu_twkb_in(char *wkt)
Definition cu_in_twkb.c:53
static char * hex_b
Definition cu_in_twkb.c:24
#define ASSERT_STRING_EQUAL(o, e)

References ASSERT_STRING_EQUAL, cu_twkb_in(), hex_a, and hex_b.

Referenced by twkb_in_suite_setup().

Here is the call graph for this function:
Here is the caller graph for this function: