PostGIS  3.7.0dev-r@@SVN_REVISION@@

◆ lwalloc0()

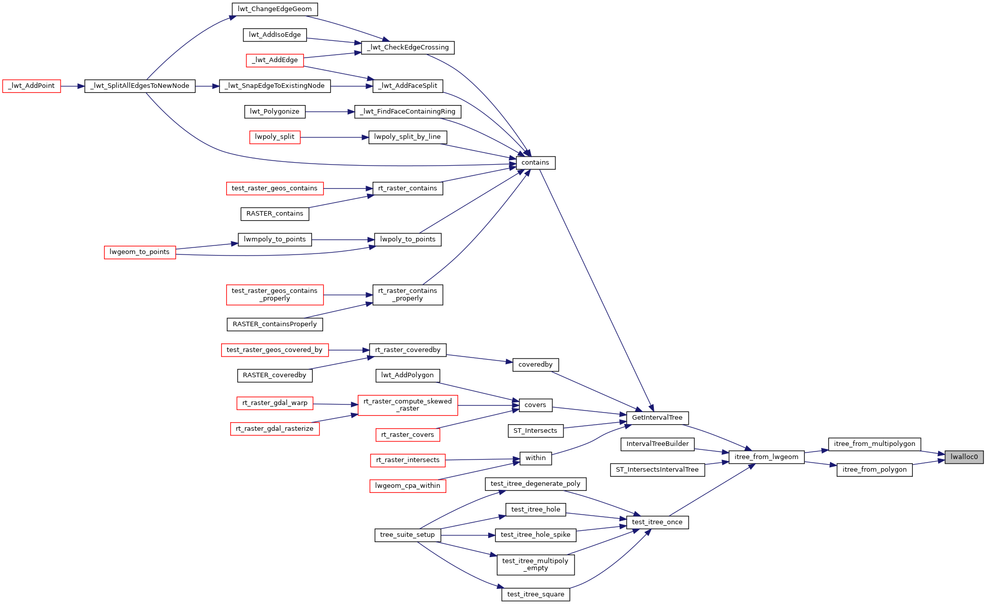
void* lwalloc0 ( size_t  size)

Definition at line 234 of file lwutil.c.

235 {
236  void *mem = lwalloc_var(size);
237  memset(mem, 0, size);
238  return mem;
239 }
lwallocator lwalloc_var
Definition: lwutil.c:44

References lwalloc_var.

Referenced by itree_from_multipolygon(), and itree_from_polygon().

Here is the caller graph for this function: