Definition at line 254 of file lwutil.c.
References lwalloc().
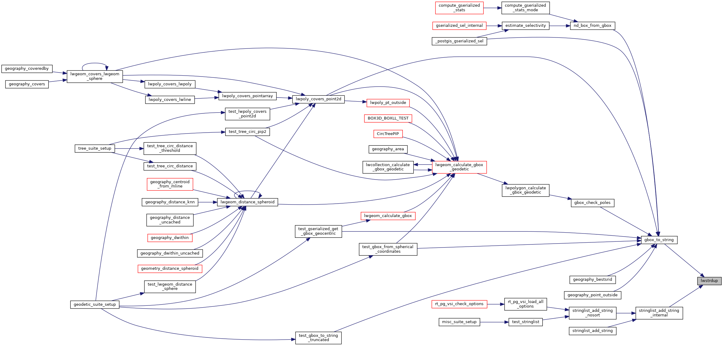
Referenced by gbox_to_string(), and stringlist_add_string_internal().