|
PostGIS
3.7.0dev-r@@SVN_REVISION@@
|
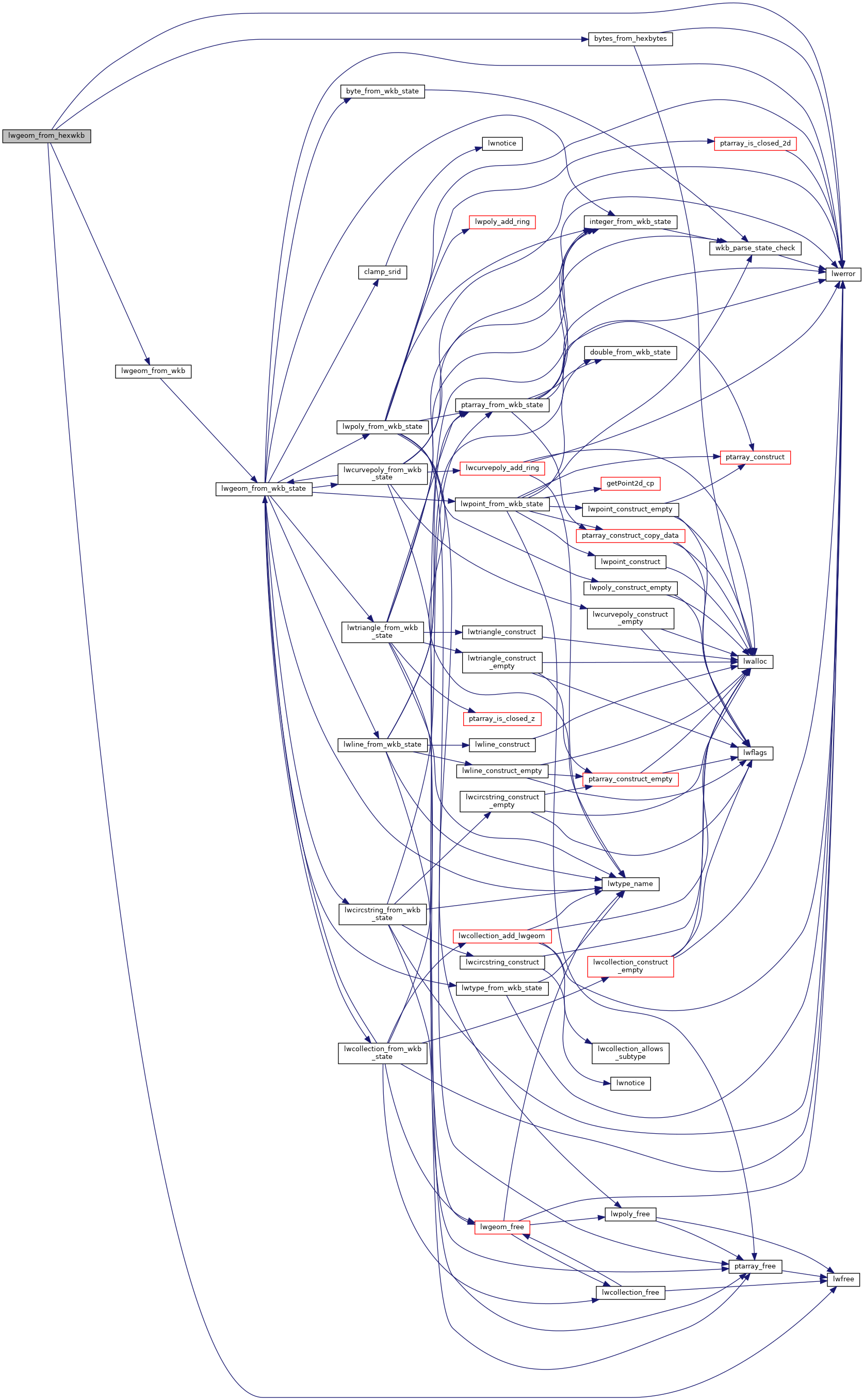
| LWGEOM* lwgeom_from_hexwkb | ( | const char * | hexwkb, |
| const char | check | ||
| ) |
| check | parser check flags, see LW_PARSER_CHECK_* macros |
Definition at line 866 of file lwin_wkb.c.
References bytes_from_hexbytes(), lwerror(), lwfree(), and lwgeom_from_wkb().
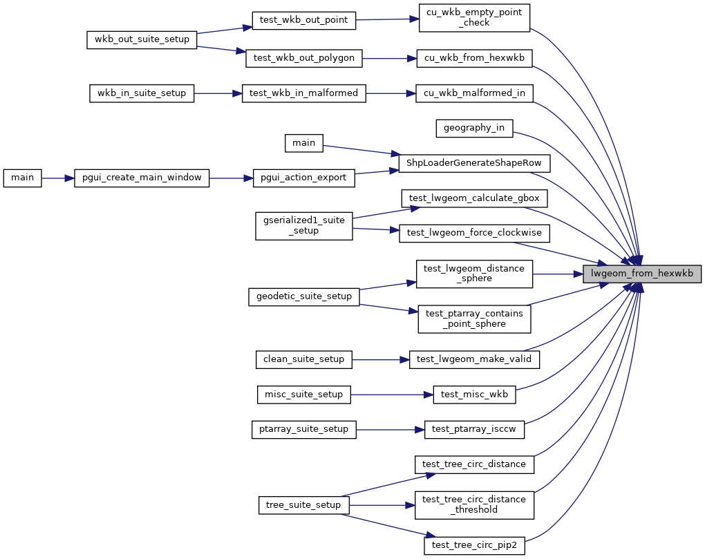
Referenced by cu_wkb_empty_point_check(), cu_wkb_from_hexwkb(), cu_wkb_malformed_in(), geography_in(), ShpLoaderGenerateShapeRow(), test_lwgeom_calculate_gbox(), test_lwgeom_distance_sphere(), test_lwgeom_force_clockwise(), test_lwgeom_make_valid(), test_misc_wkb(), test_ptarray_contains_point_sphere(), test_ptarray_isccw(), test_tree_circ_distance(), test_tree_circ_distance_threshold(), and test_tree_circ_pip2().

