|
PostGIS 3.7.0dev-r@@SVN_REVISION@@
|
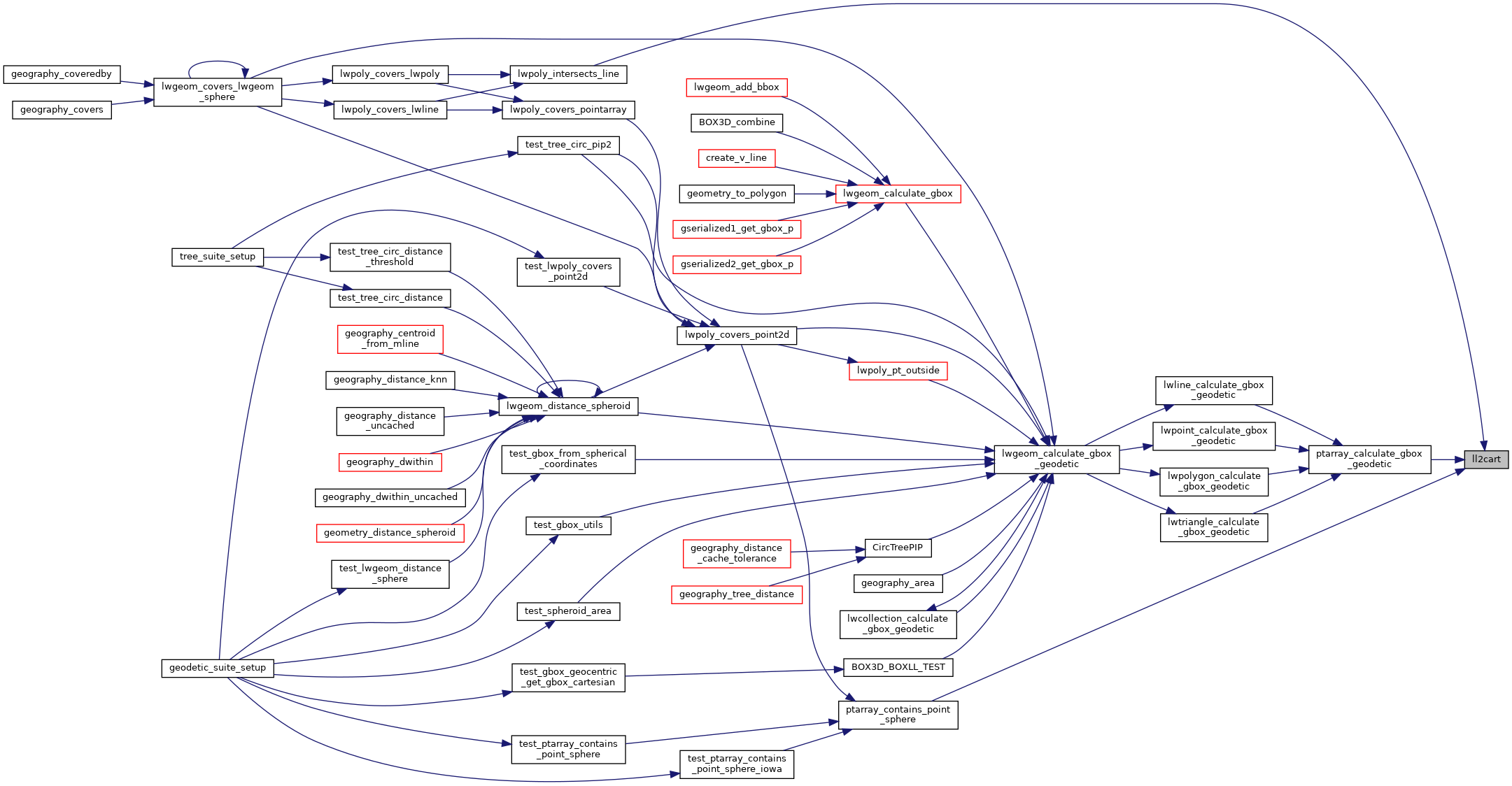
Convert lon/lat coordinates to cartesian coordinates on unit sphere.
Definition at line 423 of file lwgeodetic.c.
References POINT2D::x, POINT3D::x, POINT2D::y, POINT3D::y, and POINT3D::z.
Referenced by lwpoly_intersects_line(), ptarray_calculate_gbox_geodetic(), and ptarray_contains_point_sphere().
