PostGIS 3.6.2dev-r@@SVN_REVISION@@
Loading...
Searching...
No Matches

◆ lwcollection_to_twkb_buf()

static int lwcollection_to_twkb_buf ( const LWCOLLECTION col,
TWKB_GLOBALS globals,
TWKB_STATE ts 
)
static

Definition at line 345 of file lwout_twkb.c.

346{
347 uint32_t i;
348
349 LWDEBUGF(2, "Entered %s", __func__);
350 LWDEBUGF(4, "Number of geometries in collection is %d", col->ngeoms);
351
352 /* Set the number of geometries */
353 bytebuffer_append_uvarint(ts->geom_buf, (uint64_t) col->ngeoms);
354
355 /* We've been handed an idlist, so write it in */
356 if ( ts->idlist )
357 {
358 for ( i = 0; i < col->ngeoms; i++ )
360
361 /* Empty it out to nobody else uses it now */
362 ts->idlist = NULL;
363 }
364
365 /* Write in the sub-geometries */
366 for ( i = 0; i < col->ngeoms; i++ )
367 {
368 lwgeom_write_to_buffer(col->geoms[i], globals, ts);
369 }
370 return 0;
371}
void bytebuffer_append_uvarint(bytebuffer_t *b, const uint64_t val)
Writes a unsigned varInt to the buffer.
Definition bytebuffer.c:165
void bytebuffer_append_varint(bytebuffer_t *b, const int64_t val)
Writes a signed varInt to the buffer.
Definition bytebuffer.c:154
#define LWDEBUGF(level, msg,...)
Definition lwgeom_log.h:106
static int lwgeom_write_to_buffer(const LWGEOM *geom, TWKB_GLOBALS *globals, TWKB_STATE *parent_state)
Definition lwout_twkb.c:429
uint32_t ngeoms
Definition liblwgeom.h:580
LWGEOM ** geoms
Definition liblwgeom.h:575
const int64_t * idlist
Definition lwout_twkb.h:92
bytebuffer_t * geom_buf
Definition lwout_twkb.h:89

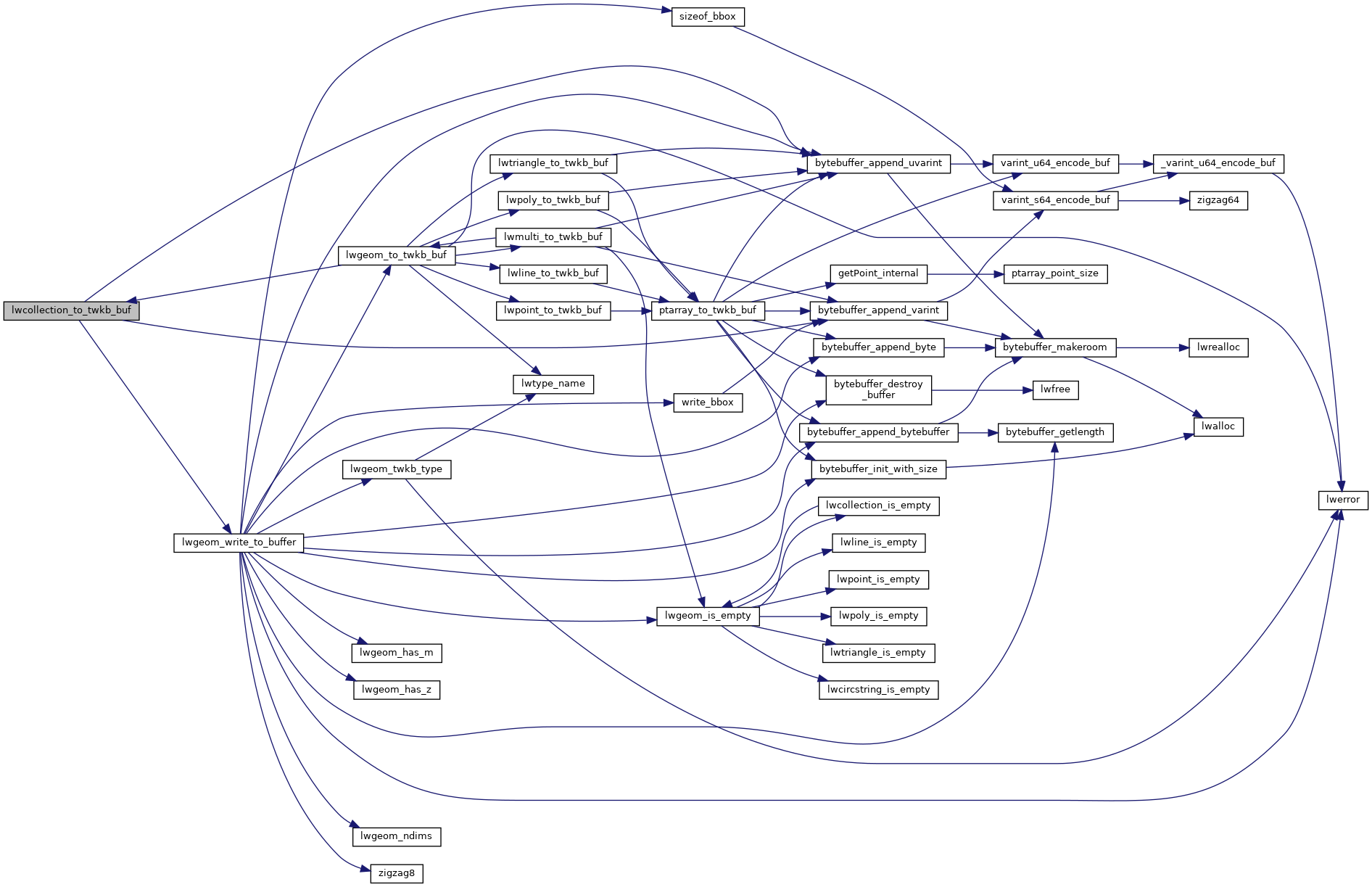
References bytebuffer_append_uvarint(), bytebuffer_append_varint(), TWKB_STATE::geom_buf, LWCOLLECTION::geoms, TWKB_STATE::idlist, LWDEBUGF, lwgeom_write_to_buffer(), and LWCOLLECTION::ngeoms.

Referenced by lwgeom_to_twkb_buf().

Here is the call graph for this function:
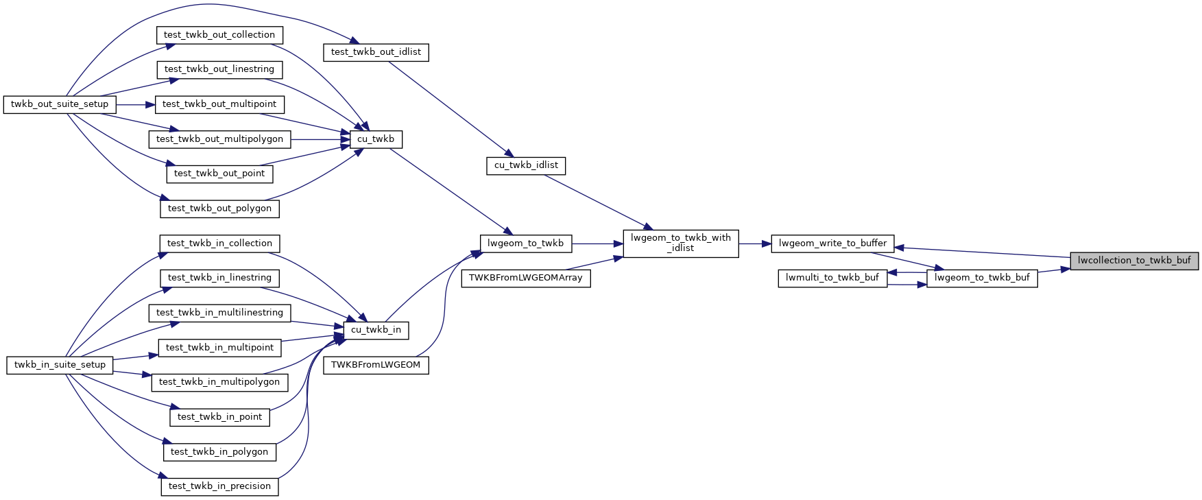
Here is the caller graph for this function: