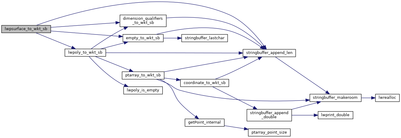
PostGIS  3.6.1dev-r@@SVN_REVISION@@

◆ lwpsurface_to_wkt_sb()

static void lwpsurface_to_wkt_sb ( const LWPSURFACE psurf,
stringbuffer_t sb,
int  precision,
uint8_t  variant 
)
static

Definition at line 584 of file lwout_wkt.c.

585 {
586  uint32_t i = 0;
587 
588  if ( ! (variant & WKT_NO_TYPE) )
589  {
590  stringbuffer_append_len(sb, "POLYHEDRALSURFACE", 17); /* "POLYHEDRALSURFACE" */
592  }
593  if ( psurf->ngeoms < 1 )
594  {
595  empty_to_wkt_sb(sb);
596  return;
597  }
598 
599  variant = variant | WKT_IS_CHILD; /* Inform the sub-geometries they are childre */
600 
601  stringbuffer_append_len(sb, "(", 1);
602  for ( i = 0; i < psurf->ngeoms; i++ )
603  {
604  if ( i > 0 )
605  stringbuffer_append_len(sb, ",", 1);
606  /* We don't want type strings on our subgeoms */
607  lwpoly_to_wkt_sb(psurf->geoms[i], sb, precision, variant | WKT_NO_TYPE );
608  }
609  stringbuffer_append_len(sb, ")", 1);
610 }
static uint8_t variant
Definition: cu_in_twkb.c:26
static uint8_t precision
Definition: cu_in_twkb.c:25
#define WKT_IS_CHILD
#define WKT_NO_TYPE
Well-Known Text (WKT) Output Variant Types.
static void dimension_qualifiers_to_wkt_sb(const LWGEOM *geom, stringbuffer_t *sb, uint8_t variant)
Definition: lwout_wkt.c:40
static void empty_to_wkt_sb(stringbuffer_t *sb)
Definition: lwout_wkt.c:70
static void lwpoly_to_wkt_sb(const LWPOLY *poly, stringbuffer_t *sb, int precision, uint8_t variant)
Definition: lwout_wkt.c:181
static void stringbuffer_append_len(stringbuffer_t *s, const char *a, size_t alen)
Append the specified string to the stringbuffer_t using known length.
Definition: stringbuffer.h:93
LWPOLY ** geoms
Definition: liblwgeom.h:645
uint32_t ngeoms
Definition: liblwgeom.h:650

References dimension_qualifiers_to_wkt_sb(), empty_to_wkt_sb(), LWPSURFACE::geoms, lwpoly_to_wkt_sb(), LWPSURFACE::ngeoms, precision, stringbuffer_append_len(), variant, WKT_IS_CHILD, and WKT_NO_TYPE.

Referenced by lwgeom_to_wkt_sb().

Here is the call graph for this function:
Here is the caller graph for this function: