PostGIS  3.6.1dev-r@@SVN_REVISION@@

◆ lwpoint_to_wkt_sb()

static void lwpoint_to_wkt_sb ( const LWPOINT pt,
stringbuffer_t sb,
int  precision,
uint8_t  variant 
)
static

Definition at line 142 of file lwout_wkt.c.

143 {
144  if ( ! (variant & WKT_NO_TYPE) )
145  {
146  stringbuffer_append_len(sb, "POINT", 5); /* "POINT" */
148  }
149 
150  if ( lwpoint_is_empty(pt) )
151  {
152  empty_to_wkt_sb(sb);
153  return;
154  }
155 
157 }
static uint8_t variant
Definition: cu_in_twkb.c:26
static uint8_t precision
Definition: cu_in_twkb.c:25
int lwpoint_is_empty(const LWPOINT *point)
#define WKT_NO_TYPE
Well-Known Text (WKT) Output Variant Types.
static void dimension_qualifiers_to_wkt_sb(const LWGEOM *geom, stringbuffer_t *sb, uint8_t variant)
Definition: lwout_wkt.c:40
static void empty_to_wkt_sb(stringbuffer_t *sb)
Definition: lwout_wkt.c:70
static void ptarray_to_wkt_sb(const POINTARRAY *ptarray, stringbuffer_t *sb, int precision, uint8_t variant)
Definition: lwout_wkt.c:97
static void stringbuffer_append_len(stringbuffer_t *s, const char *a, size_t alen)
Append the specified string to the stringbuffer_t using known length.
Definition: stringbuffer.h:93
POINTARRAY * point
Definition: liblwgeom.h:471

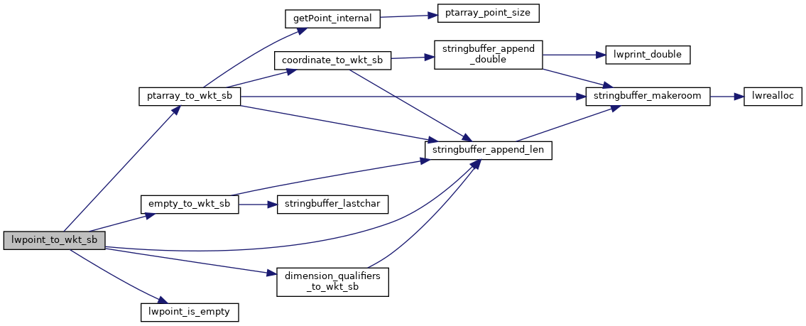
References dimension_qualifiers_to_wkt_sb(), empty_to_wkt_sb(), lwpoint_is_empty(), LWPOINT::point, precision, ptarray_to_wkt_sb(), stringbuffer_append_len(), variant, and WKT_NO_TYPE.

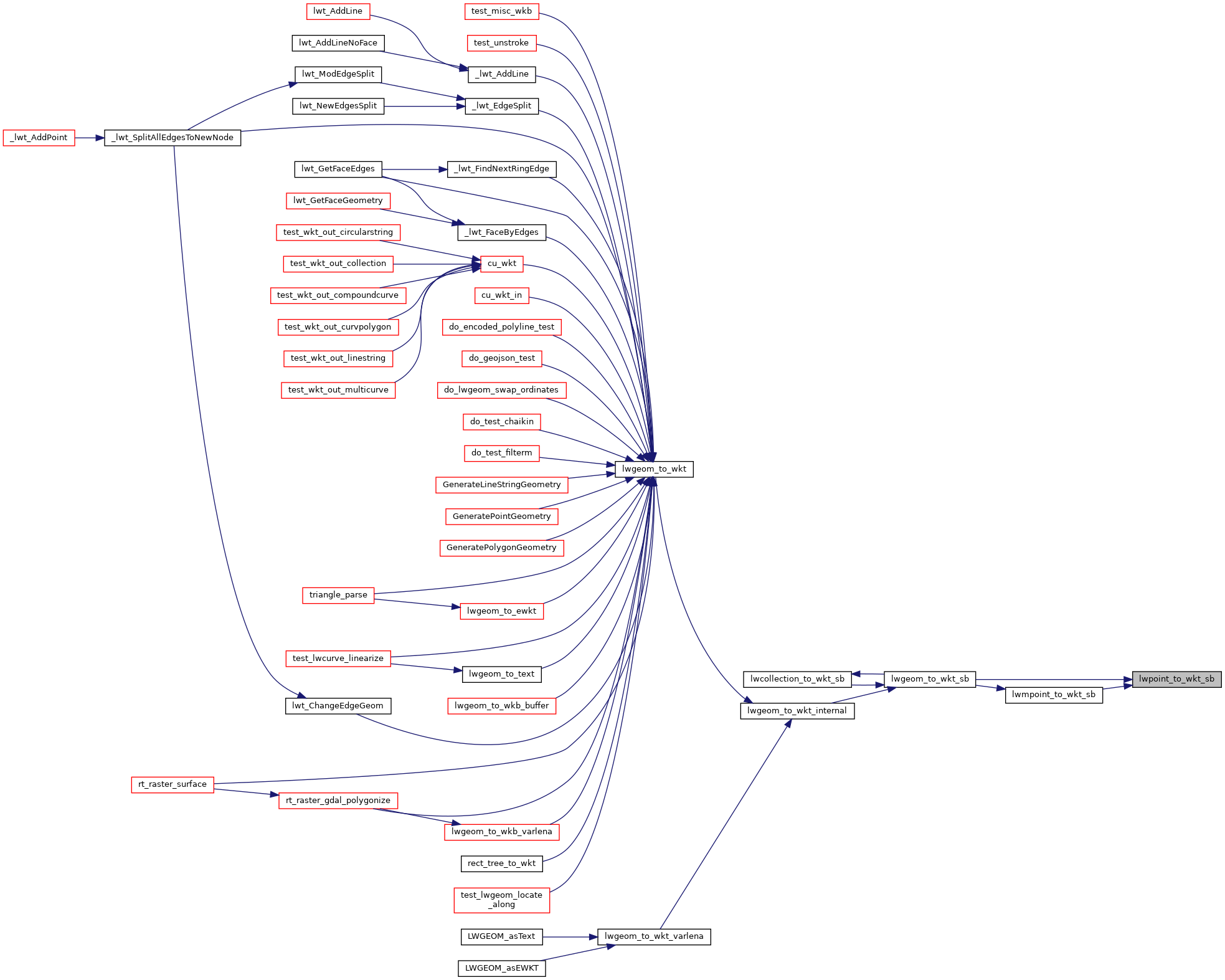
Referenced by lwgeom_to_wkt_sb(), and lwmpoint_to_wkt_sb().

Here is the call graph for this function:
Here is the caller graph for this function: