PostGIS  3.6.1dev-r@@SVN_REVISION@@

◆ lwcurvepoly_to_wkt_sb()

static void lwcurvepoly_to_wkt_sb ( const LWCURVEPOLY cpoly,
stringbuffer_t sb,
int  precision,
uint8_t  variant 
)
static

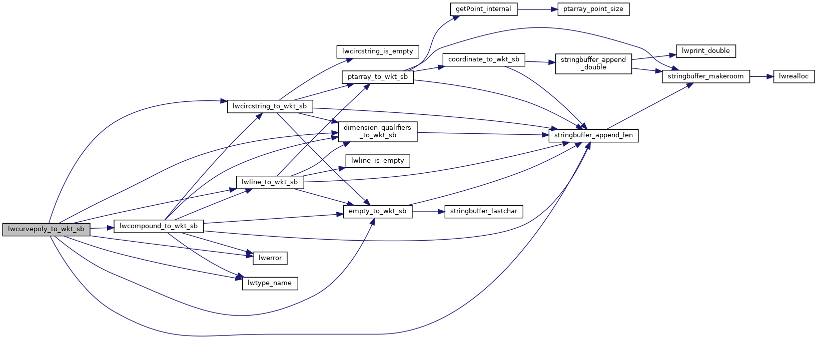
Definition at line 367 of file lwout_wkt.c.

368 {
369  uint32_t i = 0;
370 
371  if ( ! (variant & WKT_NO_TYPE) )
372  {
373  stringbuffer_append_len(sb, "CURVEPOLYGON", 12); /* "CURVEPOLYGON" */
375  }
376  if ( cpoly->nrings < 1 )
377  {
378  empty_to_wkt_sb(sb);
379  return;
380  }
381  stringbuffer_append_len(sb, "(", 1);
382  variant = variant | WKT_IS_CHILD; /* Inform the sub-geometries they are childre */
383  for ( i = 0; i < cpoly->nrings; i++ )
384  {
385  int type = cpoly->rings[i]->type;
386  if ( i > 0 )
387  stringbuffer_append_len(sb, ",", 1);
388  switch (type)
389  {
390  case LINETYPE:
391  /* Linestring subgeoms don't get type identifiers */
393  break;
394  case CIRCSTRINGTYPE:
395  /* But circstring subgeoms *do* get type identifiers */
397  break;
398  case COMPOUNDTYPE:
399  /* And compoundcurve subgeoms *do* get type identifiers */
401  break;
402  default:
403  lwerror("lwcurvepoly_to_wkt_sb: Unknown type received %d - %s", type, lwtype_name(type));
404  }
405  }
406  stringbuffer_append_len(sb, ")", 1);
407 }
static uint8_t variant
Definition: cu_in_twkb.c:26
static uint8_t precision
Definition: cu_in_twkb.c:25
#define COMPOUNDTYPE
Definition: liblwgeom.h:110
#define LINETYPE
Definition: liblwgeom.h:103
#define CIRCSTRINGTYPE
Definition: liblwgeom.h:109
const char * lwtype_name(uint8_t type)
Return the type name string associated with a type number (e.g.
Definition: lwutil.c:216
#define WKT_IS_CHILD
#define WKT_NO_TYPE
Well-Known Text (WKT) Output Variant Types.
void void lwerror(const char *fmt,...) __attribute__((format(printf
Write a notice out to the error handler.
static void lwcircstring_to_wkt_sb(const LWCIRCSTRING *circ, stringbuffer_t *sb, int precision, uint8_t variant)
Definition: lwout_wkt.c:208
static void dimension_qualifiers_to_wkt_sb(const LWGEOM *geom, stringbuffer_t *sb, uint8_t variant)
Definition: lwout_wkt.c:40
static void empty_to_wkt_sb(stringbuffer_t *sb)
Definition: lwout_wkt.c:70
static void lwcompound_to_wkt_sb(const LWCOMPOUND *comp, stringbuffer_t *sb, int precision, uint8_t variant)
Definition: lwout_wkt.c:322
static void lwline_to_wkt_sb(const LWLINE *line, stringbuffer_t *sb, int precision, uint8_t variant)
Definition: lwout_wkt.c:162
type
Definition: ovdump.py:42
static void stringbuffer_append_len(stringbuffer_t *s, const char *a, size_t alen)
Append the specified string to the stringbuffer_t using known length.
Definition: stringbuffer.h:93
LWGEOM ** rings
Definition: liblwgeom.h:603
uint32_t nrings
Definition: liblwgeom.h:608
uint8_t type
Definition: liblwgeom.h:462

References CIRCSTRINGTYPE, COMPOUNDTYPE, dimension_qualifiers_to_wkt_sb(), empty_to_wkt_sb(), LINETYPE, lwcircstring_to_wkt_sb(), lwcompound_to_wkt_sb(), lwerror(), lwline_to_wkt_sb(), lwtype_name(), LWCURVEPOLY::nrings, precision, LWCURVEPOLY::rings, stringbuffer_append_len(), LWGEOM::type, ovdump::type, variant, WKT_IS_CHILD, and WKT_NO_TYPE.

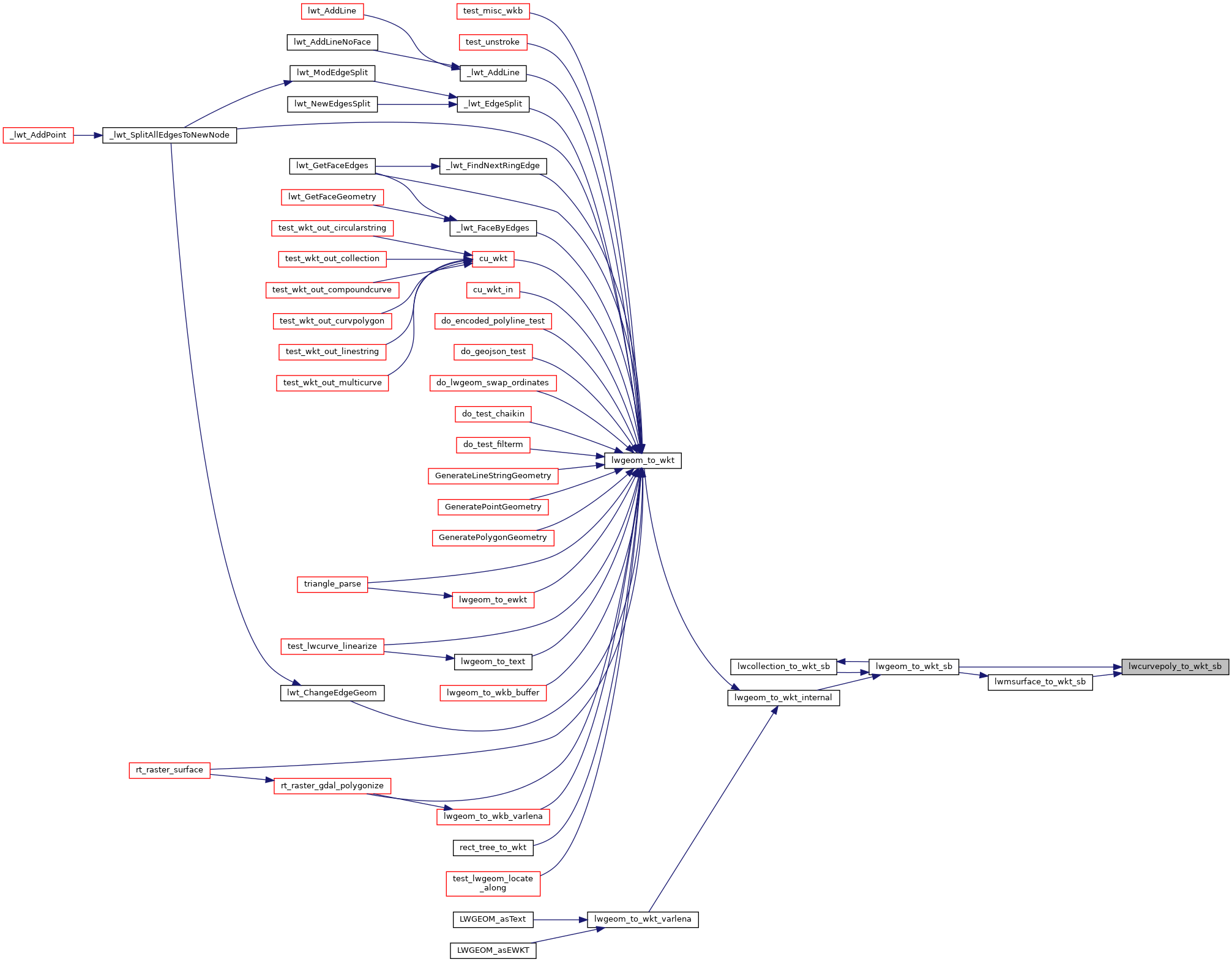
Referenced by lwgeom_to_wkt_sb(), and lwmsurface_to_wkt_sb().

Here is the call graph for this function:
Here is the caller graph for this function: