|
PostGIS 3.6.2dev-r@@SVN_REVISION@@
|
|
extern |
Definition at line 1705 of file cu_geodetic.c.
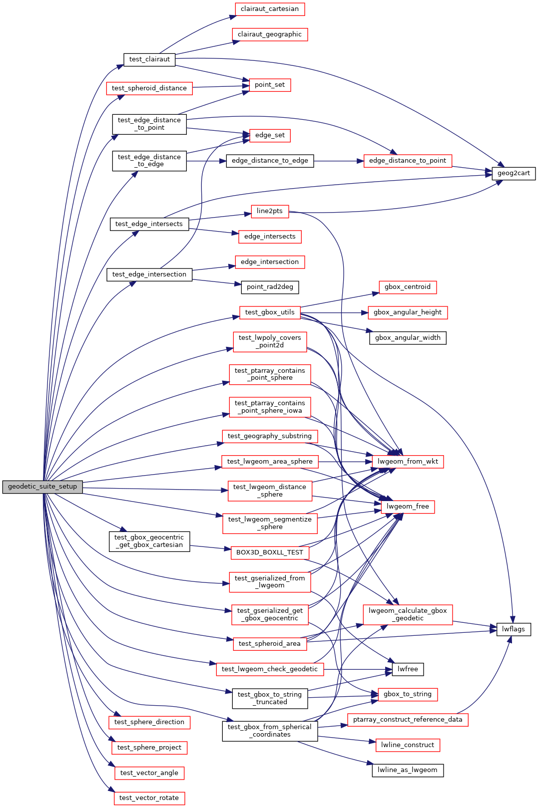
References PG_ADD_TEST, test_clairaut(), test_edge_distance_to_edge(), test_edge_distance_to_point(), test_edge_intersection(), test_edge_intersects(), test_gbox_from_spherical_coordinates(), test_gbox_geocentric_get_gbox_cartesian(), test_gbox_to_string_truncated(), test_gbox_utils(), test_geography_substring(), test_gserialized_from_lwgeom(), test_gserialized_get_gbox_geocentric(), test_lwgeom_area_sphere(), test_lwgeom_check_geodetic(), test_lwgeom_distance_sphere(), test_lwgeom_segmentize_sphere(), test_lwpoly_covers_point2d(), test_ptarray_contains_point_sphere(), test_ptarray_contains_point_sphere_iowa(), test_sphere_direction(), test_sphere_project(), test_spheroid_area(), test_spheroid_distance(), test_vector_angle(), and test_vector_rotate().
