PostGIS 3.6.2dev-r@@SVN_REVISION@@
Loading...
Searching...
No Matches

◆ varint_u64_decode()

uint64_t varint_u64_decode ( const uint8_t *  the_start,
const uint8_t *  the_end,
size_t *  size 
)

Definition at line 109 of file varint.c.

110{
111 uint64_t nVal = 0;
112 int nShift = 0;
113 uint8_t nByte;
114 const uint8_t *ptr = the_start;
115
116 /* Check so we don't read beyond the twkb */
117 while( ptr < the_end )
118 {
119 nByte = *ptr;
120 /* Hibit is set, so this isn't the last byte */
121 if (nByte & 0x80)
122 {
123 /* We get here when there is more to read in the input varInt */
124 /* Here we take the least significant 7 bits of the read */
125 /* byte and put it in the most significant place in the result variable. */
126 nVal |= ((uint64_t)(nByte & 0x7f)) << nShift;
127 /* move the "cursor" of the input buffer step (8 bits) */
128 ptr++;
129 /* move the cursor in the resulting variable (7 bits) */
130 nShift += 7;
131 }
132 else
133 {
134 /* move the "cursor" one step */
135 ptr++;
136 /* Move the last read byte to the most significant */
137 /* place in the result and return the whole result */
138 *size = ptr - the_start;
139 return nVal | ((uint64_t)nByte << nShift);
140 }
141 }
142 lwerror("%s: varint extends past end of buffer", __func__);
143 *size = 0;
144 return 0;
145}
void void lwerror(const char *fmt,...) __attribute__((format(printf
Write a notice out to the error handler.

References lwerror().

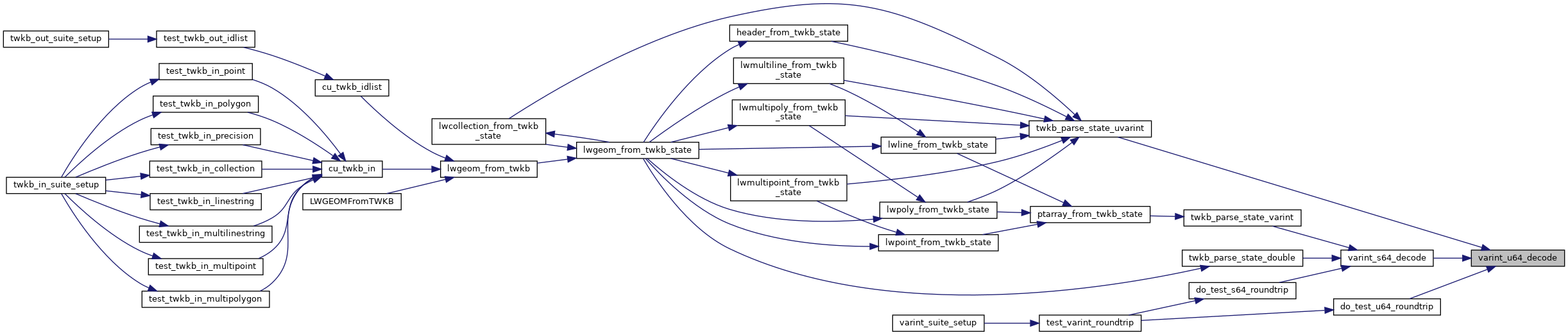
Referenced by do_test_u64_roundtrip(), twkb_parse_state_uvarint(), and varint_s64_decode().

Here is the call graph for this function:
Here is the caller graph for this function: