PostGIS 3.6.2dev-r@@SVN_REVISION@@
Loading...
Searching...
No Matches

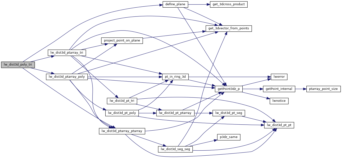
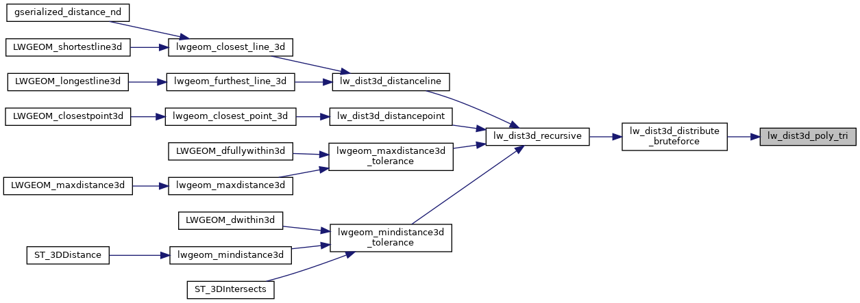
◆ lw_dist3d_poly_tri()

int lw_dist3d_poly_tri ( const LWPOLY poly,
const LWTRIANGLE tri,
DISTPTS3D dl 
)

polygon to triangle calculation

Definition at line 911 of file measures3d.c.

912{
913 PLANE3D plane1, plane2;
914 int planedef1, planedef2;
915
916 if (dl->mode == DIST_MAX)
917 return lw_dist3d_ptarray_ptarray(poly->rings[0], tri->points, dl);
918
919 planedef1 = define_plane(poly->rings[0], &plane1);
920 planedef2 = define_plane(tri->points, &plane2);
921
922 if (!planedef1 || !planedef2)
923 {
924 /* Neither define a plane: Return distance line to line */
925 if (!planedef1 && !planedef2)
926 return lw_dist3d_ptarray_ptarray(poly->rings[0], tri->points, dl);
927
928 /* Only tri defines a plane: Return distance from line (poly) to tri */
929 else if (!planedef1)
930 return lw_dist3d_ptarray_tri(poly->rings[0], tri, &plane2, dl);
931
932 /* Only poly defines a plane: Return distance from line (tri) to poly */
933 else
934 return lw_dist3d_ptarray_poly(tri->points, poly, &plane1, dl);
935 }
936
937 /* What we do here is to compare the boundary of one polygon with the other polygon
938 and then take the second boundary comparing with the first polygon */
939 dl->twisted = 1;
940 if (!lw_dist3d_ptarray_tri(poly->rings[0], tri, &plane2, dl))
941 return LW_FALSE;
942 if (dl->distance < dl->tolerance) /* Just check if the answer already is given*/
943 return LW_TRUE;
944
945 dl->twisted = -1; /* because we switch the order of geometries we switch "twisted" to -1 which will give the
946 right order of points in shortest line. */
947 return lw_dist3d_ptarray_poly(tri->points, poly, &plane1, dl);
948}
#define LW_FALSE
Definition liblwgeom.h:94
#define LW_TRUE
Return types for functions with status returns.
Definition liblwgeom.h:93
int lw_dist3d_ptarray_ptarray(const POINTARRAY *l1, const POINTARRAY *l2, DISTPTS3D *dl)
Finds all combinations of segments between two pointarrays.
int define_plane(const POINTARRAY *pa, PLANE3D *pl)
int lw_dist3d_ptarray_poly(const POINTARRAY *pa, const LWPOLY *poly, PLANE3D *plane, DISTPTS3D *dl)
Computes pointarray to polygon distance.
int lw_dist3d_ptarray_tri(const POINTARRAY *pa, const LWTRIANGLE *tri, PLANE3D *plane, DISTPTS3D *dl)
Computes pointarray to triangle distance.
#define DIST_MAX
Definition measures.h:43
int twisted
Definition measures3d.h:45
double distance
Definition measures3d.h:40
double tolerance
Definition measures3d.h:47
POINTARRAY ** rings
Definition liblwgeom.h:519
POINTARRAY * points
Definition liblwgeom.h:495

References define_plane(), DIST_MAX, DISTPTS3D::distance, lw_dist3d_ptarray_poly(), lw_dist3d_ptarray_ptarray(), lw_dist3d_ptarray_tri(), LW_FALSE, LW_TRUE, DISTPTS3D::mode, LWTRIANGLE::points, LWPOLY::rings, DISTPTS3D::tolerance, and DISTPTS3D::twisted.

Referenced by lw_dist3d_distribute_bruteforce().

Here is the call graph for this function:
Here is the caller graph for this function: