PostGIS 3.6.2dev-r@@SVN_REVISION@@
Loading...
Searching...
No Matches

◆ rt_util_gdal_open()

GDALDatasetH rt_util_gdal_open ( const char *  fn,
GDALAccess  fn_access,
int  shared 
)

Definition at line 394 of file rt_util.c.

398 {
399 char *vsi_options_str = rtoptions("gdal_vsi_options");
400
401 /* Parse vsi options string */
402 if (vsi_options_str && strlen(vsi_options_str) > 0) {
403 size_t sz;
404 char *olist[OPTION_LIST_SIZE];
405 rtinfo("postgis.gdal_vsi_options is set");
406 memset(olist, 0, sizeof(olist));
407 option_list_parse(vsi_options_str, olist);
408 sz = option_list_length(olist);
409 if (sz % 2 == 0) {
410 size_t i;
411 for (i = 0; i < sz; i += 2)
412 {
413 char *key = olist[i];
414 char *val = olist[i+1];
415 /* GDAL_SKIP is where the disallowed drivers are set */
416 /* We cannot allow user-level over-ride of that config option */
417 if (strcmp(key, "gdal_skip") == 0) {
418 rtwarn("Unable to set GDAL_SKIP config option");
419 continue;
420 }
421 rtinfo("CPLSetConfigOption(%s)", key);
422 CPLSetConfigOption(key, val);
423 }
424 }
425 }
426
427 unsigned int open_flags;
428 assert(NULL != fn);
429
430 if (gdal_enabled_drivers != NULL) {
431 if (strstr(gdal_enabled_drivers, GDAL_DISABLE_ALL) != NULL) {
432 rterror("rt_util_gdal_open: Cannot open file. All GDAL drivers disabled");
433 return NULL;
434 }
435 else if (strstr(gdal_enabled_drivers, GDAL_ENABLE_ALL) != NULL) {
436 /* do nothing */
437 }
438 else if (
439 (strstr(fn, "/vsi") != NULL) &&
440 (strstr(fn, "/vsimem") == NULL) &&
441 (strstr(gdal_enabled_drivers, GDAL_VSICURL) == NULL)
442 ) {
443 rterror("rt_util_gdal_open: Cannot open %s file. %s disabled", GDAL_VSICURL, GDAL_VSICURL);
444 return NULL;
445 }
446 }
447
448 open_flags = GDAL_OF_RASTER
449 | GDAL_OF_VERBOSE_ERROR
450 | (fn_access == GA_Update ? GDAL_OF_UPDATE : 0)
451 | (shared ? GDAL_OF_SHARED : 0);
452
453 return GDALOpenEx(fn /* filename */,
454 open_flags,
455 NULL, /* allowed drivers */
456 NULL, /* open options */
457 NULL /* sibling files */
458 );
459}
void rterror(const char *fmt,...) __attribute__((format(printf
Wrappers used for reporting errors and info.
void void rtinfo(const char *fmt,...) __attribute__((format(printf
void void void rtwarn(const char *fmt,...) __attribute__((format(printf
void void void char * rtoptions(const char *varname)
Wrappers used for options.
Definition rt_context.c:256
#define GDAL_ENABLE_ALL
Definition librtcore.h:2237
#define GDAL_DISABLE_ALL
Definition librtcore.h:2238
#define GDAL_VSICURL
Definition librtcore.h:2239
size_t option_list_length(char **olist)
Returns the total number of keys and values in the list.
Definition optionlist.c:73
void option_list_parse(char *input, char **olist)
option_list is a null-terminated list of strings, where every odd string is a key and every even stri...
Definition optionlist.c:86
#define OPTION_LIST_SIZE
Definition optionlist.h:31
char * gdal_enabled_drivers
Definition rt_util.c:386

References GDAL_DISABLE_ALL, GDAL_ENABLE_ALL, gdal_enabled_drivers, GDAL_VSICURL, option_list_length(), option_list_parse(), OPTION_LIST_SIZE, rterror(), rtinfo(), rtoptions(), and rtwarn().

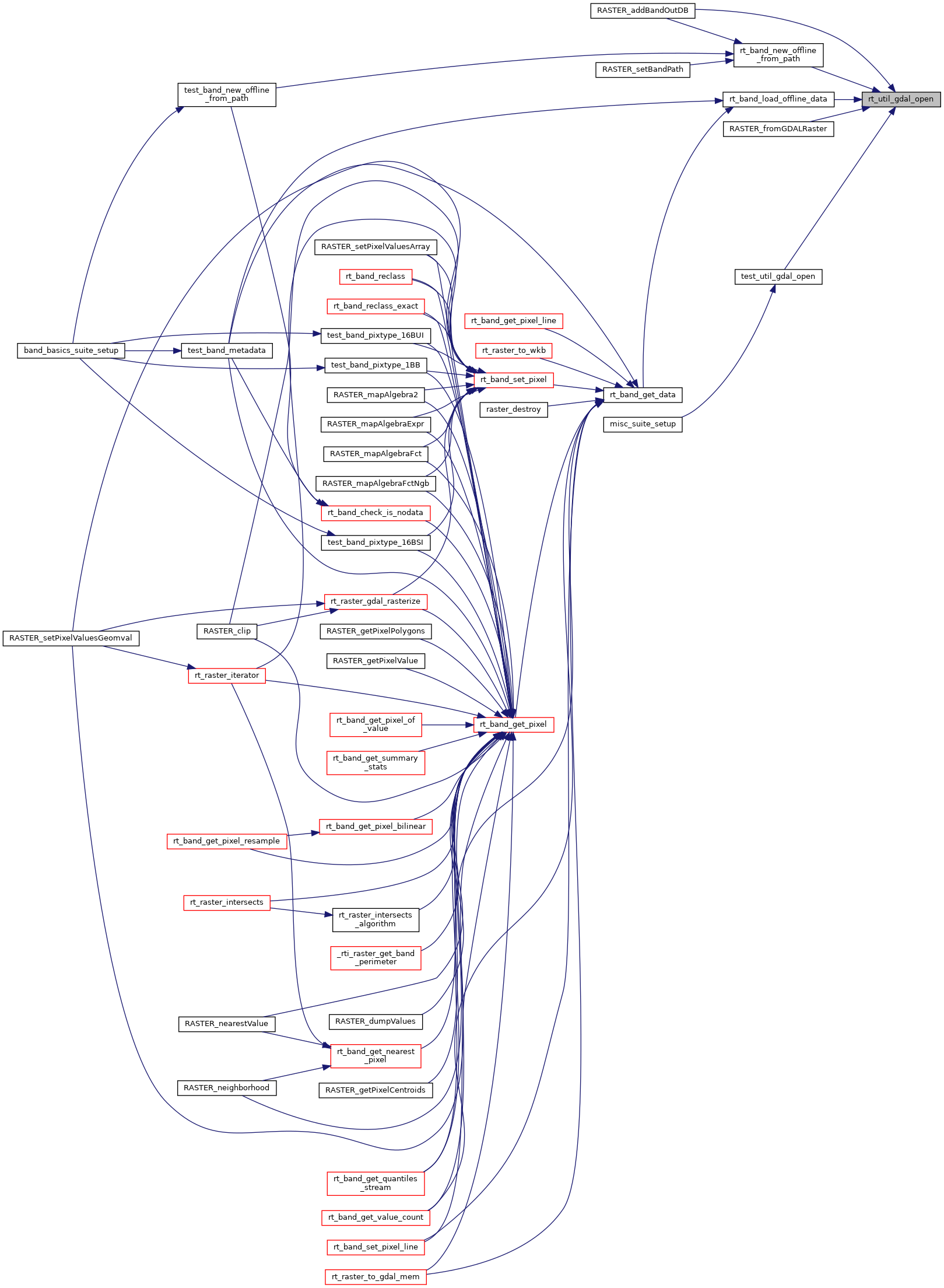
Referenced by RASTER_addBandOutDB(), RASTER_fromGDALRaster(), rt_band_load_offline_data(), rt_band_new_offline_from_path(), and test_util_gdal_open().

Here is the call graph for this function:
Here is the caller graph for this function: