PostGIS 3.6.2dev-r@@SVN_REVISION@@
Loading...
Searching...
No Matches

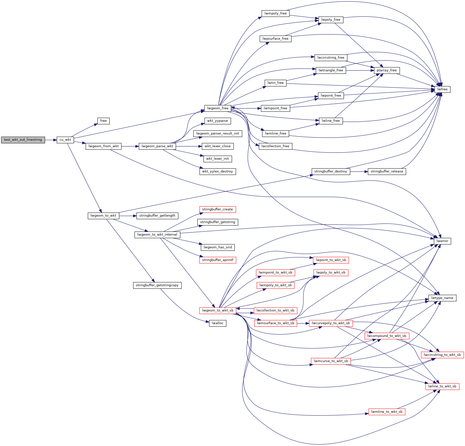
◆ test_wkt_out_linestring()

static void test_wkt_out_linestring ( void  )
static

Definition at line 93 of file cu_out_wkt.c.

94{
95 ASSERT_STRING_EQUAL(cu_wkt("LINESTRING(1 2 3 4,5 6 7 8)",WKT_ISO), "LINESTRING ZM (1 2 3 4,5 6 7 8)");
96 ASSERT_STRING_EQUAL(cu_wkt("LINESTRING(1 2 3,5 6 7)",WKT_ISO), "LINESTRING Z (1 2 3,5 6 7)");
97 ASSERT_STRING_EQUAL(cu_wkt("LINESTRINGM(1 2 3,5 6 7)",WKT_ISO), "LINESTRING M (1 2 3,5 6 7)");
98}
static char * cu_wkt(char *wkt, uint8_t variant)
Definition cu_out_wkt.c:46
#define ASSERT_STRING_EQUAL(o, e)
#define WKT_ISO
Definition liblwgeom.h:2216

References ASSERT_STRING_EQUAL, cu_wkt(), and WKT_ISO.

Referenced by wkt_out_suite_setup().

Here is the call graph for this function:
Here is the caller graph for this function: