PostGIS  3.6.1dev-r@@SVN_REVISION@@

◆ lwgeom_node()

LWGEOM* lwgeom_node ( const LWGEOM lwgeom_in)

Definition at line 134 of file lwgeom_geos_node.c.

135 {
136  GEOSGeometry *g1, *gn, *gm;
137  LWGEOM *ep, *lines;
138  LWCOLLECTION *col, *tc;
139  int pn, ln, np, nl;
140 
141  if ( lwgeom_dimension(lwgeom_in) != 1 ) {
142  lwerror("Noding geometries of dimension != 1 is unsupported");
143  return NULL;
144  }
145 
147  g1 = LWGEOM2GEOS(lwgeom_in, 1);
148  if ( ! g1 ) {
149  lwerror("LWGEOM2GEOS: %s", lwgeom_geos_errmsg);
150  return NULL;
151  }
152 
153  ep = lwgeom_extract_unique_endpoints(lwgeom_in);
154  if ( ! ep ) {
155  GEOSGeom_destroy(g1);
156  lwerror("Error extracting unique endpoints from input");
157  return NULL;
158  }
159 
160  gn = GEOSNode(g1);
161  GEOSGeom_destroy(g1);
162  if ( ! gn ) {
163  lwgeom_free(ep);
164  lwerror("GEOSNode: %s", lwgeom_geos_errmsg);
165  return NULL;
166  }
167  LWDEBUGGEOS(1, gn, "Noded");
168 
169  nl = GEOSGetNumGeometries(gn);
170  if ( nl > 1 )
171  {
172  gm = GEOSLineMerge(gn);
173  GEOSGeom_destroy(gn);
174  if ( ! gm ) {
175  lwgeom_free(ep);
176  lwerror("GEOSLineMerge: %s", lwgeom_geos_errmsg);
177  return NULL;
178  }
179  LWDEBUGGEOS(1, gm, "LineMerged");
180  gn = gm;
181 
182  lines = GEOS2LWGEOM(gn, FLAGS_GET_Z(lwgeom_in->flags));
183  GEOSGeom_destroy(gn);
184  if ( ! lines ) {
185  lwgeom_free(ep);
186  lwerror("Error during GEOS2LWGEOM");
187  return NULL;
188  }
189  }
190  else if ( nl == 1 )
191  {
192  const GEOSGeometry *gc = GEOSGetGeometryN(gn, 0);
193  lines = GEOS2LWGEOM(gc, FLAGS_GET_Z(lwgeom_in->flags));
194  GEOSGeom_destroy(gn);
195  if ( ! lines ) {
196  lwgeom_free(ep);
197  lwerror("Error during GEOS2LWGEOM");
198  return NULL;
199  }
200  }
201  else
202  {
203  /* No geometries, don't bother with re-adding endpoints */
204  lines = GEOS2LWGEOM(gn, FLAGS_GET_Z(lwgeom_in->flags));
205  GEOSGeom_destroy(gn);
206  if ( ! lines ) {
207  lwgeom_free(ep);
208  lwerror("Error during GEOS2LWGEOM");
209  return NULL;
210  }
211  lwgeom_set_srid(lines, lwgeom_in->srid);
212  return (LWGEOM*)lines;
213  }
214 
215 
216  /*
217  * Reintroduce endpoints from input, using split-line-by-point.
218  * Note that by now we can be sure that each point splits at
219  * most _one_ segment as any point shared by multiple segments
220  * would already be a node. Also we can be sure that any of
221  * the segments endpoints won't split any other segment.
222  * We can use the above 2 assertions to early exit the loop.
223  */
224 
226  FLAGS_GET_Z(lwgeom_in->flags),
227  FLAGS_GET_M(lwgeom_in->flags));
228 
229  np = lwgeom_ngeoms(ep);
230  for (pn=0; pn<np; ++pn) { /* for each point */
231 
232  const LWPOINT* p = (LWPOINT*)lwgeom_subgeom(ep, pn);
233 
234  nl = lwgeom_ngeoms(lines);
235  for (ln=0; ln<nl; ++ln) { /* for each line */
236 
237  const LWLINE* l = (LWLINE*)lwgeom_subgeom(lines, ln);
238 
239  int s = lwline_split_by_point_to(l, p, (LWMLINE*)col);
240 
241  if ( ! s ) continue; /* not on this line */
242 
243  if ( s == 1 ) {
244  /* found on this line, but not splitting it */
245  break;
246  }
247 
248  /* splits this line */
249 
250  /* replace this line with the two splits */
251  if ( lwgeom_is_collection(lines) ) {
252  tc = (LWCOLLECTION*)lines;
253  lwcollection_reserve(tc, nl + 1);
254  while (nl > ln+1) {
255  tc->geoms[nl] = tc->geoms[nl-1];
256  --nl;
257  }
258  lwgeom_free(tc->geoms[ln]);
259  tc->geoms[ln] = col->geoms[0];
260  tc->geoms[ln+1] = col->geoms[1];
261  tc->ngeoms++;
262  } else {
263  lwgeom_free(lines);
264  /* transfer ownership rather than cloning */
265  lines = (LWGEOM*)lwcollection_clone_deep(col);
266  assert(col->ngeoms == 2);
267  lwgeom_free(col->geoms[0]);
268  lwgeom_free(col->geoms[1]);
269  }
270 
271  /* reset the vector */
272  assert(col->ngeoms == 2);
273  col->ngeoms = 0;
274 
275  break;
276  }
277 
278  }
279 
280  lwgeom_free(ep);
281  lwcollection_free(col);
282 
283  lwgeom_set_srid(lines, lwgeom_in->srid);
284  return (LWGEOM*)lines;
285 }
char * s
Definition: cu_in_wkt.c:23
char lwgeom_geos_errmsg[LWGEOM_GEOS_ERRMSG_MAXSIZE]
GEOSGeometry * LWGEOM2GEOS(const LWGEOM *lwgeom, uint8_t autofix)
void lwgeom_geos_error(const char *fmt,...)
void(*) LWGEOM GEOS2LWGEOM)(const GEOSGeometry *geom, uint8_t want3d)
#define LWDEBUGGEOS(level, geom, msg)
void lwgeom_set_srid(LWGEOM *geom, int32_t srid)
Set the SRID on an LWGEOM For collections, only the parent gets an SRID, all the children get SRID_UN...
Definition: lwgeom.c:1610
void lwgeom_free(LWGEOM *geom)
Definition: lwgeom.c:1218
#define MULTILINETYPE
Definition: liblwgeom.h:106
#define FLAGS_GET_Z(flags)
Definition: liblwgeom.h:165
int lwgeom_dimension(const LWGEOM *geom)
For an LWGEOM, returns 0 for points, 1 for lines, 2 for polygons, 3 for volume, and the max dimension...
Definition: lwgeom.c:1361
int lwgeom_is_collection(const LWGEOM *lwgeom)
Determine whether a LWGEOM contains sub-geometries or not This basically just checks that the struct ...
Definition: lwgeom.c:1097
LWCOLLECTION * lwcollection_construct_empty(uint8_t type, int32_t srid, char hasz, char hasm)
Definition: lwcollection.c:92
#define FLAGS_GET_M(flags)
Definition: liblwgeom.h:166
void lwcollection_free(LWCOLLECTION *col)
Definition: lwcollection.c:357
int lwline_split_by_point_to(const LWLINE *ln, const LWPOINT *pt, LWMLINE *to)
Split a line by a point and push components to the provided multiline.
LWCOLLECTION * lwcollection_clone_deep(const LWCOLLECTION *lwgeom)
Deep clone LWCOLLECTION object.
Definition: lwcollection.c:151
void lwcollection_reserve(LWCOLLECTION *col, uint32_t ngeoms)
Ensure the collection can hold at least up to ngeoms geometries.
Definition: lwcollection.c:176
static LWGEOM * lwgeom_extract_unique_endpoints(const LWGEOM *lwg)
static const LWGEOM * lwgeom_subgeom(const LWGEOM *g, int n)
static int lwgeom_ngeoms(const LWGEOM *n)
void void lwerror(const char *fmt,...) __attribute__((format(printf
Write a notice out to the error handler.
uint32_t ngeoms
Definition: liblwgeom.h:580
LWGEOM ** geoms
Definition: liblwgeom.h:575
int32_t srid
Definition: liblwgeom.h:460
lwflags_t flags
Definition: liblwgeom.h:461

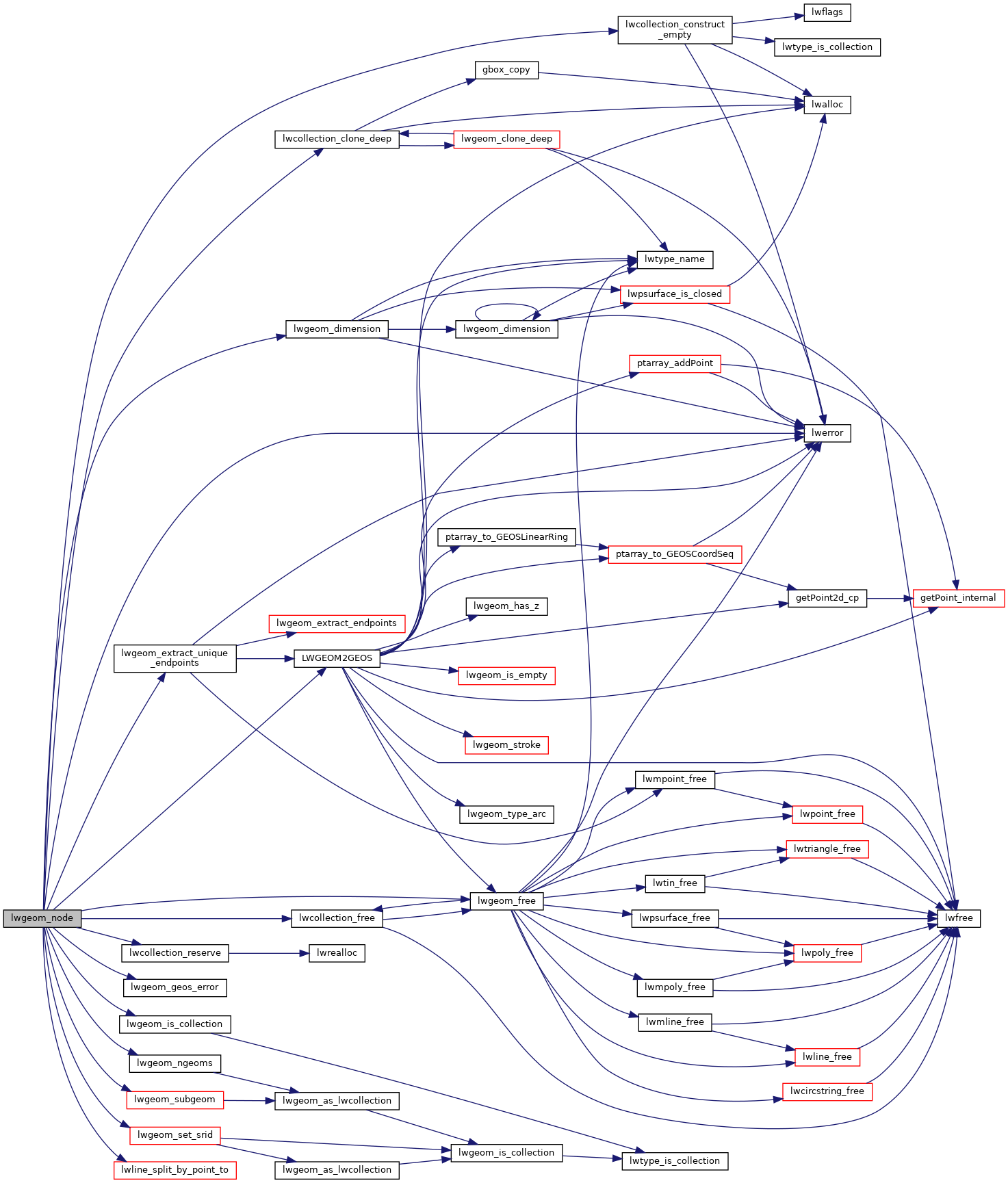
References LWGEOM::flags, FLAGS_GET_M, FLAGS_GET_Z, LWMLINE::geoms, LWCOLLECTION::geoms, lwcollection_clone_deep(), lwcollection_construct_empty(), lwcollection_free(), lwcollection_reserve(), LWDEBUGGEOS, lwerror(), LWGEOM2GEOS(), lwgeom_dimension(), lwgeom_extract_unique_endpoints(), lwgeom_free(), lwgeom_geos_errmsg, lwgeom_geos_error(), lwgeom_is_collection(), lwgeom_ngeoms(), lwgeom_set_srid(), lwgeom_subgeom(), lwline_split_by_point_to(), MULTILINETYPE, LWMLINE::ngeoms, LWCOLLECTION::ngeoms, s, and LWGEOM::srid.

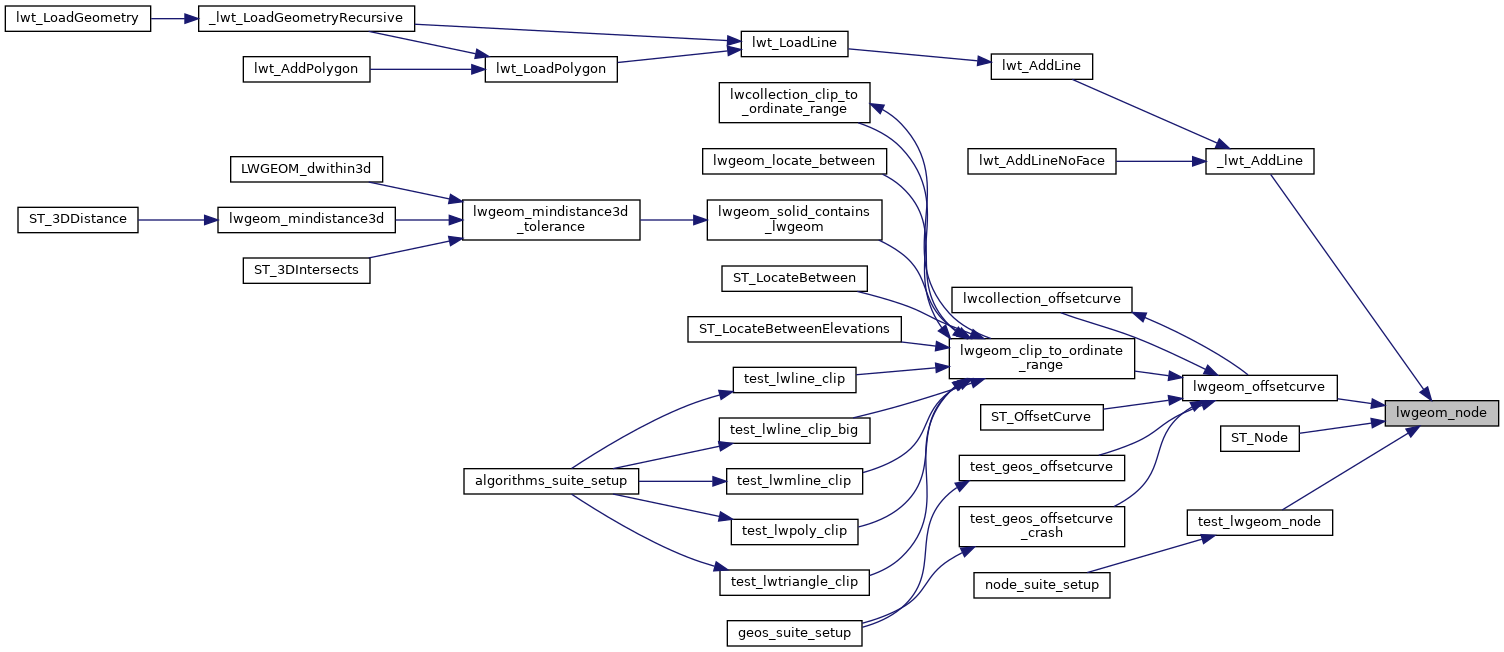
Referenced by _lwt_AddLine(), lwgeom_offsetcurve(), ST_Node(), and test_lwgeom_node().

Here is the call graph for this function:
Here is the caller graph for this function: