PostGIS  3.6.1dev-r@@SVN_REVISION@@

◆ DBFFlushRecord()

static int DBFFlushRecord ( DBFHandle  psDBF)
static

Definition at line 195 of file dbfopen.c.

197 {
198  SAOffset nRecordOffset;
199 
200  if( psDBF->bCurrentRecordModified && psDBF->nCurrentRecord > -1 )
201  {
202  psDBF->bCurrentRecordModified = FALSE;
203 
204  nRecordOffset =
206  + psDBF->nHeaderLength;
207 
208 /* -------------------------------------------------------------------- */
209 /* Guard FSeek with check for whether we're already at position; */
210 /* no-op FSeeks defeat network filesystems' write buffering. */
211 /* -------------------------------------------------------------------- */
212  if ( psDBF->bRequireNextWriteSeek ||
213  psDBF->sHooks.FTell( psDBF->fp ) != nRecordOffset ) {
214  if ( psDBF->sHooks.FSeek( psDBF->fp, nRecordOffset, 0 ) != 0 ) {
215  char szMessage[128];
216  snprintf( szMessage, sizeof(szMessage),
217  "Failure seeking to position before writing DBF record %d.",
218  psDBF->nCurrentRecord );
219  psDBF->sHooks.Error( szMessage );
220  return FALSE;
221  }
222  }
223 
224  if ( psDBF->sHooks.FWrite( psDBF->pszCurrentRecord,
225  psDBF->nRecordLength,
226  1, psDBF->fp ) != 1 )
227  {
228  char szMessage[128];
229  snprintf( szMessage, sizeof(szMessage), "Failure writing DBF record %d.",
230  psDBF->nCurrentRecord );
231  psDBF->sHooks.Error( szMessage );
232  return FALSE;
233  }
234 
235 /* -------------------------------------------------------------------- */
236 /* If next op is also a write, allow possible skipping of FSeek. */
237 /* -------------------------------------------------------------------- */
238  psDBF->bRequireNextWriteSeek = FALSE;
239 
240  if( psDBF->nCurrentRecord == psDBF->nRecords - 1 )
241  {
242  if( psDBF->bWriteEndOfFileChar )
243  {
244  char ch = END_OF_FILE_CHARACTER;
245  psDBF->sHooks.FWrite( &ch, 1, 1, psDBF->fp );
246  }
247  }
248  }
249 
250  return TRUE;
251 }
#define STATIC_CAST(type, x)
Definition: dbfopen.c:96
#define TRUE
Definition: dbfopen.c:73
#define FALSE
Definition: dbfopen.c:72
#define END_OF_FILE_CHARACTER
Definition: dbfopen.c:82
unsigned long SAOffset
Definition: shapefil.h:286
int bWriteEndOfFileChar
Definition: shapefil.h:631
int nRecordLength
Definition: shapefil.h:596
int nHeaderLength
Definition: shapefil.h:597
char * pszCurrentRecord
Definition: shapefil.h:610
int bCurrentRecordModified
Definition: shapefil.h:609
SAFile fp
Definition: shapefil.h:592
int bRequireNextWriteSeek
Definition: shapefil.h:633
SAHooks sHooks
Definition: shapefil.h:590
int nRecords
Definition: shapefil.h:594
int nCurrentRecord
Definition: shapefil.h:608
void(* Error)(const char *message)
Definition: shapefil.h:299
SAOffset(* FTell)(SAFile file)
Definition: shapefil.h:294
SAOffset(* FWrite)(void *p, SAOffset size, SAOffset nmemb, SAFile file)
Definition: shapefil.h:292
SAOffset(* FSeek)(SAFile file, SAOffset offset, int whence)
Definition: shapefil.h:293

References DBFInfo::bCurrentRecordModified, DBFInfo::bRequireNextWriteSeek, DBFInfo::bWriteEndOfFileChar, END_OF_FILE_CHARACTER, SAHooks::Error, FALSE, DBFInfo::fp, SAHooks::FSeek, SAHooks::FTell, SAHooks::FWrite, DBFInfo::nCurrentRecord, DBFInfo::nHeaderLength, DBFInfo::nRecordLength, DBFInfo::nRecords, DBFInfo::pszCurrentRecord, DBFInfo::sHooks, STATIC_CAST, and TRUE.

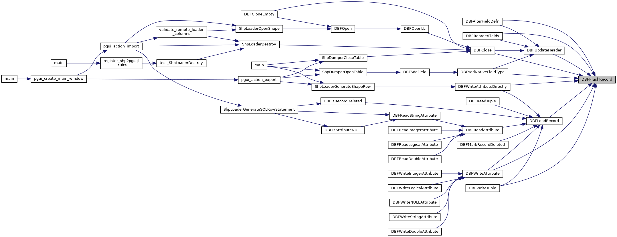
Referenced by DBFAddNativeFieldType(), DBFAlterFieldDefn(), DBFClose(), DBFLoadRecord(), DBFReorderFields(), DBFUpdateHeader(), DBFWriteAttribute(), DBFWriteAttributeDirectly(), and DBFWriteTuple().

Here is the caller graph for this function: