|
PostGIS 3.6.2dev-r@@SVN_REVISION@@
|
|
static |
Definition at line 127 of file dbfopen.c.
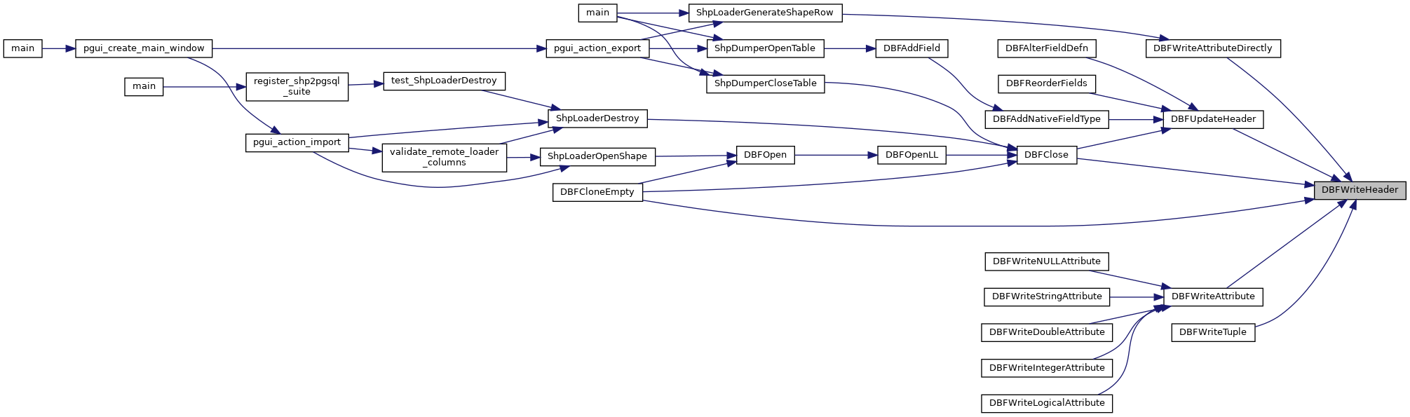
References DBFInfo::bNoHeader, DBFInfo::bWriteEndOfFileChar, END_OF_FILE_CHARACTER, FALSE, DBFInfo::fp, SAHooks::FSeek, SAHooks::FWrite, HEADER_RECORD_TERMINATOR, DBFInfo::iLanguageDriver, DBFInfo::nFields, DBFInfo::nHeaderLength, DBFInfo::nRecordLength, DBFInfo::nRecords, DBFInfo::nUpdateDay, DBFInfo::nUpdateMonth, DBFInfo::nUpdateYearSince1900, DBFInfo::pszHeader, DBFInfo::sHooks, STATIC_CAST, XBASE_FILEHDR_SZ, and XBASE_FLDHDR_SZ.
Referenced by DBFCloneEmpty(), DBFClose(), DBFUpdateHeader(), DBFWriteAttribute(), DBFWriteAttributeDirectly(), and DBFWriteTuple().
