|
PostGIS 3.6.2dev-r@@SVN_REVISION@@
|
|
static |
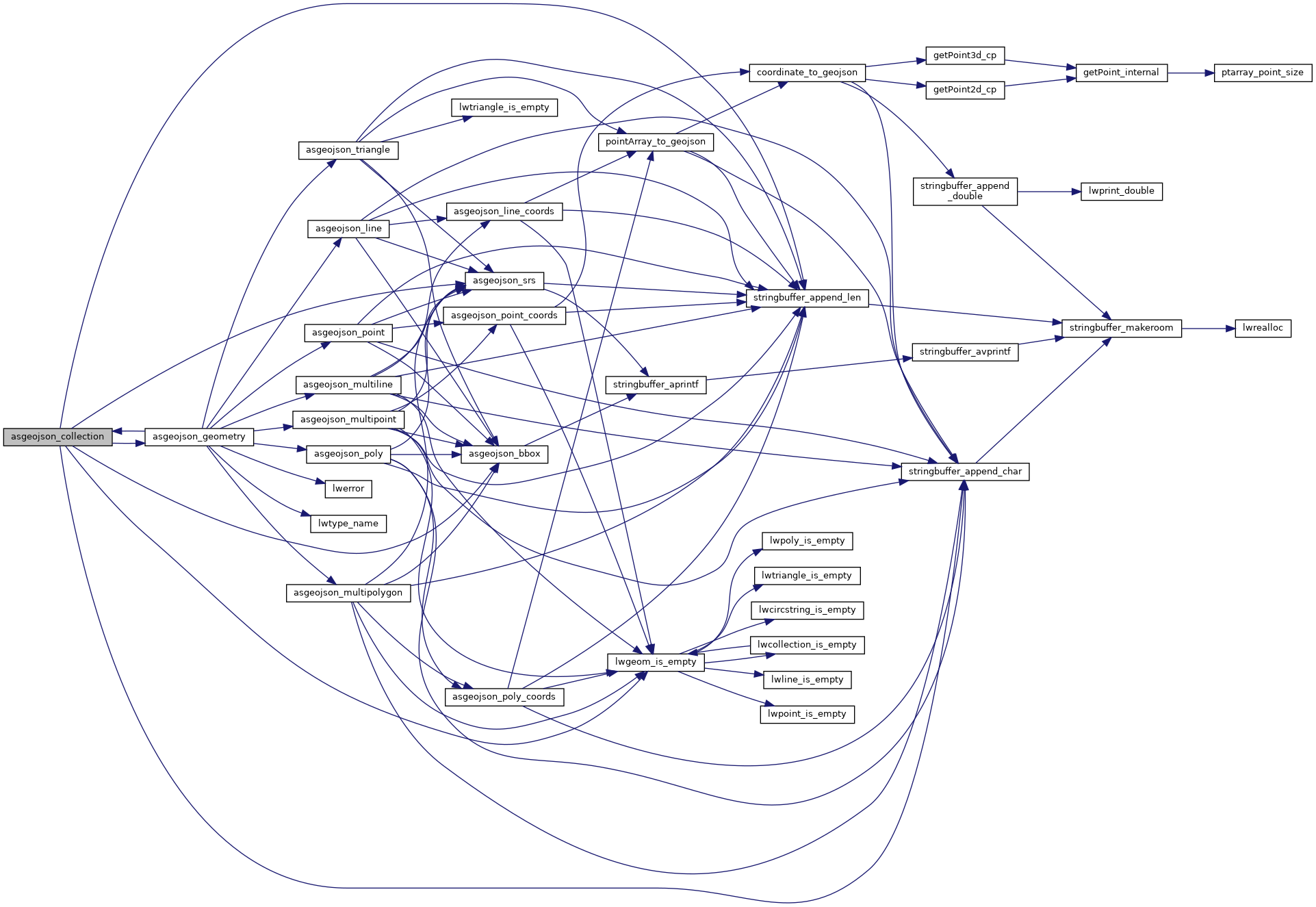
Collection Geometry.
Definition at line 308 of file lwout_geojson.c.
References asgeojson_bbox(), asgeojson_geometry(), asgeojson_srs(), geojson_opts::bbox, LWCOLLECTION::geoms, geojson_opts::isCollectionElement, LW_TRUE, lwgeom_is_empty(), LWCOLLECTION::ngeoms, geojson_opts::srs, stringbuffer_append_char(), and stringbuffer_append_len().
Referenced by asgeojson_geometry().

