PostGIS  3.6.1dev-r@@SVN_REVISION@@

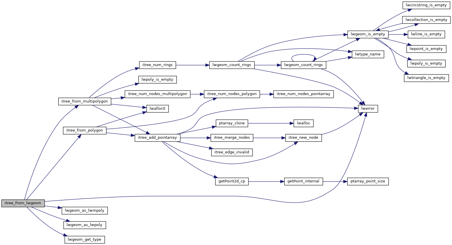
◆ itree_from_lwgeom()

IntervalTree* itree_from_lwgeom ( const LWGEOM geom)

Definition at line 310 of file intervaltree.c.

311 {
312  if (!geom) lwerror("%s called with null geometry", __func__);
313  switch(lwgeom_get_type(geom))
314  {
315  case MULTIPOLYGONTYPE:
317  case POLYGONTYPE:
318  return itree_from_polygon(lwgeom_as_lwpoly(geom));
319  default:
320  lwerror("%s got asked to build index on non-polygon", __func__);
321  }
322  return NULL;
323 }
static IntervalTree * itree_from_multipolygon(const LWMPOLY *mpoly)
Definition: intervaltree.c:269
static IntervalTree * itree_from_polygon(const LWPOLY *poly)
Definition: intervaltree.c:238
LWMPOLY * lwgeom_as_lwmpoly(const LWGEOM *lwgeom)
Definition: lwgeom.c:260
#define MULTIPOLYGONTYPE
Definition: liblwgeom.h:107
#define POLYGONTYPE
Definition: liblwgeom.h:104
LWPOLY * lwgeom_as_lwpoly(const LWGEOM *lwgeom)
Definition: lwgeom.c:215
void void lwerror(const char *fmt,...) __attribute__((format(printf
Write a notice out to the error handler.
static uint32_t lwgeom_get_type(const LWGEOM *geom)
Return LWTYPE number.
Definition: lwinline.h:141

References itree_from_multipolygon(), itree_from_polygon(), lwerror(), lwgeom_as_lwmpoly(), lwgeom_as_lwpoly(), lwgeom_get_type(), MULTIPOLYGONTYPE, and POLYGONTYPE.

Referenced by GetIntervalTree(), IntervalTreeBuilder(), ST_IntersectsIntervalTree(), and test_itree_once().

Here is the call graph for this function:
Here is the caller graph for this function: