PostGIS  3.6.1dev-r@@SVN_REVISION@@

◆ ptarray_remove_repeated_points_in_place()

void ptarray_remove_repeated_points_in_place ( POINTARRAY pa,
double  tolerance,
uint32_t  min_points 
)

Definition at line 1662 of file ptarray.c.

1663 {
1664  uint32_t i;
1665  double tolsq = tolerance * tolerance;
1666  const POINT2D *last = NULL;
1667  const POINT2D *pt;
1668  uint32_t n_points = pa->npoints;
1669  uint32_t n_points_out = 1;
1670  size_t pt_size = ptarray_point_size(pa);
1671 
1672  double dsq = FLT_MAX;
1673 
1674  /* No-op on short inputs */
1675  if ( n_points <= min_points ) return;
1676 
1677  last = getPoint2d_cp(pa, 0);
1678  void *p_to = ((char *)last) + pt_size;
1679  for (i = 1; i < n_points; i++)
1680  {
1681  int last_point = (i == n_points - 1);
1682 
1683  /* Look straight into the abyss */
1684  pt = getPoint2d_cp(pa, i);
1685 
1686  /* Don't drop points if we are running short of points */
1687  if (n_points + n_points_out > min_points + i)
1688  {
1689  if (tolerance > 0.0)
1690  {
1691  /* Only drop points that are within our tolerance */
1692  dsq = distance2d_sqr_pt_pt(last, pt);
1693  /* Allow any point but the last one to be dropped */
1694  if (!last_point && dsq <= tolsq)
1695  {
1696  continue;
1697  }
1698  }
1699  else
1700  {
1701  /* At tolerance zero, only skip exact dupes */
1702  if (memcmp((char*)pt, (char*)last, pt_size) == 0)
1703  continue;
1704  }
1705 
1706  /* Got to last point, and it's not very different from */
1707  /* the point that preceded it. We want to keep the last */
1708  /* point, not the second-to-last one, so we pull our write */
1709  /* index back one value */
1710  if (last_point && n_points_out > 1 && tolerance > 0.0 && dsq <= tolsq)
1711  {
1712  n_points_out--;
1713  p_to = (char*)p_to - pt_size;
1714  }
1715  }
1716 
1717  /* Compact all remaining values to front of array */
1718  memcpy(p_to, pt, pt_size);
1719  n_points_out++;
1720  p_to = (char*)p_to + pt_size;
1721  last = pt;
1722  }
1723  /* Adjust array length */
1724  pa->npoints = n_points_out;
1725  return;
1726 }
static const POINT2D * getPoint2d_cp(const POINTARRAY *pa, uint32_t n)
Returns a POINT2D pointer into the POINTARRAY serialized_ptlist, suitable for reading from.
Definition: lwinline.h:97
static double distance2d_sqr_pt_pt(const POINT2D *p1, const POINT2D *p2)
Definition: lwinline.h:33
static size_t ptarray_point_size(const POINTARRAY *pa)
Definition: lwinline.h:56
uint32_t npoints
Definition: liblwgeom.h:427

References distance2d_sqr_pt_pt(), getPoint2d_cp(), POINTARRAY::npoints, and ptarray_point_size().

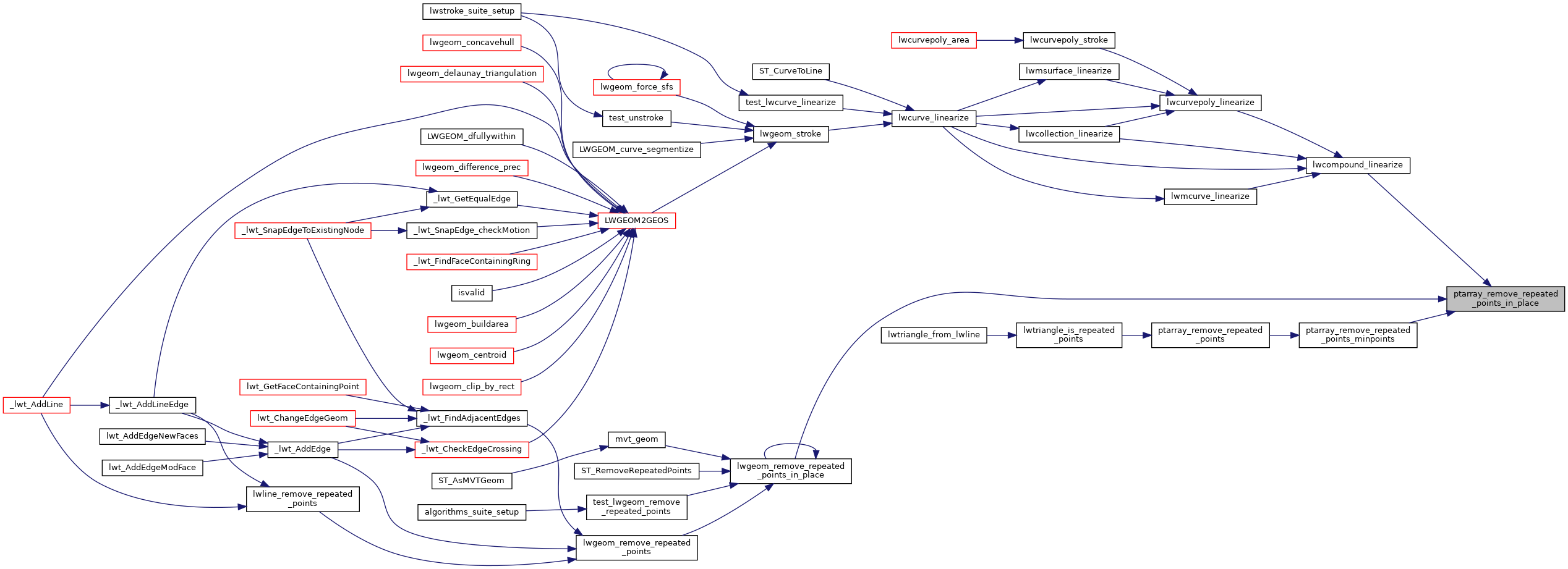
Referenced by lwcompound_linearize(), lwgeom_remove_repeated_points_in_place(), and ptarray_remove_repeated_points_minpoints().

Here is the call graph for this function:
Here is the caller graph for this function: