|
PostGIS 3.6.2dev-r@@SVN_REVISION@@
|
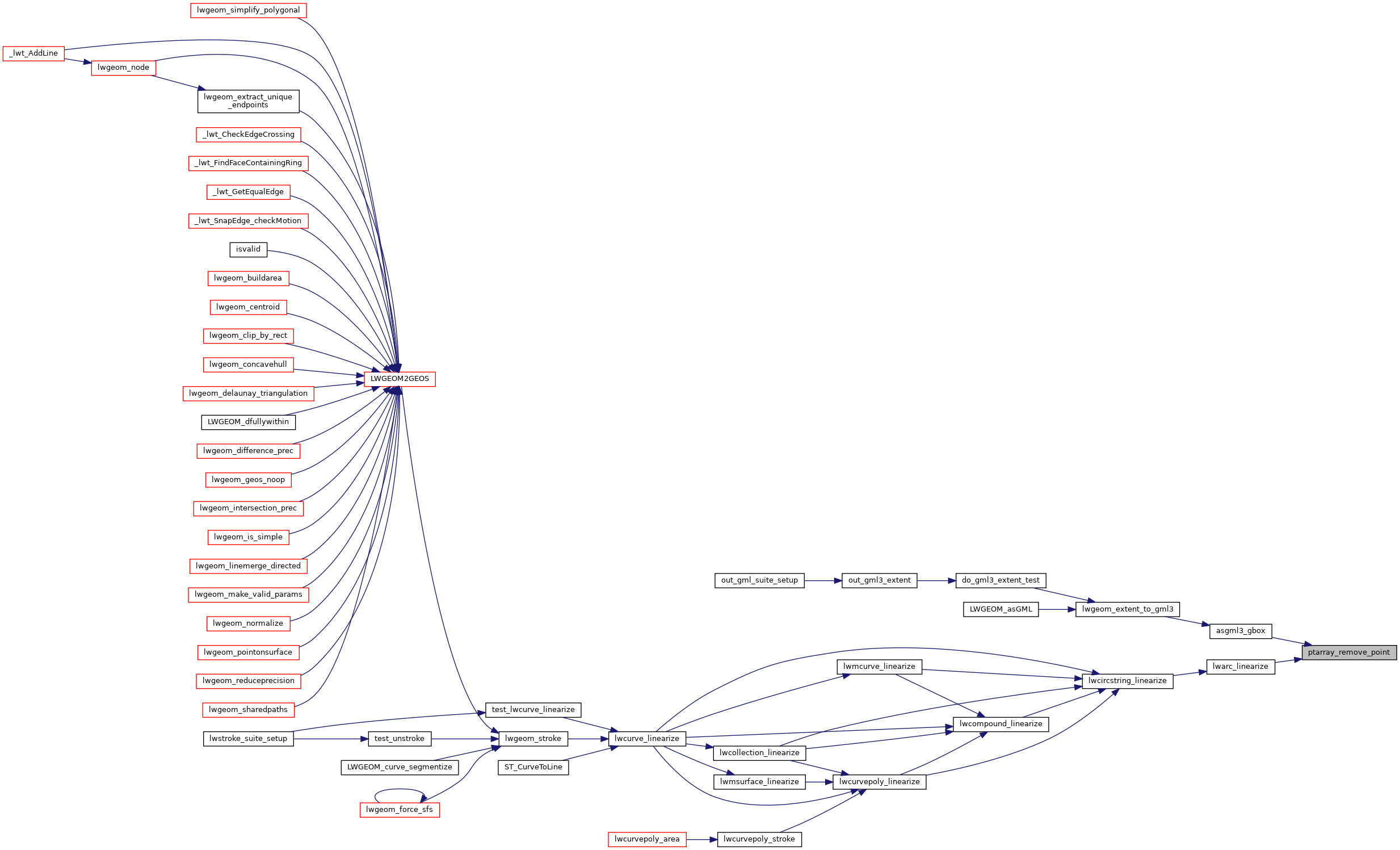
| int ptarray_remove_point | ( | POINTARRAY * | pa, |
| uint32_t | where | ||
| ) |
Remove a point from an existing POINTARRAY.
Zero is the index of the start of the array.
Definition at line 259 of file ptarray.c.
References getPoint_internal(), LW_FAILURE, LW_SUCCESS, lwerror(), POINTARRAY::npoints, and ptarray_point_size().
Referenced by asgml3_gbox(), and lwarc_linearize().

