PostGIS
3.6.1dev-r@@SVN_REVISION@@
|
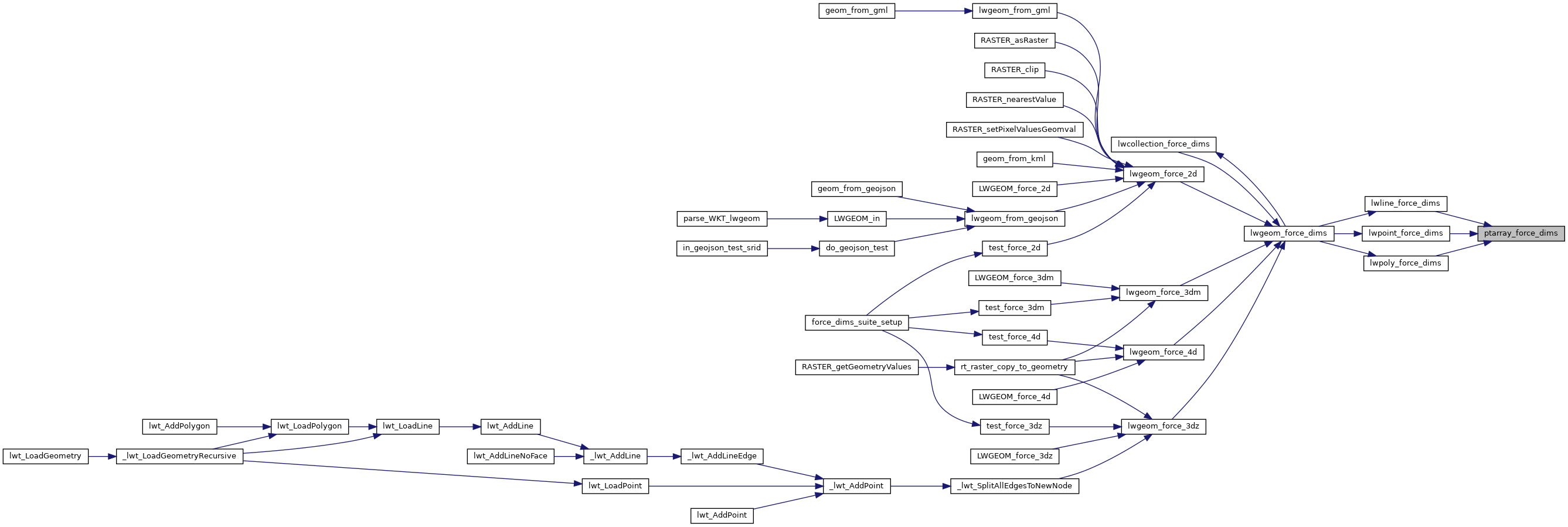
POINTARRAY* ptarray_force_dims | ( | const POINTARRAY * | pa, |
int | hasz, | ||
int | hasm, | ||
double | zval, | ||
double | mval | ||
) |
Definition at line 1183 of file ptarray.c.
References POINTARRAY::flags, FLAGS_GET_M, FLAGS_GET_Z, getPoint4d_p(), LW_TRUE, POINT4D::m, POINTARRAY::npoints, ptarray_append_point(), ptarray_construct_empty(), and POINT4D::z.
Referenced by lwline_force_dims(), lwpoint_force_dims(), and lwpoly_force_dims().