PostGIS  3.6.1dev-r@@SVN_REVISION@@

◆ lwgeom_make_valid()

LWGEOM* lwgeom_make_valid ( LWGEOM geom)

Attempts to make an invalid geometries valid w/out losing points.

Definition at line 286 of file liblwgeom/lwgeom_geos_clean.c.

287 {
288  return lwgeom_make_valid_params(lwgeom_in, NULL);
289 }
LWGEOM * lwgeom_make_valid_params(LWGEOM *lwgeom_in, char *make_valid_params)

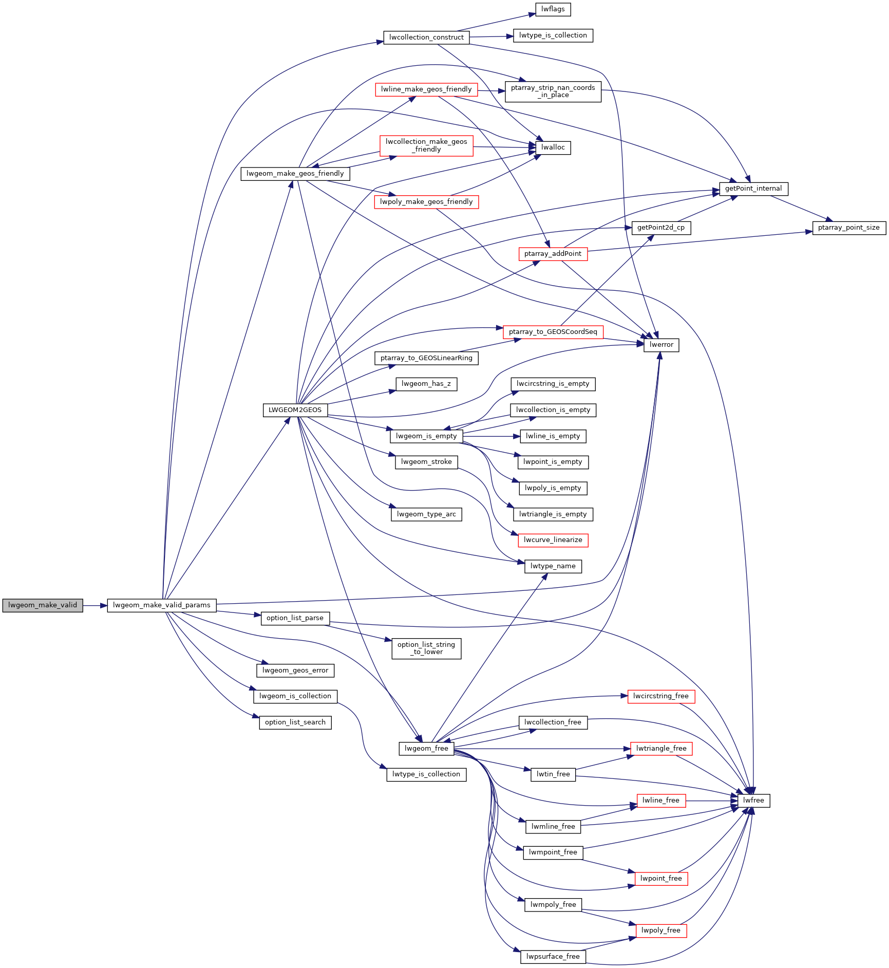
References lwgeom_make_valid_params().

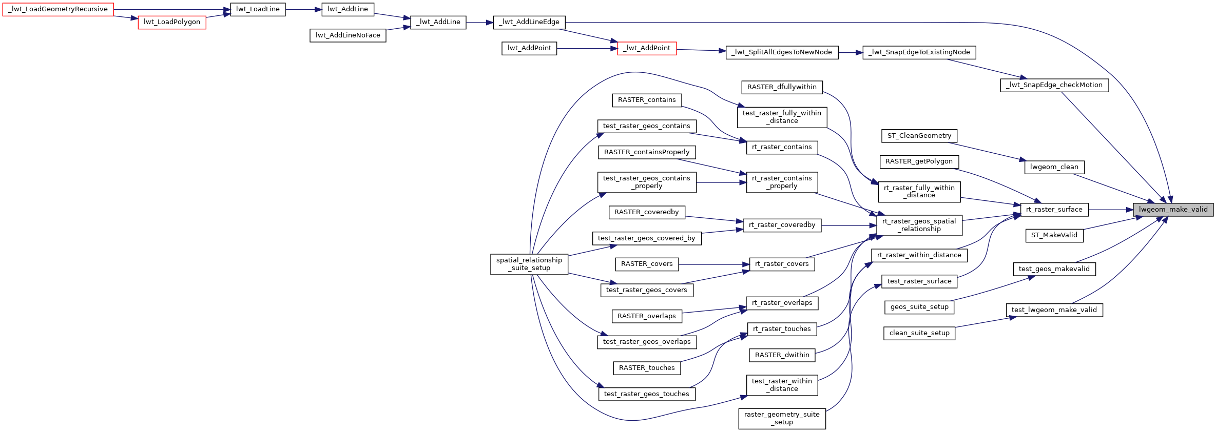
Referenced by _lwt_AddLineEdge(), _lwt_SnapEdge_checkMotion(), lwgeom_clean(), rt_raster_surface(), ST_MakeValid(), test_geos_makevalid(), and test_lwgeom_make_valid().

Here is the call graph for this function:
Here is the caller graph for this function: