PostGIS  3.6.1dev-r@@SVN_REVISION@@

◆ lwtriangle_construct()

LWTRIANGLE* lwtriangle_construct ( int32_t  srid,
GBOX bbox,
POINTARRAY points 
)

Definition at line 40 of file lwtriangle.c.

41 {
43 
44  result = (LWTRIANGLE*) lwalloc(sizeof(LWTRIANGLE));
45  result->type = TRIANGLETYPE;
46 
47  result->flags = points->flags;
48  FLAGS_SET_BBOX(result->flags, bbox?1:0);
49 
50  result->srid = srid;
51  result->points = points;
52  result->bbox = bbox;
53 
54  return result;
55 }
char result[OUT_DOUBLE_BUFFER_SIZE]
Definition: cu_print.c:267
#define FLAGS_SET_BBOX(flags, value)
Definition: liblwgeom.h:174
#define TRIANGLETYPE
Definition: liblwgeom.h:115
void * lwalloc(size_t size)
Definition: lwutil.c:227
lwflags_t flags
Definition: liblwgeom.h:431

References POINTARRAY::flags, FLAGS_SET_BBOX, lwalloc(), result, and TRIANGLETYPE.

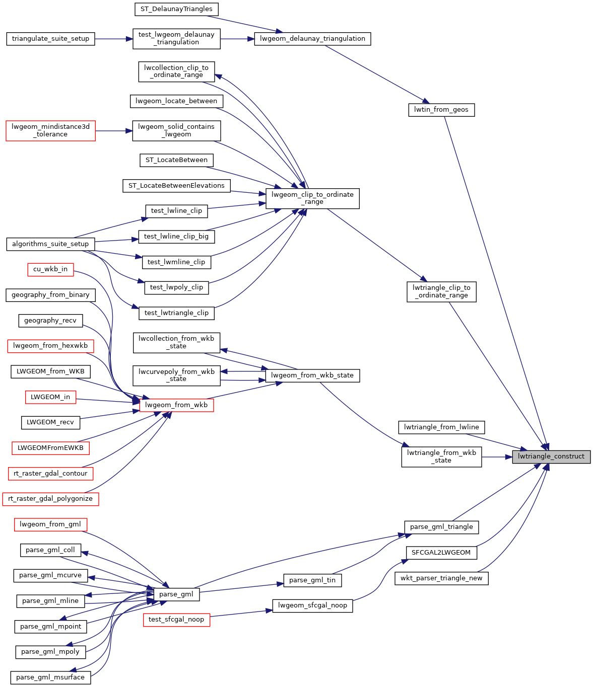
Referenced by lwtin_from_geos(), lwtriangle_clip_to_ordinate_range(), lwtriangle_from_lwline(), lwtriangle_from_wkb_state(), parse_gml_triangle(), SFCGAL2LWGEOM(), and wkt_parser_triangle_new().

Here is the call graph for this function:
Here is the caller graph for this function: