PostGIS
3.6.1dev-r@@SVN_REVISION@@
|
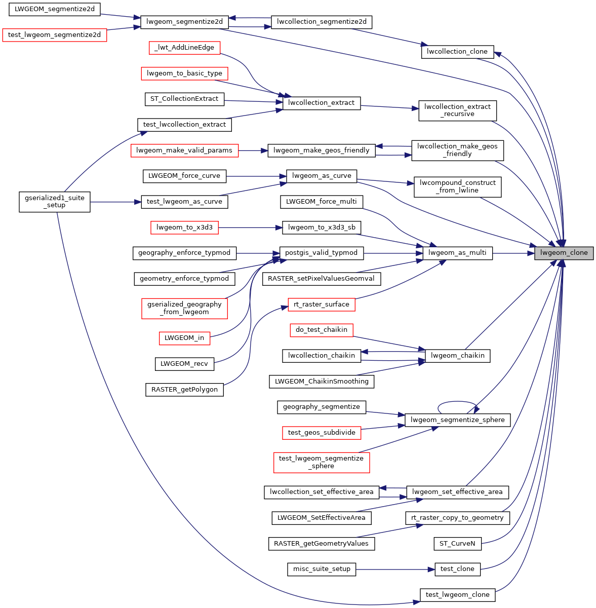
Clone LWGEOM object.
Serialized point lists are not copied.
GBOX are copied
Definition at line 491 of file lwgeom.c.
References CIRCSTRINGTYPE, COLLECTIONTYPE, COMPOUNDTYPE, CURVEPOLYTYPE, LINETYPE, lwcircstring_clone(), lwcollection_clone(), LWDEBUGF, lwerror(), lwline_clone(), lwpoint_clone(), lwpoly_clone(), lwtriangle_clone(), lwtype_name(), MULTICURVETYPE, MULTILINETYPE, MULTIPOINTTYPE, MULTIPOLYGONTYPE, MULTISURFACETYPE, POINTTYPE, POLYGONTYPE, POLYHEDRALSURFACETYPE, TINTYPE, TRIANGLETYPE, LWGEOM::type, and LWPOINT::type.
Referenced by lwcollection_clone(), lwcollection_extract_recursive(), lwcollection_make_geos_friendly(), lwcompound_construct_from_lwline(), lwgeom_as_curve(), lwgeom_as_multi(), lwgeom_chaikin(), lwgeom_segmentize2d(), lwgeom_segmentize_sphere(), lwgeom_set_effective_area(), rt_raster_copy_to_geometry(), ST_CurveN(), test_clone(), and test_lwgeom_clone().