PostGIS  3.6.1dev-r@@SVN_REVISION@@

◆ lwgeom_get_bbox()

const GBOX* lwgeom_get_bbox ( const LWGEOM lwgeom)

Get a non-empty geometry bounding box, computing and caching it if not already there.

NOTE: empty geometries don't have a bounding box so you'd still get a NULL for them.

Definition at line 743 of file lwgeom.c.

744 {
745  /* add it if not already there */
746  lwgeom_add_bbox((LWGEOM *)lwg);
747  return lwg->bbox;
748 }
void lwgeom_add_bbox(LWGEOM *lwgeom)
Ensure there's a box in the LWGEOM.
Definition: lwgeom.c:695

References LWGEOM::bbox, and lwgeom_add_bbox().

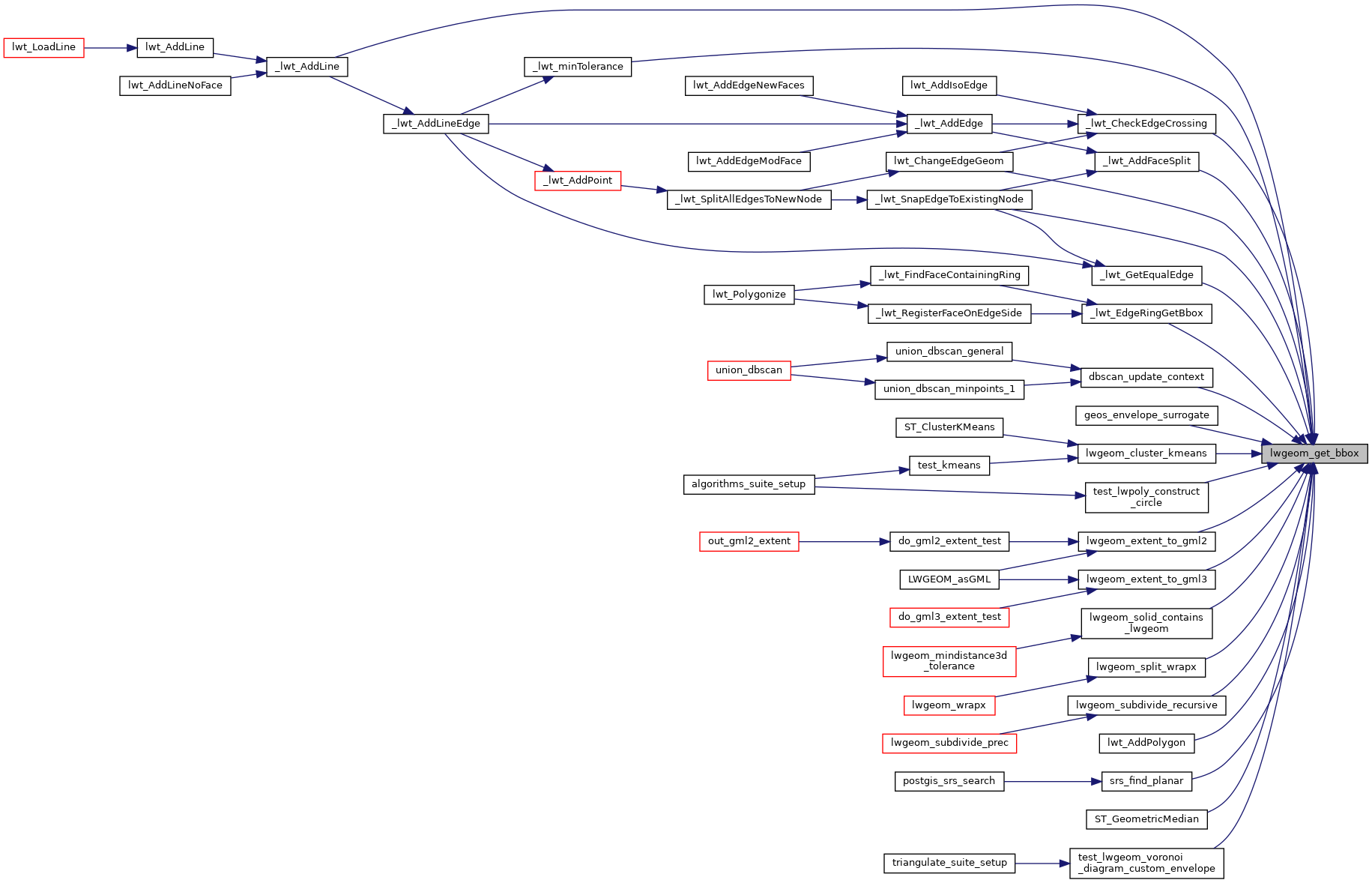
Referenced by _lwt_AddFaceSplit(), _lwt_AddLine(), _lwt_CheckEdgeCrossing(), _lwt_EdgeRingGetBbox(), _lwt_GetEqualEdge(), _lwt_minTolerance(), _lwt_SnapEdgeToExistingNode(), dbscan_update_context(), geos_envelope_surrogate(), lwgeom_cluster_kmeans(), lwgeom_extent_to_gml2(), lwgeom_extent_to_gml3(), lwgeom_solid_contains_lwgeom(), lwgeom_split_wrapx(), lwgeom_subdivide_recursive(), lwt_AddPolygon(), lwt_ChangeEdgeGeom(), srs_find_planar(), ST_GeometricMedian(), test_lwgeom_voronoi_diagram_custom_envelope(), and test_lwpoly_construct_circle().

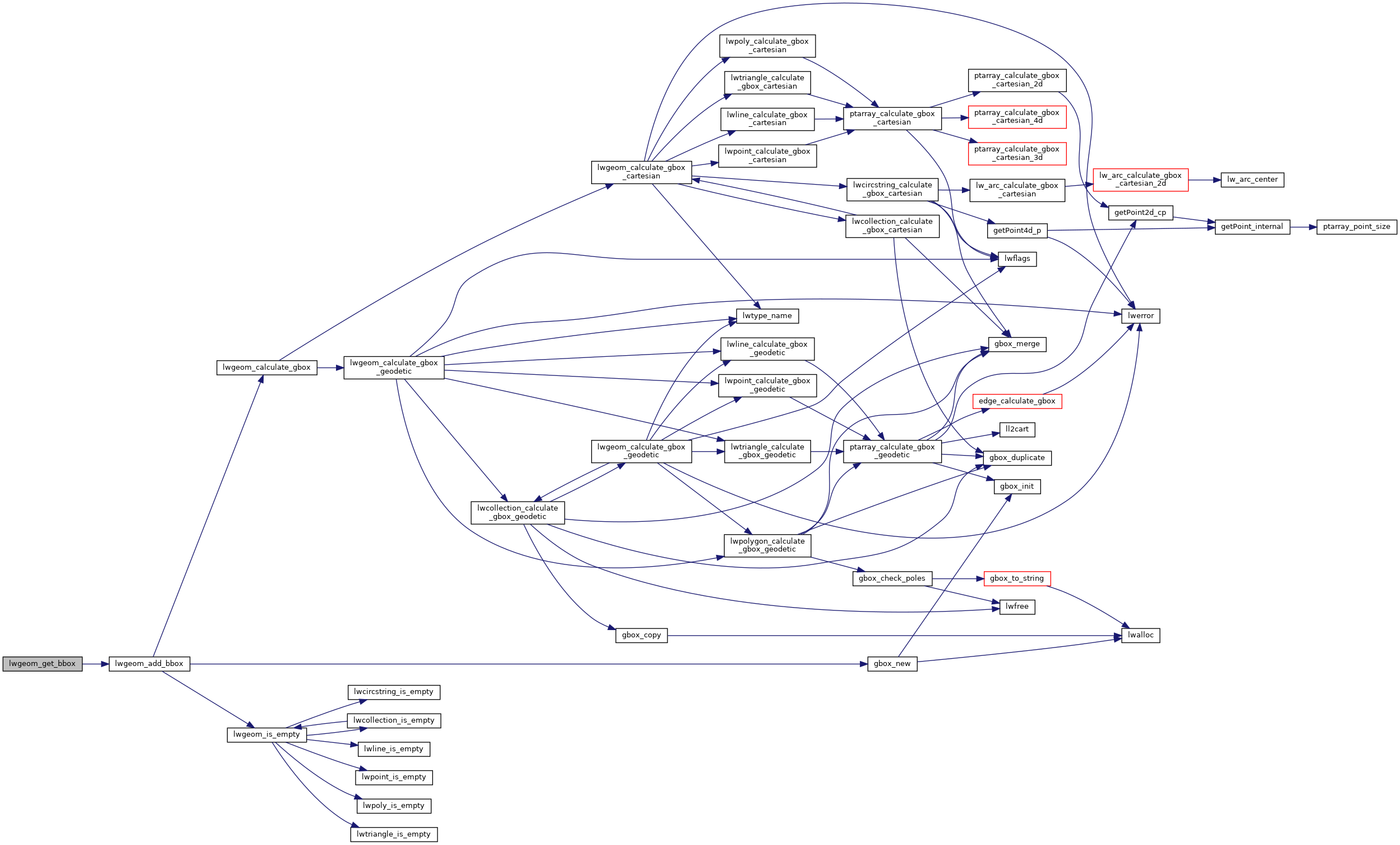
Here is the call graph for this function:
Here is the caller graph for this function: