PostGIS  3.6.1dev-r@@SVN_REVISION@@

◆ distance2d_sqr_pt_seg()

double distance2d_sqr_pt_seg ( const POINT2D p,
const POINT2D A,
const POINT2D B 
)

Definition at line 2354 of file measures.c.

2355 {
2356  /*if start==end, then use pt distance */
2357  if ((A->x == B->x) && (A->y == B->y))
2358  return distance2d_sqr_pt_pt(C, A);
2359 
2360  /*
2361  * otherwise, we use comp.graphics.algorithms
2362  * Frequently Asked Questions method
2363  *
2364  * (1) AC dot AB
2365  * r = ---------
2366  * ||AB||^2
2367  * r has the following meaning:
2368  * r=0 P = A
2369  * r=1 P = B
2370  * r<0 P is on the backward extension of AB
2371  * r>1 P is on the forward extension of AB
2372  * 0<r<1 P is interior to AB
2373  */
2374 
2375  double ba_x = (B->x - A->x);
2376  double ba_y = (B->y - A->y);
2377  double ab_length_sqr = (ba_x * ba_x + ba_y * ba_y);
2378  double ca_x = (C->x - A->x);
2379  double ca_y = (C->y - A->y);
2380  double dot_ac_ab = (ca_x * ba_x + ca_y * ba_y);
2381 
2382  if (dot_ac_ab <= 0)
2383  return distance2d_sqr_pt_pt(C, A);
2384  if (dot_ac_ab >= ab_length_sqr)
2385  return distance2d_sqr_pt_pt(C, B);
2386 
2387  /*
2388  * (2)
2389  * (Ay-Cy)(Bx-Ax)-(Ax-Cx)(By-Ay)
2390  * s = -----------------------------
2391  * L^2
2392  *
2393  * Then the distance from C to P = |s|*L.
2394  *
2395  */
2396 
2397  double s_numerator = ca_x * ba_y - ca_y * ba_x;
2398 
2399  /* Distance = (s_num / ab) * (s_num / ab) * ab == s_num * s_num / ab) */
2400  return s_numerator * s_numerator / ab_length_sqr;
2401 }
static double distance2d_sqr_pt_pt(const POINT2D *p1, const POINT2D *p2)
Definition: lwinline.h:33
double y
Definition: liblwgeom.h:390
double x
Definition: liblwgeom.h:390

References distance2d_sqr_pt_pt(), POINT2D::x, and POINT2D::y.

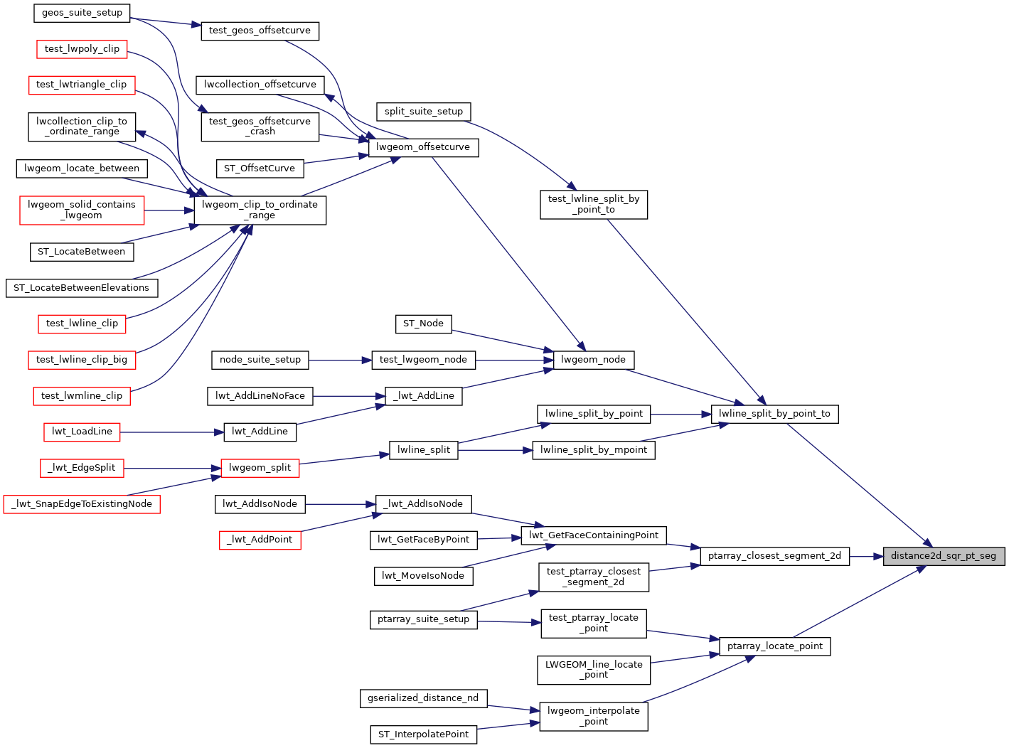
Referenced by lwline_split_by_point_to(), ptarray_closest_segment_2d(), and ptarray_locate_point().

Here is the call graph for this function:
Here is the caller graph for this function: