|
PostGIS 3.6.2dev-r@@SVN_REVISION@@
|
|
extern |
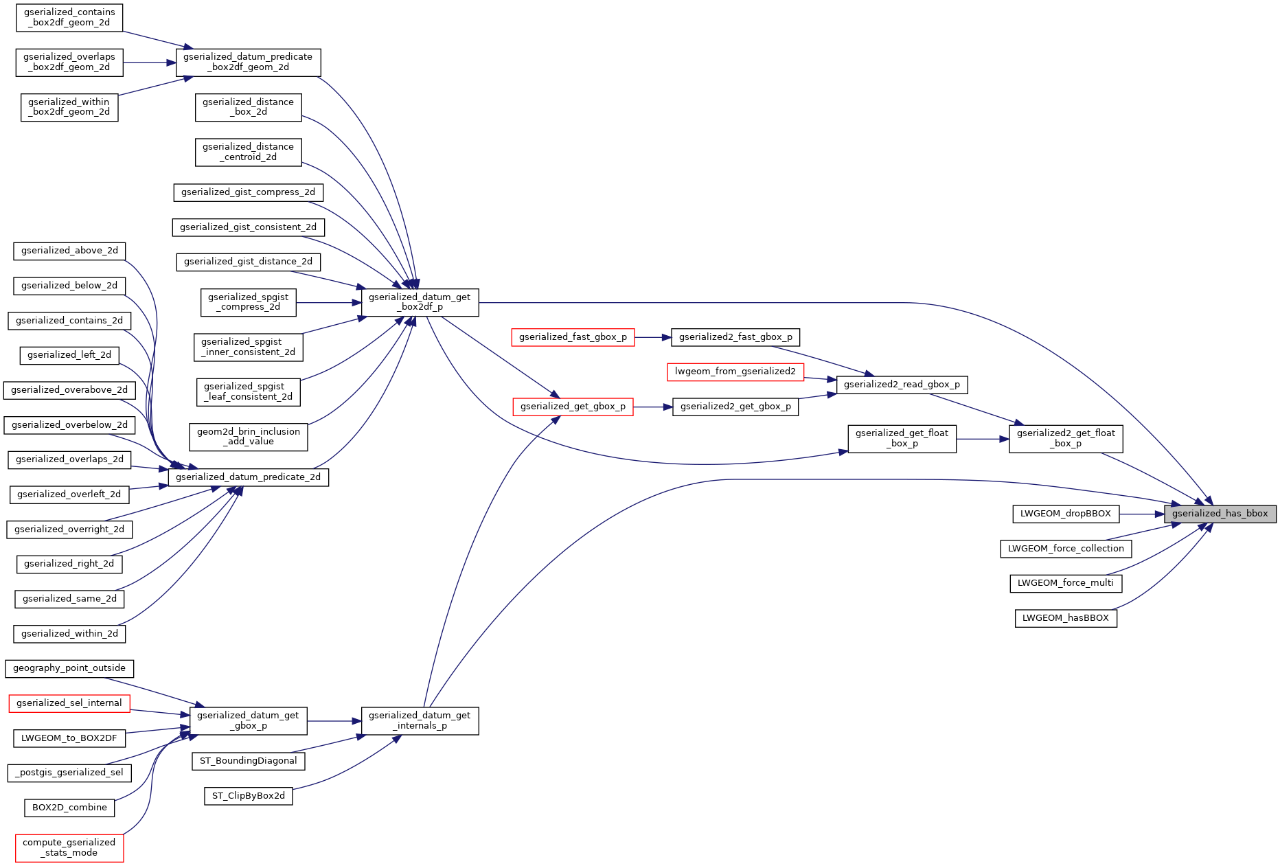
Check if a GSERIALIZED has a bounding box without deserializing first.
Definition at line 192 of file gserialized.c.
References GSERIALIZED::gflags, GFLAGS_GET_VERSION, gserialized1_has_bbox(), and gserialized2_has_bbox().
Referenced by gserialized2_get_float_box_p(), gserialized_datum_get_box2df_p(), gserialized_datum_get_internals_p(), LWGEOM_dropBBOX(), LWGEOM_force_collection(), LWGEOM_force_multi(), and LWGEOM_hasBBOX().

