PostGIS  3.6.1dev-r@@SVN_REVISION@@

◆ lwgeom_buildarea()

LWGEOM* lwgeom_buildarea ( const LWGEOM geom)

Take a geometry and return an areal geometry (Polygon or MultiPolygon).

Actually a wrapper around GEOSpolygonize, transforming the resulting collection into a valid polygon Geometry.

Definition at line 1124 of file liblwgeom/lwgeom_geos.c.

1125 {
1126  LWGEOM* result;
1127  int32_t srid = RESULT_SRID(geom);
1128  uint8_t is3d = FLAGS_GET_Z(geom->flags);
1129  GEOSGeometry *g1, *g3;
1130 
1131  if (srid == SRID_INVALID) return NULL;
1132 
1133  /* Can't build an area from an empty! */
1134  if (lwgeom_is_empty(geom)) return (LWGEOM*)lwpoly_construct_empty(srid, is3d, 0);
1135 
1136  initGEOS(lwnotice, lwgeom_geos_error);
1137 
1138  if (!(g1 = LWGEOM2GEOS(geom, AUTOFIX))) GEOS_FAIL();
1139 
1140  g3 = GEOSBuildArea(g1);
1141 
1142  if (!g3) GEOS_FREE_AND_FAIL(g1);
1143  GEOSSetSRID(g3, srid);
1144 
1145  /* If no geometries are in result collection, return NULL */
1146  if (GEOSGetNumGeometries(g3) == 0)
1147  {
1148  GEOS_FREE(g1, g3);
1149  return NULL;
1150  }
1151 
1152  if (!(result = GEOS2LWGEOM(g3, is3d)))
1153  GEOS_FREE_AND_FAIL(g1, g3);
1154 
1155  GEOS_FREE(g1, g3);
1156 
1157  return result;
1158 }
char result[OUT_DOUBLE_BUFFER_SIZE]
Definition: cu_print.c:267
#define GEOS_FREE(...)
#define AUTOFIX
#define RESULT_SRID(...)
#define GEOS_FAIL()
#define GEOS_FREE_AND_FAIL(...)
GEOSGeometry * LWGEOM2GEOS(const LWGEOM *lwgeom, uint8_t autofix)
LWGEOM * GEOS2LWGEOM(const GEOSGeometry *geom, uint8_t want3d)
void lwgeom_geos_error(const char *fmt,...)
#define SRID_INVALID
Definition: liblwgeom.h:219
#define FLAGS_GET_Z(flags)
Definition: liblwgeom.h:165
LWPOLY * lwpoly_construct_empty(int32_t srid, char hasz, char hasm)
Definition: lwpoly.c:161
void lwnotice(const char *fmt,...) __attribute__((format(printf
Write a notice out to the notice handler.
static int lwgeom_is_empty(const LWGEOM *geom)
Return true or false depending on whether a geometry is an "empty" geometry (no vertices members)
Definition: lwinline.h:199
lwflags_t flags
Definition: liblwgeom.h:461

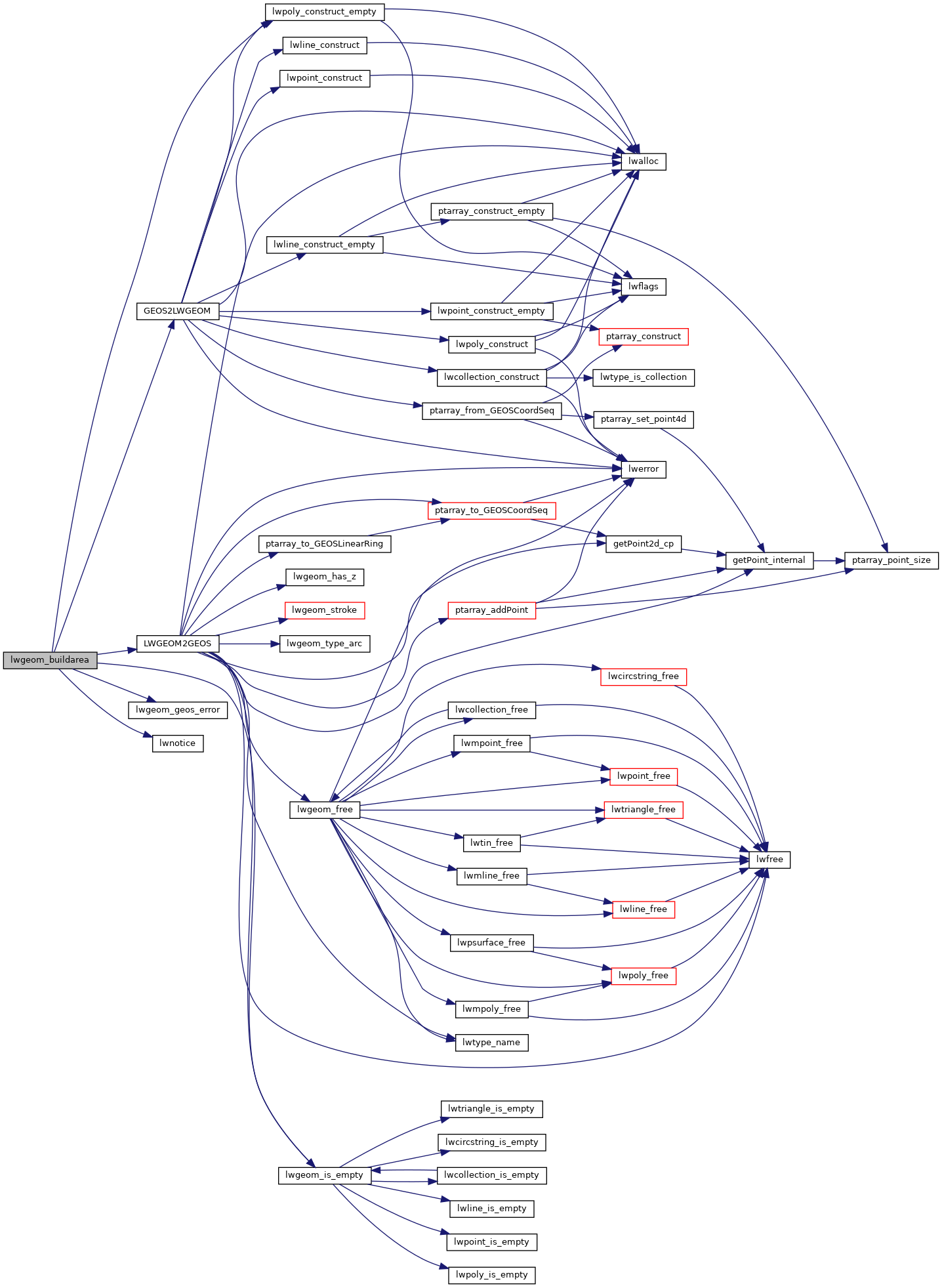
References AUTOFIX, LWGEOM::flags, FLAGS_GET_Z, GEOS2LWGEOM(), GEOS_FAIL, GEOS_FREE, GEOS_FREE_AND_FAIL, LWGEOM2GEOS(), lwgeom_geos_error(), lwgeom_is_empty(), lwnotice(), lwpoly_construct_empty(), result, RESULT_SRID, and SRID_INVALID.

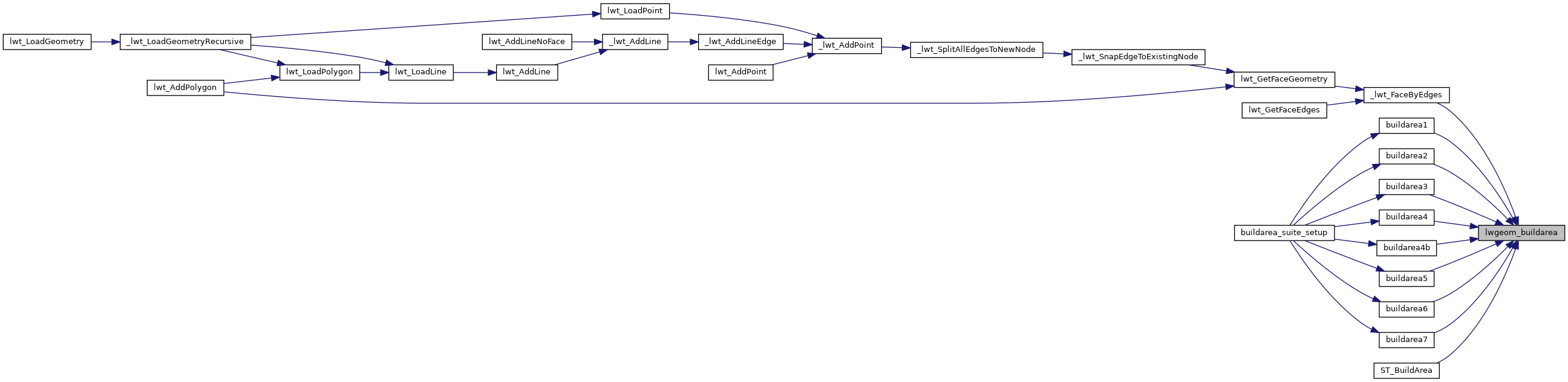
Referenced by _lwt_FaceByEdges(), buildarea1(), buildarea2(), buildarea3(), buildarea4(), buildarea4b(), buildarea5(), buildarea6(), buildarea7(), and ST_BuildArea().

Here is the call graph for this function:
Here is the caller graph for this function: