PostGIS
3.6.1dev-r@@SVN_REVISION@@
|
void* lwrealloc | ( | void * | mem, |
size_t | size | ||
) |
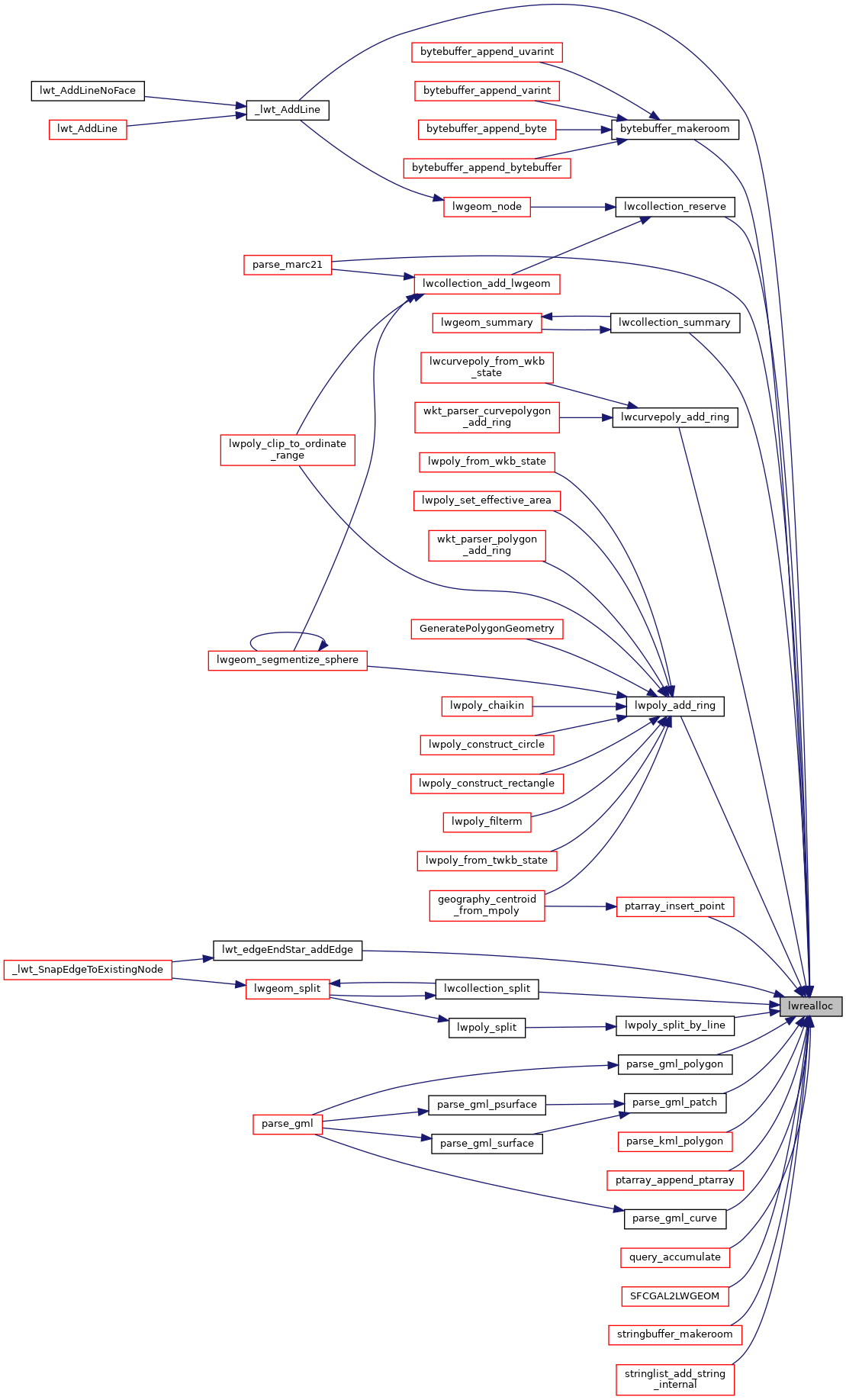
Definition at line 242 of file lwutil.c.
References lwrealloc_var.
Referenced by _lwt_AddLine(), bytebuffer_makeroom(), lwcollection_reserve(), lwcollection_split(), lwcollection_summary(), lwcurvepoly_add_ring(), lwpoly_add_ring(), lwpoly_split_by_line(), lwt_edgeEndStar_addEdge(), parse_gml_curve(), parse_gml_patch(), parse_gml_polygon(), parse_kml_polygon(), parse_marc21(), ptarray_append_ptarray(), ptarray_insert_point(), query_accumulate(), SFCGAL2LWGEOM(), stringbuffer_makeroom(), and stringlist_add_string_internal().