PostGIS  3.6.1dev-r@@SVN_REVISION@@

◆ lwgeom_area()

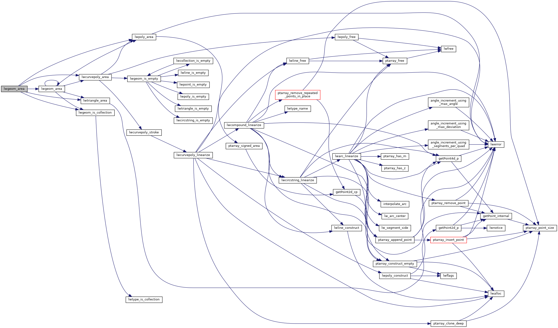
double lwgeom_area ( const LWGEOM geom)

Definition at line 1971 of file lwgeom.c.

1972 {
1973  int type = geom->type;
1974 
1975  if ( type == POLYGONTYPE )
1976  return lwpoly_area((LWPOLY*)geom);
1977  else if ( type == CURVEPOLYTYPE )
1978  return lwcurvepoly_area((LWCURVEPOLY*)geom);
1979  else if (type == TRIANGLETYPE )
1980  return lwtriangle_area((LWTRIANGLE*)geom);
1981  else if ( lwgeom_is_collection(geom) )
1982  {
1983  double area = 0.0;
1984  uint32_t i;
1985  LWCOLLECTION *col = (LWCOLLECTION*)geom;
1986  for ( i = 0; i < col->ngeoms; i++ )
1987  area += lwgeom_area(col->geoms[i]);
1988  return area;
1989  }
1990  else
1991  return 0.0;
1992 }
#define CURVEPOLYTYPE
Definition: liblwgeom.h:111
#define POLYGONTYPE
Definition: liblwgeom.h:104
#define TRIANGLETYPE
Definition: liblwgeom.h:115
double lwtriangle_area(const LWTRIANGLE *triangle)
Find the area of the outer ring.
Definition: lwtriangle.c:178
double lwpoly_area(const LWPOLY *poly)
Find the area of the outer ring - sum (area of inner rings).
Definition: lwpoly.c:434
double lwcurvepoly_area(const LWCURVEPOLY *curvepoly)
This should be rewritten to make use of the curve itself.
Definition: lwcurvepoly.c:133
int lwgeom_is_collection(const LWGEOM *geom)
Determine whether a LWGEOM contains sub-geometries or not This basically just checks that the struct ...
Definition: lwgeom.c:1097
double lwgeom_area(const LWGEOM *geom)
Definition: lwgeom.c:1971
type
Definition: ovdump.py:42
uint32_t ngeoms
Definition: liblwgeom.h:580
LWGEOM ** geoms
Definition: liblwgeom.h:575
uint8_t type
Definition: liblwgeom.h:462

References CURVEPOLYTYPE, LWCOLLECTION::geoms, lwcurvepoly_area(), lwgeom_area(), lwgeom_is_collection(), lwpoly_area(), lwtriangle_area(), LWCOLLECTION::ngeoms, POLYGONTYPE, TRIANGLETYPE, LWGEOM::type, and ovdump::type.

Referenced by lwgeom_area(), lwmpoly_to_points(), ST_Area(), test_gdal_polygonize(), test_lwpoly_construct_circle(), test_misc_area(), and test_raster_surface().

Here is the call graph for this function:
Here is the caller graph for this function: