|
PostGIS 3.6.2dev-r@@SVN_REVISION@@
|
|
extern |
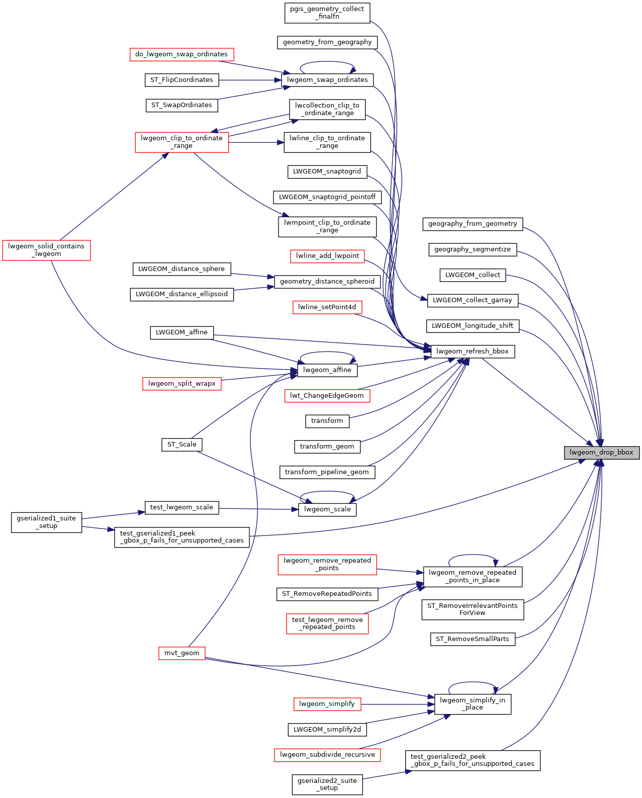
Call this function to drop BBOX and SRID from LWGEOM.
If LWGEOM type is not flagged with the HASBBOX flag and has a bbox, it will be released.
Definition at line 682 of file lwgeom.c.
References LWGEOM::bbox, LWGEOM::flags, FLAGS_SET_BBOX, and lwfree().
Referenced by geography_from_geometry(), geography_segmentize(), LWGEOM_collect(), LWGEOM_collect_garray(), LWGEOM_longitude_shift(), lwgeom_refresh_bbox(), lwgeom_remove_repeated_points_in_place(), lwgeom_simplify_in_place(), ST_RemoveIrrelevantPointsForView(), ST_RemoveSmallParts(), test_gserialized1_peek_gbox_p_fails_for_unsupported_cases(), and test_gserialized2_peek_gbox_p_fails_for_unsupported_cases().

