PostGIS
3.6.1dev-r@@SVN_REVISION@@
|
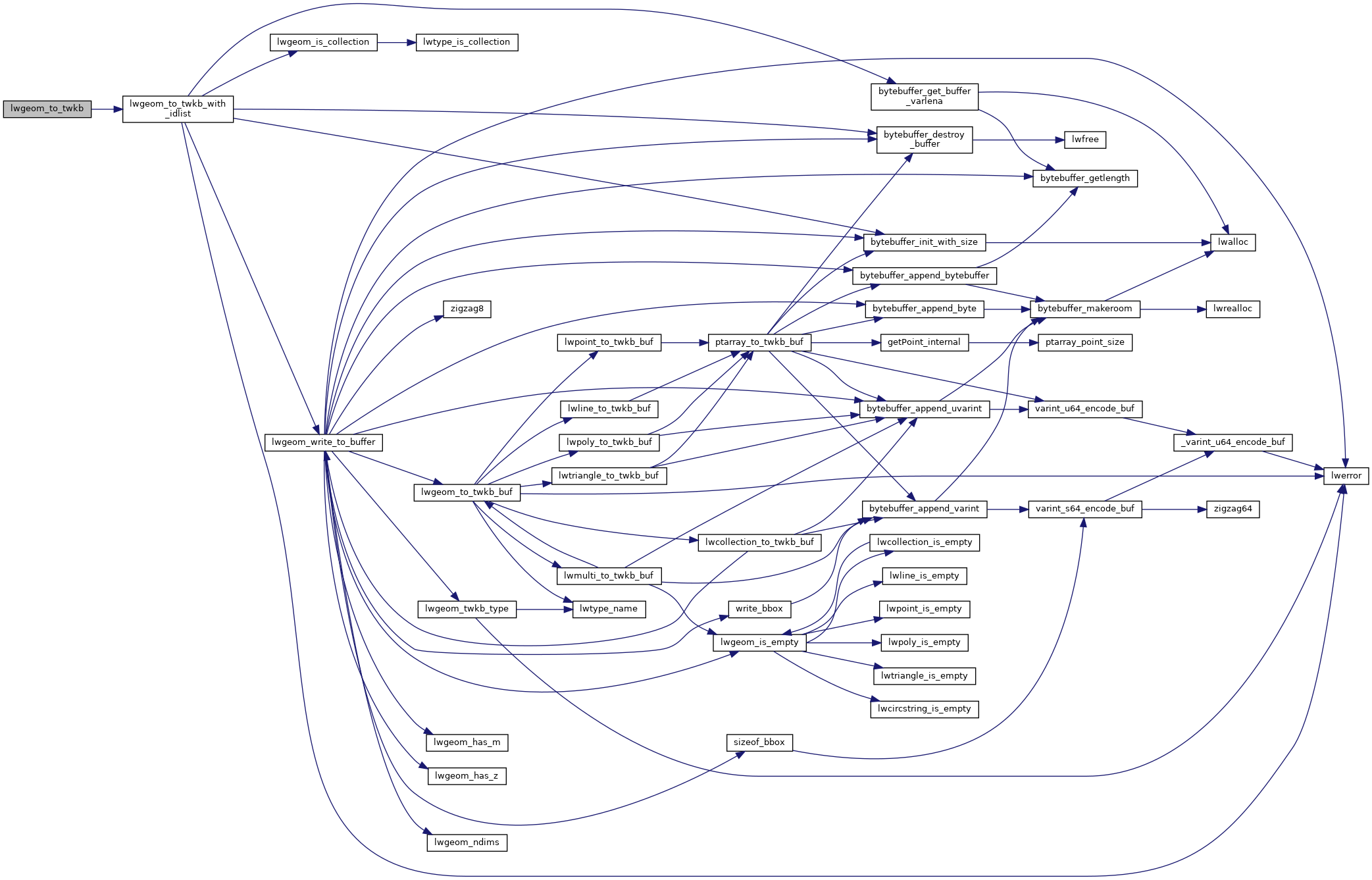
lwvarlena_t* lwgeom_to_twkb | ( | const LWGEOM * | geom, |
uint8_t | variant, | ||
int8_t | precision_xy, | ||
int8_t | precision_z, | ||
int8_t | precision_m | ||
) |
geom | input geometry |
variant | what variations on TWKB are requested? |
twkb_size | returns the length of the output TWKB in bytes if set |
Definition at line 636 of file lwout_twkb.c.
References lwgeom_to_twkb_with_idlist(), and variant.
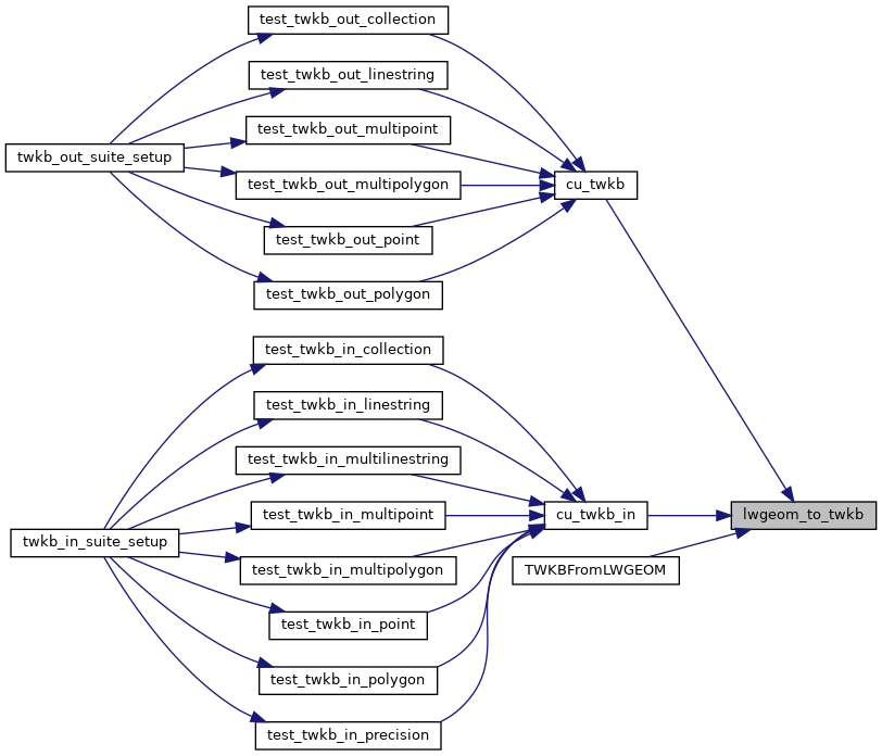
Referenced by cu_twkb(), cu_twkb_in(), and TWKBFromLWGEOM().