|
PostGIS 3.6.2dev-r@@SVN_REVISION@@
|
|
extern |
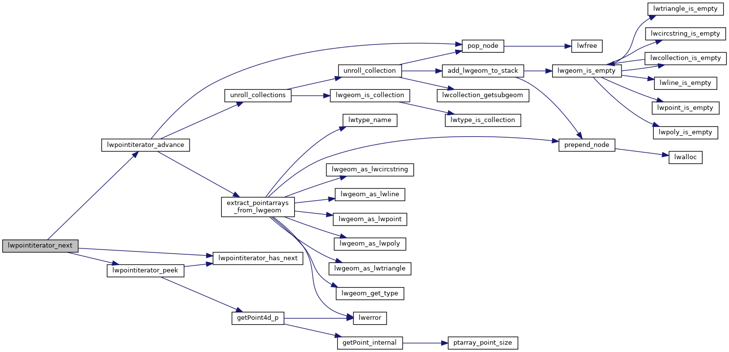
Attempts to assign the next point in the iterator to p, and advances the iterator to the next point.
If p is NULL, the iterator will be advanced without reading a point. Returns LW_SUCCESS if the assignment was successful, LW_FAILURE otherwise.
Definition at line 210 of file lwiterator.c.
References LW_FAILURE, LW_SUCCESS, lwpointiterator_advance(), lwpointiterator_has_next(), lwpointiterator_peek(), and s.
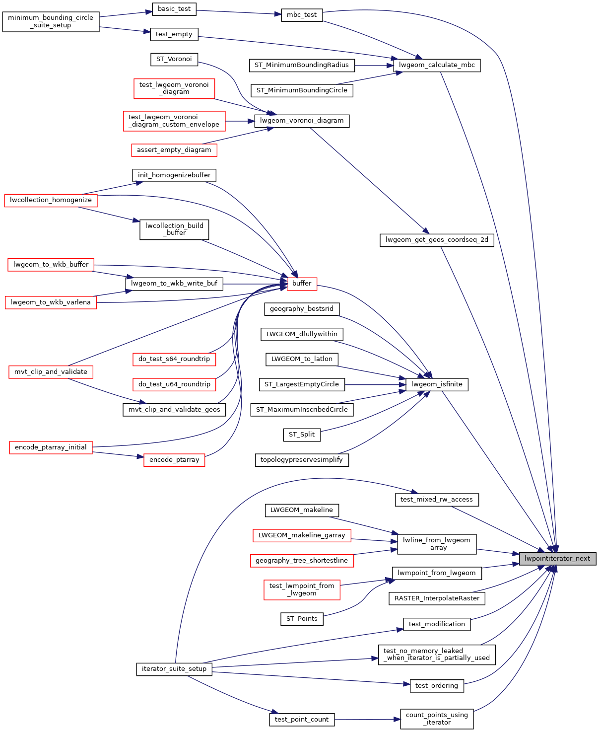
Referenced by count_points_using_iterator(), lwgeom_calculate_mbc(), lwgeom_get_geos_coordseq_2d(), lwgeom_isfinite(), lwline_from_lwgeom_array(), lwmpoint_from_lwgeom(), mbc_test(), RASTER_InterpolateRaster(), test_mixed_rw_access(), test_modification(), test_no_memory_leaked_when_iterator_is_partially_used(), and test_ordering().

