|
PostGIS 3.6.2dev-r@@SVN_REVISION@@
|
|
extern |
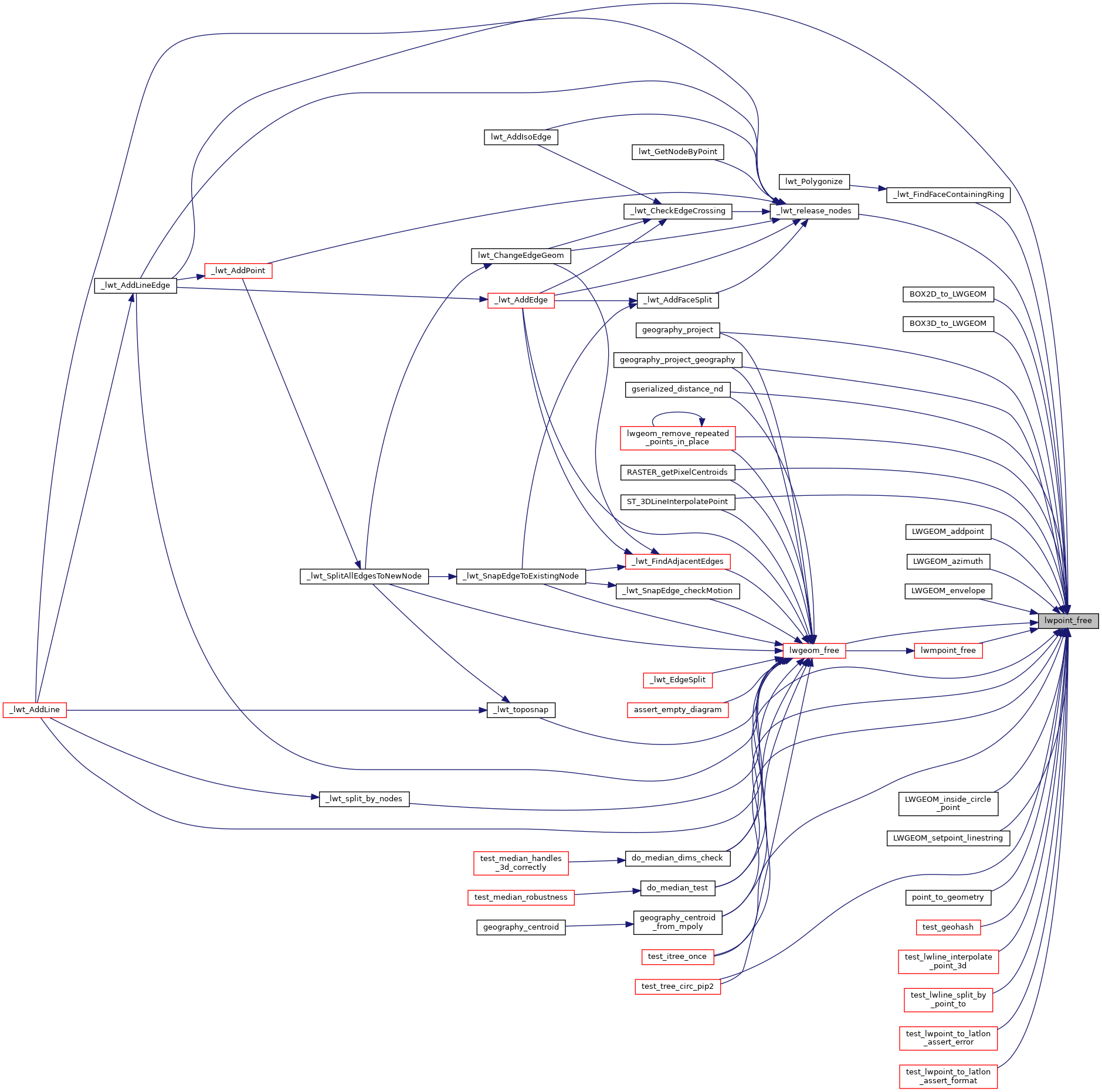
Definition at line 213 of file lwpoint.c.
References LWPOINT::bbox, lwfree(), LWPOINT::point, and ptarray_free().
Referenced by _lwt_AddLineEdge(), _lwt_FindFaceContainingRing(), _lwt_release_nodes(), BOX2D_to_LWGEOM(), BOX3D_to_LWGEOM(), do_median_dims_check(), do_median_test(), geography_centroid_from_mpoly(), geography_project(), geography_project_geography(), gserialized_distance_nd(), LWGEOM_addpoint(), LWGEOM_azimuth(), LWGEOM_envelope(), lwgeom_free(), LWGEOM_inside_circle_point(), lwgeom_remove_repeated_points_in_place(), LWGEOM_setpoint_linestring(), lwmpoint_free(), point_to_geometry(), RASTER_getPixelCentroids(), ST_3DLineInterpolatePoint(), test_geohash(), test_itree_once(), test_lwline_interpolate_point_3d(), test_lwline_split_by_point_to(), test_lwpoint_to_latlon_assert_error(), test_lwpoint_to_latlon_assert_format(), and test_tree_circ_pip2().

