PostGIS  3.6.1dev-r@@SVN_REVISION@@

◆ gbox_copy()

GBOX* gbox_copy ( const GBOX gbox)

Return a copy of the GBOX, based on dimensionality of flags.

Definition at line 438 of file gbox.c.

439 {
440  GBOX *copy = (GBOX*)lwalloc(sizeof(GBOX));
441  memcpy(copy, box, sizeof(GBOX));
442  return copy;
443 }
void * lwalloc(size_t size)
Definition: lwutil.c:227

References lwalloc().

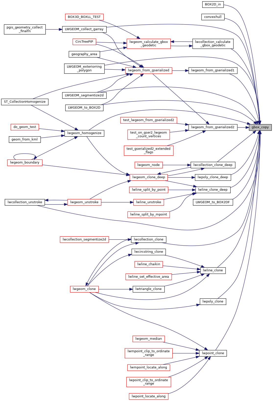
Referenced by BOX2D_in(), convexhull(), lwcollection_calculate_gbox_geodetic(), lwcollection_clone(), lwcollection_clone_deep(), lwcollection_unstroke(), LWGEOM_collect_garray(), LWGEOM_exteriorring_polygon(), lwgeom_from_gserialized1(), lwgeom_from_gserialized2(), lwgeom_homogenize(), LWGEOM_segmentize2d(), LWGEOM_to_BOX2D(), LWGEOM_to_BOX2DF(), lwline_clone(), lwline_clone_deep(), lwpoint_clone(), lwpoly_clone(), and lwpoly_clone_deep().

Here is the call graph for this function:
Here is the caller graph for this function: