|
PostGIS 3.6.2dev-r@@SVN_REVISION@@
|
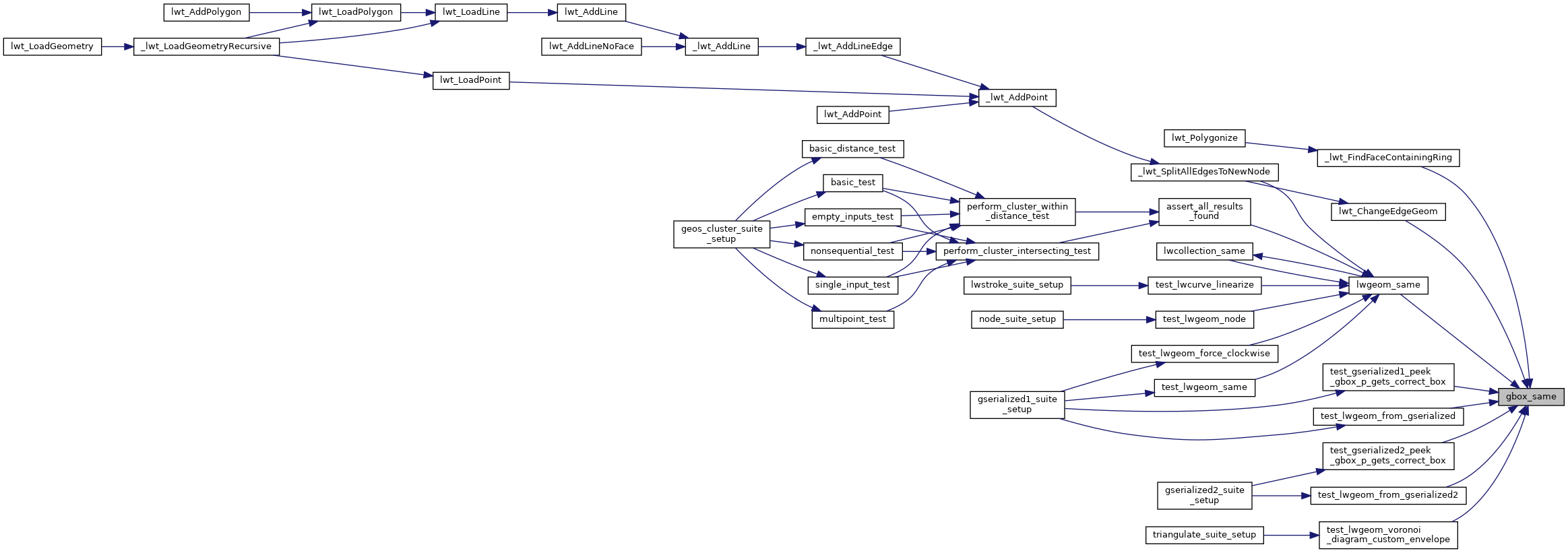
Check if 2 given Gbox are the same.
Definition at line 164 of file gbox.c.
References GBOX::flags, FLAGS_GET_M, FLAGS_GET_Z, FLAGS_GET_ZM, gbox_same_2d(), LW_FALSE, LW_TRUE, GBOX::mmax, GBOX::mmin, GBOX::zmax, and GBOX::zmin.
Referenced by _lwt_FindFaceContainingRing(), lwgeom_same(), lwt_ChangeEdgeGeom(), test_gserialized1_peek_gbox_p_gets_correct_box(), test_gserialized2_peek_gbox_p_gets_correct_box(), test_lwgeom_from_gserialized(), test_lwgeom_from_gserialized2(), and test_lwgeom_voronoi_diagram_custom_envelope().

