PostGIS  3.6.1dev-r@@SVN_REVISION@@

◆ lwgeom_to_wkb_size()

static size_t lwgeom_to_wkb_size ( const LWGEOM geom,
uint8_t  variant 
)
static

Definition at line 676 of file lwout_wkb.c.

677 {
678  size_t size = 0;
679 
680  if (geom == NULL)
681  {
682  LWDEBUG(4, "Cannot convert NULL into WKB.");
683  lwerror("Cannot convert NULL into WKB.");
684  return 0;
685  }
686 
687  /* Short circuit out empty geometries */
688  if ( (!(variant & WKB_EXTENDED)) && lwgeom_is_empty(geom) )
689  {
690  return empty_to_wkb_size(geom, variant);
691  }
692 
693  switch ( geom->type )
694  {
695  case POINTTYPE:
696  size += lwpoint_to_wkb_size((LWPOINT*)geom, variant);
697  break;
698 
699  /* LineString and CircularString both have points elements */
700  case CIRCSTRINGTYPE:
701  case LINETYPE:
702  size += lwline_to_wkb_size((LWLINE*)geom, variant);
703  break;
704 
705  /* Polygon has nrings and rings elements */
706  case POLYGONTYPE:
707  size += lwpoly_to_wkb_size((LWPOLY*)geom, variant);
708  break;
709 
710  /* Triangle has one ring of three points */
711  case TRIANGLETYPE:
712  size += lwtriangle_to_wkb_size((LWTRIANGLE*)geom, variant);
713  break;
714 
715  /* All these Collection types have ngeoms and geoms elements */
716  case MULTIPOINTTYPE:
717  case MULTILINETYPE:
718  case MULTIPOLYGONTYPE:
719  case COMPOUNDTYPE:
720  case CURVEPOLYTYPE:
721  case MULTICURVETYPE:
722  case MULTISURFACETYPE:
723  case COLLECTIONTYPE:
725  case TINTYPE:
727  break;
728 
729  /* Unknown type! */
730  default:
731  lwerror("%s: Unsupported geometry type: %s", __func__, lwtype_name(geom->type));
732  }
733 
734  return size;
735 }
static uint8_t variant
Definition: cu_in_twkb.c:26
#define COLLECTIONTYPE
Definition: liblwgeom.h:108
#define COMPOUNDTYPE
Definition: liblwgeom.h:110
#define CURVEPOLYTYPE
Definition: liblwgeom.h:111
#define MULTILINETYPE
Definition: liblwgeom.h:106
#define MULTISURFACETYPE
Definition: liblwgeom.h:113
#define LINETYPE
Definition: liblwgeom.h:103
#define MULTIPOINTTYPE
Definition: liblwgeom.h:105
#define POINTTYPE
LWTYPE numbers, used internally by PostGIS.
Definition: liblwgeom.h:102
#define TINTYPE
Definition: liblwgeom.h:116
#define MULTIPOLYGONTYPE
Definition: liblwgeom.h:107
#define POLYGONTYPE
Definition: liblwgeom.h:104
#define POLYHEDRALSURFACETYPE
Definition: liblwgeom.h:114
#define CIRCSTRINGTYPE
Definition: liblwgeom.h:109
#define WKB_EXTENDED
Definition: liblwgeom.h:2209
const char * lwtype_name(uint8_t type)
Return the type name string associated with a type number (e.g.
Definition: lwutil.c:216
#define MULTICURVETYPE
Definition: liblwgeom.h:112
#define TRIANGLETYPE
Definition: liblwgeom.h:115
#define LWDEBUG(level, msg)
Definition: lwgeom_log.h:101
void void lwerror(const char *fmt,...) __attribute__((format(printf
Write a notice out to the error handler.
static int lwgeom_is_empty(const LWGEOM *geom)
Return true or false depending on whether a geometry is an "empty" geometry (no vertices members)
Definition: lwinline.h:199
static size_t lwcollection_to_wkb_size(const LWCOLLECTION *col, uint8_t variant)
Definition: lwout_wkb.c:629
static size_t lwtriangle_to_wkb_size(const LWTRIANGLE *tri, uint8_t variant)
Definition: lwout_wkb.c:527
static size_t lwpoint_to_wkb_size(const LWPOINT *pt, uint8_t variant)
Definition: lwout_wkb.c:442
static size_t empty_to_wkb_size(const LWGEOM *geom, uint8_t variant)
Definition: lwout_wkb.c:320
static size_t lwpoly_to_wkb_size(const LWPOLY *poly, uint8_t variant)
Definition: lwout_wkb.c:574
static size_t lwline_to_wkb_size(const LWLINE *line, uint8_t variant)
Definition: lwout_wkb.c:488
uint8_t type
Definition: liblwgeom.h:462

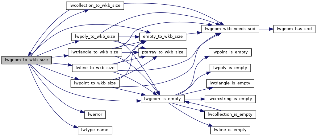
References CIRCSTRINGTYPE, COLLECTIONTYPE, COMPOUNDTYPE, CURVEPOLYTYPE, empty_to_wkb_size(), LINETYPE, lwcollection_to_wkb_size(), LWDEBUG, lwerror(), lwgeom_is_empty(), lwline_to_wkb_size(), lwpoint_to_wkb_size(), lwpoly_to_wkb_size(), lwtriangle_to_wkb_size(), lwtype_name(), MULTICURVETYPE, MULTILINETYPE, MULTIPOINTTYPE, MULTIPOLYGONTYPE, MULTISURFACETYPE, POINTTYPE, POLYGONTYPE, POLYHEDRALSURFACETYPE, TINTYPE, TRIANGLETYPE, LWGEOM::type, LWPOINT::type, variant, and WKB_EXTENDED.

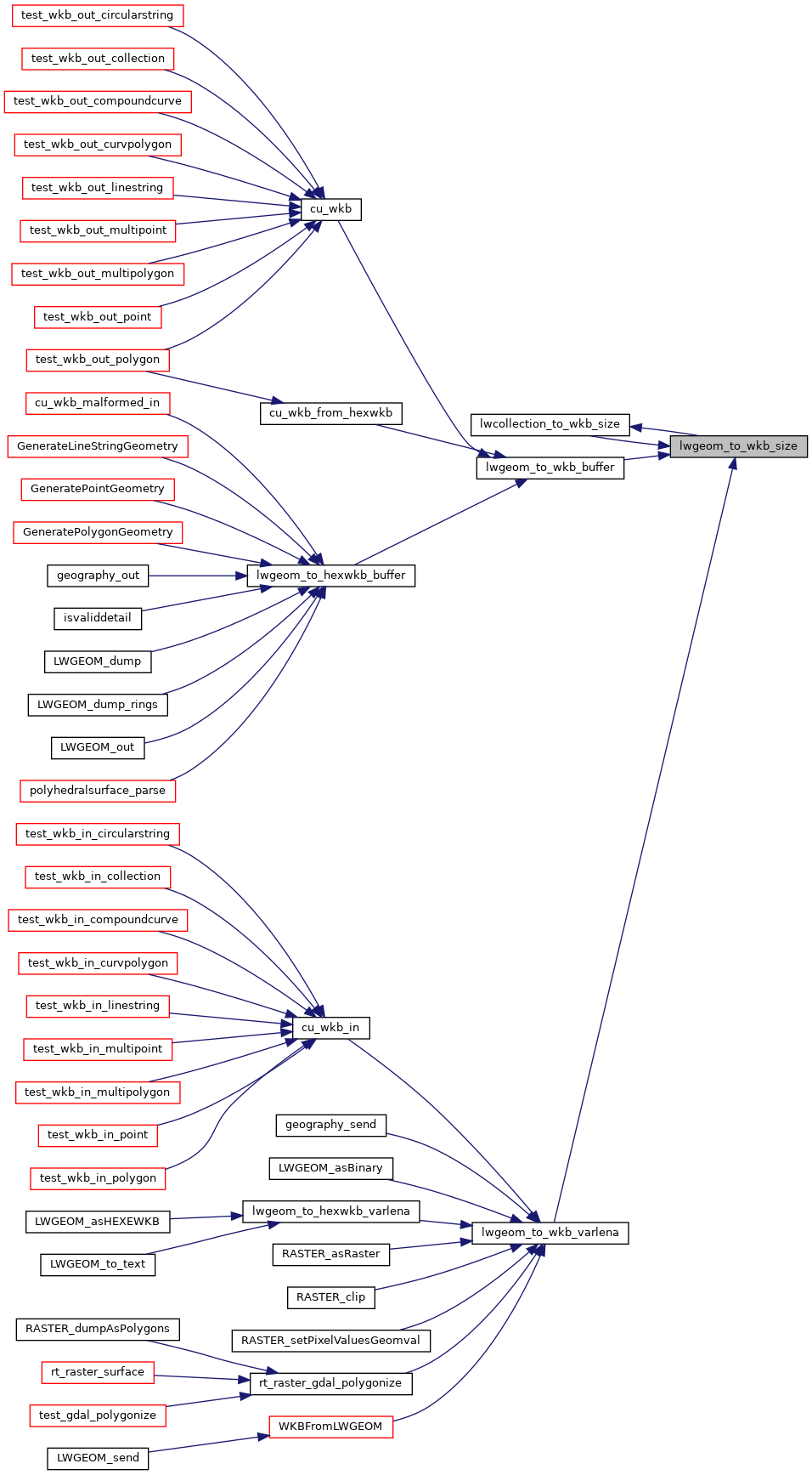
Referenced by lwcollection_to_wkb_size(), lwgeom_to_wkb_buffer(), and lwgeom_to_wkb_varlena().

Here is the call graph for this function:
Here is the caller graph for this function: