PostGIS  3.6.1dev-r@@SVN_REVISION@@

◆ lwcircstring_construct_empty()

LWCIRCSTRING* lwcircstring_construct_empty ( int32_t  srid,
char  hasz,
char  hasm 
)

Definition at line 79 of file lwcircstring.c.

80 {
82  result->type = CIRCSTRINGTYPE;
83  result->flags = lwflags(hasz,hasm,0);
84  result->srid = srid;
85  result->points = ptarray_construct_empty(hasz, hasm, 1);
86  result->bbox = NULL;
87  return result;
88 }
char result[OUT_DOUBLE_BUFFER_SIZE]
Definition: cu_print.c:267
#define CIRCSTRINGTYPE
Definition: liblwgeom.h:109
POINTARRAY * ptarray_construct_empty(char hasz, char hasm, uint32_t maxpoints)
Create a new POINTARRAY with no points.
Definition: ptarray.c:59
void * lwalloc(size_t size)
Definition: lwutil.c:227
lwflags_t lwflags(int hasz, int hasm, int geodetic)
Construct a new flags bitmask.
Definition: lwutil.c:477

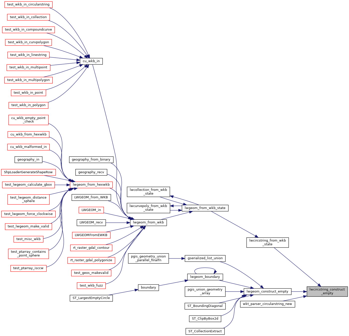
References CIRCSTRINGTYPE, lwalloc(), lwflags(), ptarray_construct_empty(), and result.

Referenced by lwcircstring_from_wkb_state(), lwgeom_construct_empty(), and wkt_parser_circularstring_new().

Here is the call graph for this function:
Here is the caller graph for this function: