|
PostGIS 3.6.2dev-r@@SVN_REVISION@@
|
|
static |
Definition at line 430 of file cu_gserialized1.c.
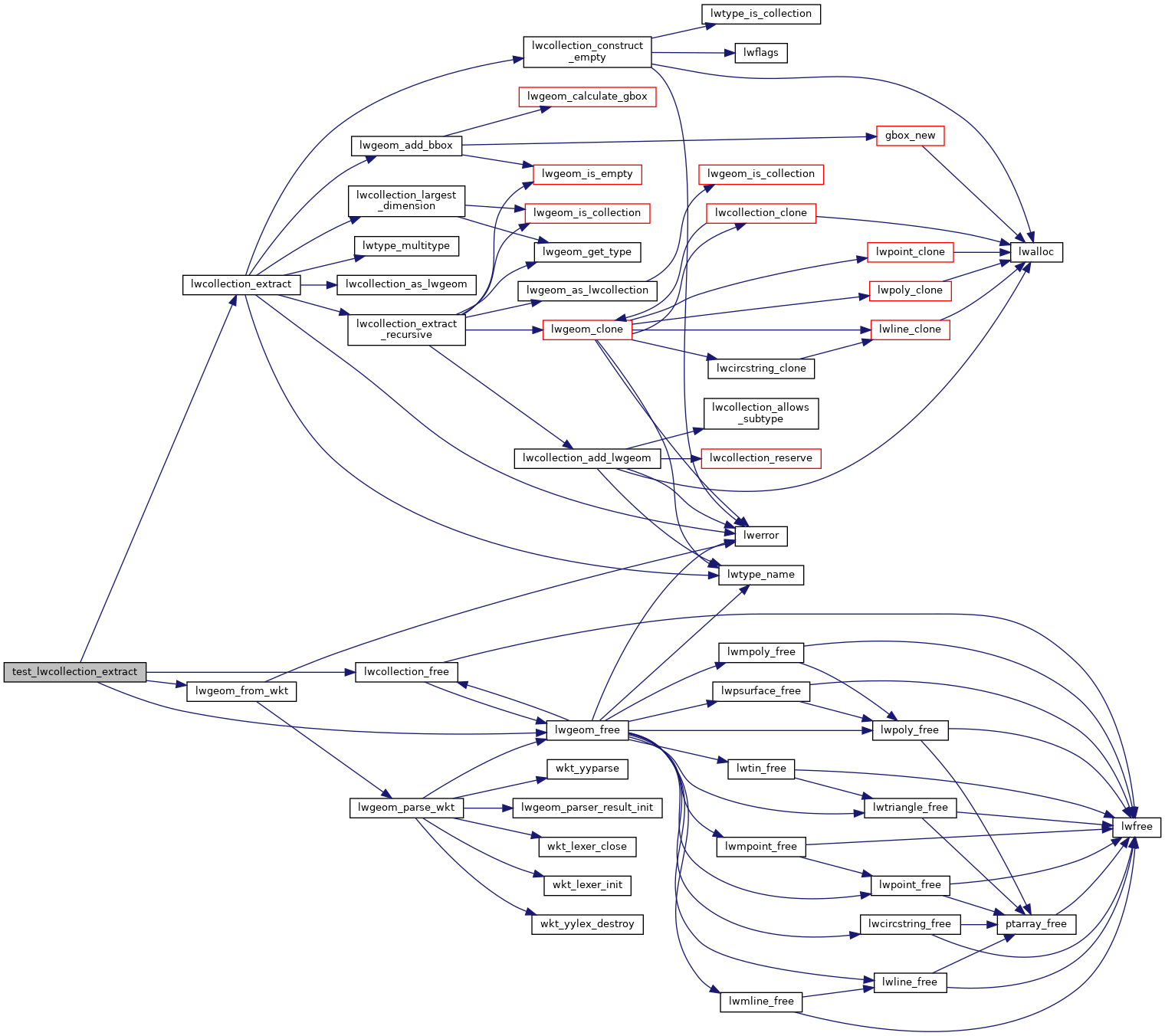
References LW_PARSER_CHECK_NONE, lwcollection_extract(), lwcollection_free(), lwgeom_free(), lwgeom_from_wkt(), MULTILINETYPE, MULTIPOINTTYPE, MULTIPOLYGONTYPE, and LWCOLLECTION::type.
Referenced by gserialized1_suite_setup().

