PostGIS
3.6.1dev-r@@SVN_REVISION@@
|
void* rt_band_get_data | ( | rt_band | band | ) |
Get pointer to raster band data.
band | : the band who's data to get |
Definition at line 551 of file rt_band.c.
References ovdump::band, ES_NONE, and rt_band_load_offline_data().
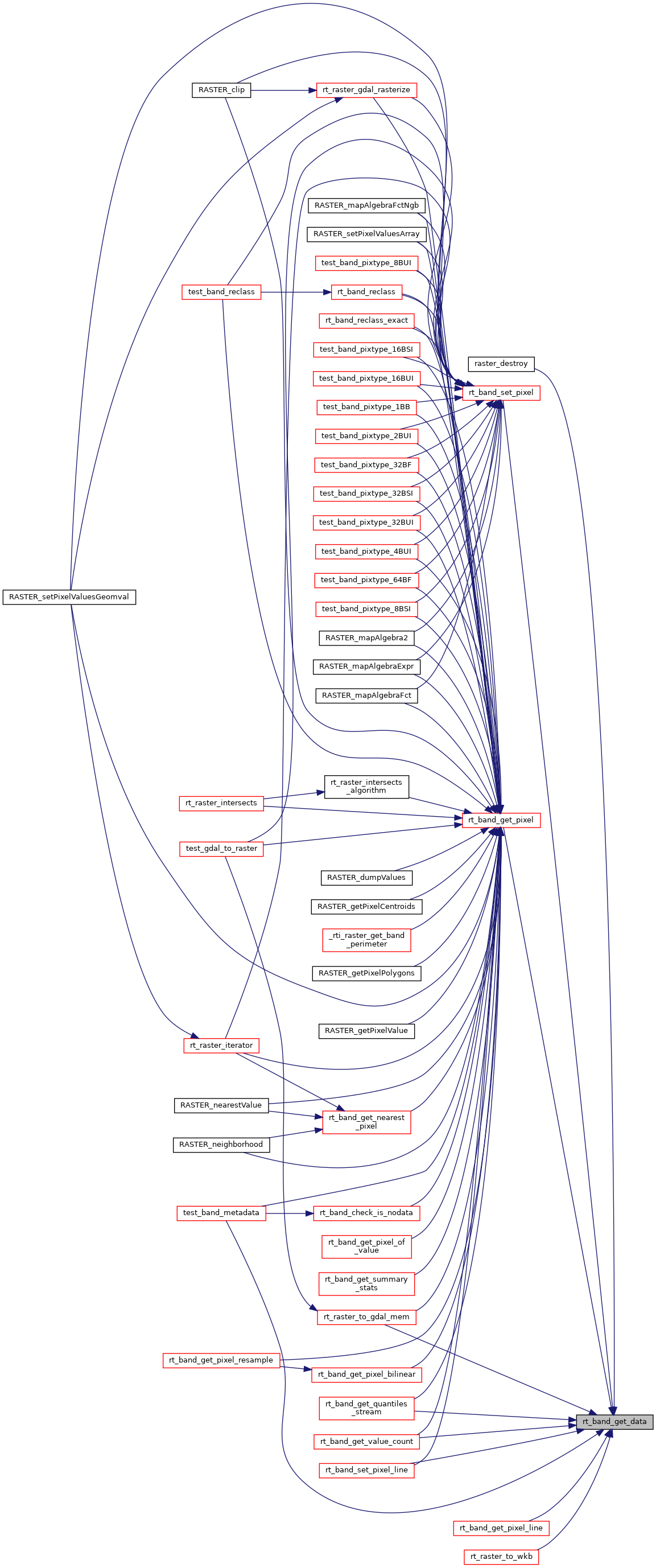
Referenced by raster_destroy(), rt_band_get_pixel(), rt_band_get_pixel_line(), rt_band_get_quantiles_stream(), rt_band_get_value_count(), rt_band_set_pixel(), rt_band_set_pixel_line(), rt_raster_to_gdal_mem(), rt_raster_to_wkb(), and test_band_metadata().